Suppr超能文献

口腔干细胞来源及无血清细胞培养对用于骨再生的间充质干细胞水凝胶包封的影响:一项体外研究。

Effects of Oral Cavity Stem Cell Sources and Serum-Free Cell Culture on Hydrogel Encapsulation of Mesenchymal Stem Cells for Bone Regeneration: An In Vitro Investigation.

作者信息

Arpornmaeklong Premjit, Boonyuen Supakorn, Apinyauppatham Komsan, Pripatnanont Prisana

机构信息

Faculty of Dentistry, Thammasat University-Rangsit Campus, Pathum Thani 12121, Thailand.

Department of Chemistry, Faculty of Science and Technology, Thammasat University-Rangsit Campus, Pathum Thani 12121, Thailand.

出版信息

Bioengineering (Basel). 2024 Jan 8;11(1):59. doi: 10.3390/bioengineering11010059.

Abstract

INTRODUCTION

To develop a stem cell delivery model and improve the safety of stem cell transplantation for bone regeneration, this study aimed to determine the effects of stem cell sources, serum-free cell culture, and hydrogel cell encapsulation on the growth and osteogenic differentiation of mesenchymal stem cells (MSCs) from the oral cavity.

METHODS

The study groups were categorized according to stem cell sources into buccal fat pad adipose (hBFP-ADSCs) (Groups 1, 4, and 7), periodontal ligament (hPDLSCs) (Groups 2, 5, and 8), and dental pulp-derived stem cells (hDPSCs) (Groups 3, 6, and 9). MSCs from each source were isolated and expanded in three types of sera: fetal bovine serum (FBS) (Groups 1-3), human serum (HS) (Groups 4-6), and synthetic serum (SS) (StemPro™ MSC SFM) (Groups 7-9) for monolayer (m) and hydrogel cell encapsulation cultures (e). Following this, the morphology, expression of MSC cell surface antigens, growth, and osteogenic differentiation potential of the MSCs, and the expression of adhesion molecules were analyzed and compared.

RESULTS

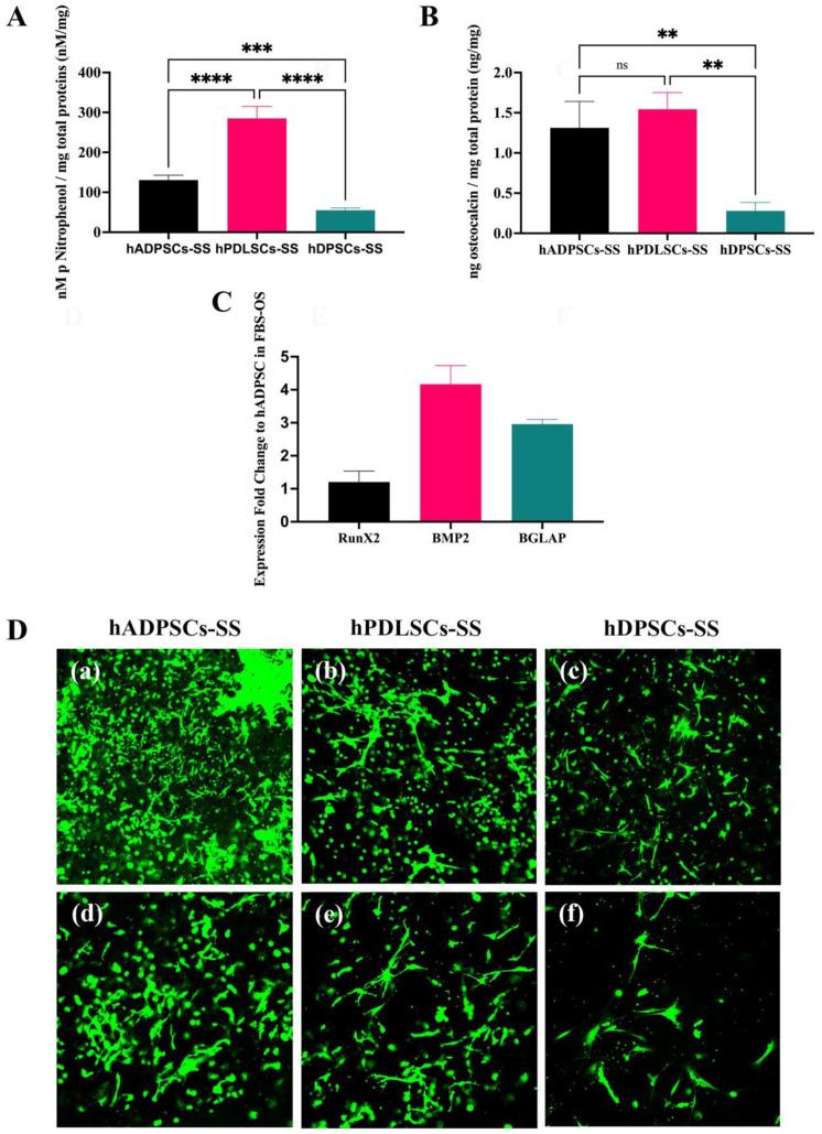
SS decreased variations in the morphology and expression levels of cell surface antigens of MSCs from three cell sources (Groups 7m-9m). The levels of osteoblastic differentiation of the hPDLSCs and hBFP-ADSCs were increased in SS (Groups 8m and 7m) and the cell encapsulation model (Groups 1e, 4e, 7e-9e), but the promoting effects of SS were decreased in a cell encapsulation model (Groups 7e-9e). The expression levels of the alpha v beta 3 (ITG-αVβ3) and beta 1 (ITG-β1) integrins in the encapsulated cells in FBS (Group 1e) were higher than those in the SS (Group 7e).

CONCLUSIONS

Human PDLSCs and BFP-ADSCs were the optimum stem cell source for stem cell encapsulation by using nanohydroxyapatite-calcium carbonate microcapsule-chitosan/collagen hydrogel in serum-free conditions.

摘要

引言

为了建立一种干细胞递送模型并提高骨再生干细胞移植的安全性,本研究旨在确定干细胞来源、无血清细胞培养和水凝胶细胞封装对口腔间充质干细胞(MSC)生长和成骨分化的影响。

方法

研究组根据干细胞来源分为颊脂垫脂肪干细胞(hBFP - ADSCs)(第1、4和7组)、牙周膜干细胞(hPDLSCs)(第2、5和8组)和牙髓来源干细胞(hDPSCs)(第3、6和9组)。从每个来源分离的MSC在三种类型的血清中进行分离和扩增:胎牛血清(FBS)(第1 - 3组)、人血清(HS)(第4 - 6组)和合成血清(SS)(StemPro™ MSC SFM)(第7 - 9组),用于单层(m)和水凝胶细胞封装培养(e)。在此之后,分析并比较了MSC的形态、MSC细胞表面抗原的表达、生长和成骨分化潜能以及黏附分子的表达。

结果

SS降低了三种细胞来源的MSC的形态和细胞表面抗原表达水平的差异(第7m - 9m组)。SS(第8m和7m组)和细胞封装模型(第1e、4e、7e - 9e组)中hPDLSCs和hBFP - ADSCs的成骨分化水平升高,但在细胞封装模型中SS的促进作用降低(第7e - 9e组)。FBS中封装细胞(第1e组)的αvβ3(ITG - αVβ3)和β1(ITG - β1)整合素的表达水平高于SS中(第7e组)。

结论

人PDLSCs和BFP - ADSCs是在无血清条件下使用纳米羟基磷灰石 - 碳酸钙微胶囊 - 壳聚糖/胶原蛋白水凝胶进行干细胞封装的最佳干细胞来源。

https://cdn.ncbi.nlm.nih.gov/pmc/blobs/d34e/10812978/5f78c6742e6d/bioengineering-11-00059-g001.jpg

文献AI研究员

20分钟写一篇综述,助力文献阅读效率提升50倍。

立即体验

用中文搜PubMed

大模型驱动的PubMed中文搜索引擎

马上搜索

文档翻译

学术文献翻译模型,支持多种主流文档格式。

立即体验