• 文献检索
  • 文档翻译
  • 深度研究
  • 学术资讯
  • Suppr Zotero 插件Zotero 插件
  • 邀请有礼
  • 套餐&价格
  • 历史记录
应用&插件
Suppr Zotero 插件Zotero 插件浏览器插件Mac 客户端Windows 客户端微信小程序
定价
高级版会员购买积分包购买API积分包
服务
文献检索文档翻译深度研究API 文档MCP 服务
关于我们
关于 Suppr公司介绍联系我们用户协议隐私条款
关注我们

Suppr 超能文献

核心技术专利:CN118964589B侵权必究
粤ICP备2023148730 号-1Suppr @ 2026

文献检索

告别复杂PubMed语法,用中文像聊天一样搜索,搜遍4000万医学文献。AI智能推荐,让科研检索更轻松。

立即免费搜索

文件翻译

保留排版,准确专业,支持PDF/Word/PPT等文件格式,支持 12+语言互译。

免费翻译文档

深度研究

AI帮你快速写综述,25分钟生成高质量综述,智能提取关键信息,辅助科研写作。

立即免费体验

基于免疫治疗和化疗相关长链非编码RNA对睾丸生殖细胞肿瘤进行亚组分类。

Subgrouping testicular germ cell tumors based on immunotherapy and chemotherapy associated lncRNAs.

作者信息

Cao Jian, Liu Zhizhong, Yuan Junbin, Luo Yanwei, Wang Jinrong, Liu Jianye, Bo Hao, Guo Jie

机构信息

Hunan Cancer Hospital, Department of Urology, The Affiliated Cancer Hospital of Xiangya School of Medicine of Central South University, Changsha, 410013, Hunan, China.

Department of Urology, Xiangya Hospital, Central South University, Changsha, 410013, Hunan, China.

出版信息

Heliyon. 2024 Jan 8;10(2):e24320. doi: 10.1016/j.heliyon.2024.e24320. eCollection 2024 Jan 30.

DOI:10.1016/j.heliyon.2024.e24320
PMID:38298718
原文链接:https://pmc.ncbi.nlm.nih.gov/articles/PMC10827771/
Abstract

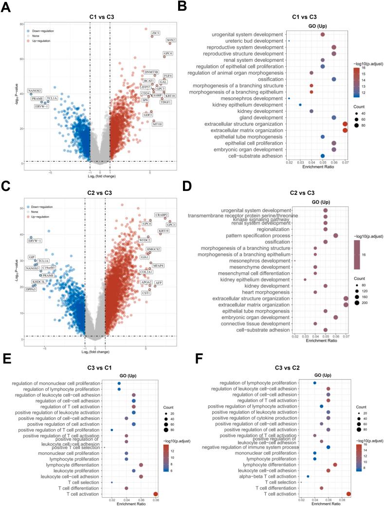
Testicular germ cell tumors (TGCT) are the most common reproductive system malignancies in men aged 15-44 years, accounting for 95 % of all testicular tumors. Our previous studies have been shown that long non-coding RNAs (lncRNAs), such as LINC00313, TTTY14 and RFPL3S, were associated with development of TGCT. Subgrouping TGCT according to differential expressed lncRNAs and immunological characteristics is helpful to comprehensively describe the characteristics of TGCT and implement precise treatment. In this study, the TGCT transcriptome data in The Cancer Genome Atlas Program (TCGA) database was used to perform consensus clustering analysis to construct a prognostic model for TGCT. TGCT was divided into 3 subtypes C1, C2, and C3 based on the differentially expressed lncRNAs. C1 subtype was sensitive to chemotherapy drugs, while the C2 subtype was not sensitive to chemotherapy drugs, and C3 subtype may benefit from immunotherapy. We defined the C1 subtype as epidermal progression subtype, the C2 subtype as mesenchymal progression subtype, and the C3 subtype as T cell activation subtype. Subgrouping based on differentially expressed genes (DEGs) and immunological characteristics is helpful for the precise treatment of TGCT.

摘要

睾丸生殖细胞肿瘤(TGCT)是15至44岁男性中最常见的生殖系统恶性肿瘤,占所有睾丸肿瘤的95%。我们之前的研究表明,长链非编码RNA(lncRNA),如LINC00313、TTTY14和RFPL3S,与TGCT的发生发展有关。根据差异表达的lncRNA和免疫特征对TGCT进行亚组分类,有助于全面描述TGCT的特征并实施精准治疗。在本研究中,利用癌症基因组图谱计划(TCGA)数据库中的TGCT转录组数据进行一致性聚类分析,构建TGCT的预后模型。基于差异表达的lncRNA,TGCT被分为C1、C2和C3三种亚型。C1亚型对化疗药物敏感,而C2亚型对化疗药物不敏感,C3亚型可能从免疫治疗中获益。我们将C1亚型定义为表皮进展亚型,C2亚型定义为间充质进展亚型,C3亚型定义为T细胞激活亚型。基于差异表达基因(DEG)和免疫特征进行亚组分类有助于TGCT的精准治疗。

https://cdn.ncbi.nlm.nih.gov/pmc/blobs/cd95/10827771/a6638d785246/gr7.jpg
https://cdn.ncbi.nlm.nih.gov/pmc/blobs/cd95/10827771/fc1c1927ea96/gr1.jpg
https://cdn.ncbi.nlm.nih.gov/pmc/blobs/cd95/10827771/1fec8f8ed8bd/gr2.jpg
https://cdn.ncbi.nlm.nih.gov/pmc/blobs/cd95/10827771/3032cf51806c/gr3.jpg
https://cdn.ncbi.nlm.nih.gov/pmc/blobs/cd95/10827771/d9c4076c5138/gr4.jpg
https://cdn.ncbi.nlm.nih.gov/pmc/blobs/cd95/10827771/686c98a1e9c0/gr5.jpg
https://cdn.ncbi.nlm.nih.gov/pmc/blobs/cd95/10827771/8e1a7451a192/gr6.jpg
https://cdn.ncbi.nlm.nih.gov/pmc/blobs/cd95/10827771/a6638d785246/gr7.jpg
https://cdn.ncbi.nlm.nih.gov/pmc/blobs/cd95/10827771/fc1c1927ea96/gr1.jpg
https://cdn.ncbi.nlm.nih.gov/pmc/blobs/cd95/10827771/1fec8f8ed8bd/gr2.jpg
https://cdn.ncbi.nlm.nih.gov/pmc/blobs/cd95/10827771/3032cf51806c/gr3.jpg
https://cdn.ncbi.nlm.nih.gov/pmc/blobs/cd95/10827771/d9c4076c5138/gr4.jpg
https://cdn.ncbi.nlm.nih.gov/pmc/blobs/cd95/10827771/686c98a1e9c0/gr5.jpg
https://cdn.ncbi.nlm.nih.gov/pmc/blobs/cd95/10827771/8e1a7451a192/gr6.jpg
https://cdn.ncbi.nlm.nih.gov/pmc/blobs/cd95/10827771/a6638d785246/gr7.jpg

相似文献

1
Subgrouping testicular germ cell tumors based on immunotherapy and chemotherapy associated lncRNAs.基于免疫治疗和化疗相关长链非编码RNA对睾丸生殖细胞肿瘤进行亚组分类。
Heliyon. 2024 Jan 8;10(2):e24320. doi: 10.1016/j.heliyon.2024.e24320. eCollection 2024 Jan 30.
2
Long Non-Coding RNA RFPL3S Functions as a Biomarker of Prognostic and Immunotherapeutic Prediction in Testicular Germ Cell Tumor.长非编码 RNA RFPL3S 作为睾丸生殖细胞肿瘤预后和免疫治疗预测的生物标志物。
Front Immunol. 2022 May 20;13:859730. doi: 10.3389/fimmu.2022.859730. eCollection 2022.
3
Long non-coding RNA TTTY14 promotes cell proliferation and functions as a prognostic biomarker in testicular germ cell tumor.长链非编码RNA TTTY14促进细胞增殖,并作为睾丸生殖细胞肿瘤的预后生物标志物发挥作用。
Heliyon. 2023 May 6;9(5):e16082. doi: 10.1016/j.heliyon.2023.e16082. eCollection 2023 May.
4
regulates the metastasis of testicular germ cell tumors through epithelial-mesenchyme transition and immune pathways.调控睾丸生殖细胞肿瘤通过上皮-间充质转化和免疫途径的转移。
Bioengineered. 2022 May;13(5):12141-12155. doi: 10.1080/21655979.2022.2073128.
5
Integrated analysis of high-throughput sequencing data reveals the key role of LINC00467 in the invasion and metastasis of testicular germ cell tumors.高通量测序数据的综合分析揭示了LINC00467在睾丸生殖细胞肿瘤侵袭和转移中的关键作用。
Cell Death Discov. 2021 Aug 6;7(1):206. doi: 10.1038/s41420-021-00588-9.
6
Comprehensive characterization of cancer-testis genes in testicular germ cell tumor.全面分析睾丸生殖细胞肿瘤中的癌症睾丸基因。
Cancer Med. 2019 Jul;8(7):3511-3519. doi: 10.1002/cam4.2223. Epub 2019 May 9.
7
Mitochondrial metabolism-related signature depicts immunophenotype and predicts therapeutic response in testicular germ cell tumors.线粒体代谢相关特征描绘了睾丸生殖细胞肿瘤的免疫表型,并预测了治疗反应。
Medicine (Baltimore). 2023 Sep 15;102(37):e35120. doi: 10.1097/MD.0000000000035120.
8
Comprehensive Analysis Identifies Ameloblastin-Related Competitive Endogenous RNA as a Prognostic Biomarker for Testicular Germ Cell Tumour.综合分析确定成釉蛋白相关竞争性内源性RNA作为睾丸生殖细胞肿瘤的预后生物标志物。
Cancers (Basel). 2022 Apr 7;14(8):1870. doi: 10.3390/cancers14081870.
9
Comprehensive characteristics of pathological subtypes in testicular germ cell tumor: Gene expression, mutation and alternative splicing.睾丸生殖细胞肿瘤病理亚型的综合特征:基因表达、突变和可变剪接。
Front Immunol. 2023 Jan 13;13:1096494. doi: 10.3389/fimmu.2022.1096494. eCollection 2022.
10
A novel DNA methylation signature to improve survival prediction of progression-free survival for testicular germ cell tumors.一种新型的 DNA 甲基化特征,可提高睾丸生殖细胞肿瘤无进展生存期的生存预测。
Sci Rep. 2023 Mar 7;13(1):3759. doi: 10.1038/s41598-023-30957-6.

引用本文的文献

1
RNA-binding protein expression based machine learning model predicts metastasis and treatment outcome of testicular cancer.基于RNA结合蛋白表达的机器学习模型可预测睾丸癌的转移和治疗结果。
Genes Genomics. 2025 Mar 26. doi: 10.1007/s13258-025-01636-9.
2
Expression of Heat Shock Protein 90 in Testicular Cancer: A Retrospective Cohort Study.热休克蛋白90在睾丸癌中的表达:一项回顾性队列研究。
Rev Recent Clin Trials. 2025;20(2):153-159. doi: 10.2174/0115748871317252240919051309.

本文引用的文献

1
Somatic-type malignancies in testicular germ cell tumors.生殖细胞肿瘤中的体瘤样恶性肿瘤。
Hum Pathol. 2022 Sep;127:123-135. doi: 10.1016/j.humpath.2022.06.024. Epub 2022 Jul 5.
2
Association Study between Polymorphisms in DNA Methylation-Related Genes and Testicular Germ Cell Tumor Risk.DNA 甲基化相关基因多态性与睾丸生殖细胞肿瘤风险的关联研究。
Cancer Epidemiol Biomarkers Prev. 2022 Sep 2;31(9):1769-1779. doi: 10.1158/1055-9965.EPI-22-0123.
3
Heterogeneous data integration methods for patient similarity networks.用于患者相似网络的异质数据集成方法。
Brief Bioinform. 2022 Jul 18;23(4). doi: 10.1093/bib/bbac207.
4
Long Non-Coding RNA RFPL3S Functions as a Biomarker of Prognostic and Immunotherapeutic Prediction in Testicular Germ Cell Tumor.长非编码 RNA RFPL3S 作为睾丸生殖细胞肿瘤预后和免疫治疗预测的生物标志物。
Front Immunol. 2022 May 20;13:859730. doi: 10.3389/fimmu.2022.859730. eCollection 2022.
5
Emerging Role of Biomarkers in Testicular Germ Cell Tumors.生物标志物在睾丸生殖细胞肿瘤中的新兴作用
Curr Oncol Rep. 2022 Apr;24(4):437-442. doi: 10.1007/s11912-022-01231-1. Epub 2022 Feb 10.
6
KRAS mutation: from undruggable to druggable in cancer.KRAS 突变:从不可用药到癌症的可用药。
Signal Transduct Target Ther. 2021 Nov 15;6(1):386. doi: 10.1038/s41392-021-00780-4.
7
Effects of Stem Cell Factor/c-Kit Signaling on Maturation of Porcine Oocytes and Subsequent Developmental Competence After Fertilization.干细胞因子/c-Kit信号通路对猪卵母细胞成熟及受精后后续发育能力的影响
Front Vet Sci. 2021 Oct 8;8:745488. doi: 10.3389/fvets.2021.745488. eCollection 2021.
8
Oncogenic KRAS blockade therapy: renewed enthusiasm and persistent challenges.致癌性 KRAS 阻断治疗:重燃热情与持续挑战。
Mol Cancer. 2021 Oct 4;20(1):128. doi: 10.1186/s12943-021-01422-7.
9
Non-Coding RNAs and Splicing Activity in Testicular Germ Cell Tumors.睾丸生殖细胞肿瘤中的非编码RNA与剪接活性
Life (Basel). 2021 Jul 24;11(8):736. doi: 10.3390/life11080736.
10
Integrated analysis of high-throughput sequencing data reveals the key role of LINC00467 in the invasion and metastasis of testicular germ cell tumors.高通量测序数据的综合分析揭示了LINC00467在睾丸生殖细胞肿瘤侵袭和转移中的关键作用。
Cell Death Discov. 2021 Aug 6;7(1):206. doi: 10.1038/s41420-021-00588-9.