Suppr超能文献

新辅助放免治疗胰腺癌增强效应 T 细胞浸润并缩短其与肿瘤细胞的距离。

Neoadjuvant radioimmunotherapy in pancreatic cancer enhances effector T cell infiltration and shortens their distances to tumor cells.

机构信息

Department of Oncology, Johns Hopkins University School of Medicine, Baltimore, MD 21287, USA.

The Sidney Kimmel Comprehensive Cancer Center, Johns Hopkins University School of Medicine, Baltimore, MD 21287, USA.

出版信息

Sci Adv. 2024 Feb 9;10(6):eadk1827. doi: 10.1126/sciadv.adk1827. Epub 2024 Feb 7.

Abstract

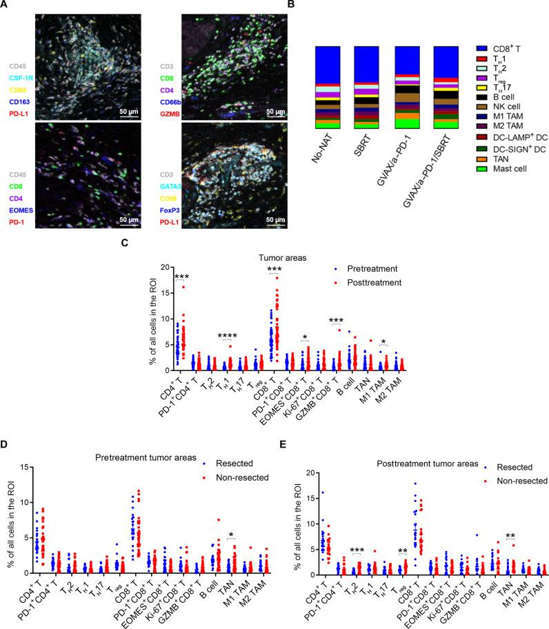
Radiotherapy is hypothesized to have an immune-modulating effect on the tumor microenvironment (TME) of pancreatic ductal adenocarcinoma (PDAC) to sensitize it to anti-PD-1 antibody (a-PD-1) treatment. We collected paired pre- and posttreatment specimens from a clinical trial evaluating combination treatment with GVAX vaccine, a-PD-1, and stereotactic body radiation (SBRT) following chemotherapy for locally advanced PDACs (LAPC). With resected PDACs following different neoadjuvant therapies as comparisons, effector cells in PDACs were found to skew toward a more exhausted status in LAPCs following chemotherapy. The combination of GVAX/a-PD-1/SBRT drives TME to favor antitumor immune response including increased densities of GZMBCD8 T cells, T1, and T17, which are associated with longer survival, however increases immunosuppressive M2-like tumor-associated macrophages (TAMs). Adding SBRT to GVAX/a-PD-1 shortens the distances from PD-1CD8 T cells to tumor cells and to PD-L1 myeloid cells, which portends prolonged survival. These findings have guided the design of next radioimmunotherapy studies by targeting M2-like TAM in PDACs.

摘要

放射治疗被假设对胰腺导管腺癌(PDAC)的肿瘤微环境(TME)具有免疫调节作用,使其对抗 PD-1 抗体(a-PD-1)治疗敏感。我们从一项临床试验中收集了配对的治疗前后标本,该试验评估了 GVAX 疫苗、a-PD-1 和立体定向体部放射治疗(SBRT)联合用于局部晚期 PDAC(LAPC)的化疗后治疗。与不同新辅助治疗后的切除 PDAC 相比,在化疗后 LAPCs 中发现 PDAC 中的效应细胞向更耗竭状态倾斜。GVAX/a-PD-1/SBRT 的联合作用促使 TME 有利于抗肿瘤免疫反应,包括增加 GZMBCD8 T 细胞、T1 和 T17 的密度,这与更长的生存时间相关,但增加了免疫抑制性 M2 样肿瘤相关巨噬细胞(TAMs)。将 SBRT 添加到 GVAX/a-PD-1 中可以缩短 PD-1CD8 T 细胞与肿瘤细胞以及 PD-L1 髓样细胞之间的距离,预示着更长的生存时间。这些发现为 PDAC 中靶向 M2 样 TAM 的下一次放射免疫治疗研究提供了指导。

https://cdn.ncbi.nlm.nih.gov/pmc/blobs/b310/10849596/183ae26ac9ec/sciadv.adk1827-f1.jpg

文献检索

告别复杂PubMed语法,用中文像聊天一样搜索,搜遍4000万医学文献。AI智能推荐,让科研检索更轻松。

立即免费搜索

文件翻译

保留排版,准确专业,支持PDF/Word/PPT等文件格式,支持 12+语言互译。

免费翻译文档

深度研究

AI帮你快速写综述,25分钟生成高质量综述,智能提取关键信息,辅助科研写作。

立即免费体验