• 文献检索
  • 文档翻译
  • 深度研究
  • 学术资讯
  • Suppr Zotero 插件Zotero 插件
  • 邀请有礼
  • 套餐&价格
  • 历史记录
应用&插件
Suppr Zotero 插件Zotero 插件浏览器插件Mac 客户端Windows 客户端微信小程序
定价
高级版会员购买积分包购买API积分包
服务
文献检索文档翻译深度研究API 文档MCP 服务
关于我们
关于 Suppr公司介绍联系我们用户协议隐私条款
关注我们

Suppr 超能文献

核心技术专利:CN118964589B侵权必究
粤ICP备2023148730 号-1Suppr @ 2026

文献检索

告别复杂PubMed语法,用中文像聊天一样搜索,搜遍4000万医学文献。AI智能推荐,让科研检索更轻松。

立即免费搜索

文件翻译

保留排版,准确专业,支持PDF/Word/PPT等文件格式,支持 12+语言互译。

免费翻译文档

深度研究

AI帮你快速写综述,25分钟生成高质量综述,智能提取关键信息,辅助科研写作。

立即免费体验

透明质酸周转控制生物工程化人类微血管中脑海绵状血管畸形的严重程度。

Hyaluronic acid turnover controls the severity of cerebral cavernous malformations in bioengineered human micro-vessels.

作者信息

Yordanov Teodor E, Keyser Mikaela S, Enriquez Martinez Marco A, Esposito Tyron, Tefft Juliann B, Morris Elysse K, Labzin Larisa I, Stehbens Samantha J, Rowan Alan E, Hogan Benjamin M, Chen Christopher S, Lauko Jan, Lagendijk Anne K

机构信息

Centre for Cell Biology and Chronic Disease, Institute for Molecular Bioscience, The University of Queensland, Brisbane, Queensland, Australia.

Australian Institute for Bioengineering and Nanotechnology, The University of Queensland, Brisbane, Queensland, Australia.

出版信息

APL Bioeng. 2024 Feb 12;8(1):016108. doi: 10.1063/5.0159330. eCollection 2024 Mar.

DOI:10.1063/5.0159330
PMID:38352162
原文链接:https://pmc.ncbi.nlm.nih.gov/articles/PMC10864035/
Abstract

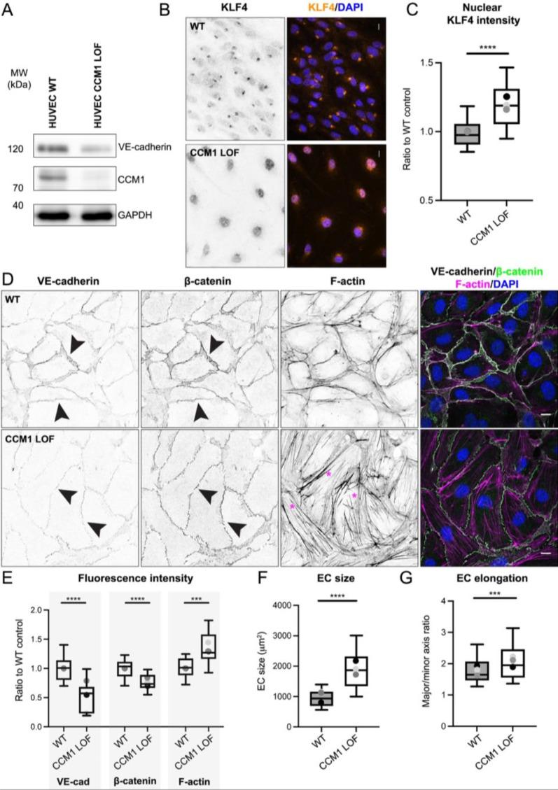
Cerebral cavernous malformations (CCMs) are vascular lesions that predominantly form in blood vessels of the central nervous system upon loss of the CCM multimeric protein complex. The endothelial cells within CCM lesions are characterized by overactive MEKK3 kinase and KLF2/4 transcription factor signaling, leading to pathological changes such as increased endothelial cell spreading and reduced junctional integrity. Concomitant to aberrant endothelial cell signaling, non-autonomous signals from the extracellular matrix (ECM) have also been implicated in CCM lesion growth and these factors might explain why CCM lesions mainly develop in the central nervous system. Here, we adapted a three-dimensional microfluidic system to examine CCM1 deficient human micro-vessels in distinctive extracellular matrices. We validate that pathological hallmarks are maintained in this model. We further show that key genes responsible for homeostasis of hyaluronic acid, a major extracellular matrix component of the central nervous system, are dysregulated in CCM. Supplementing the matrix in our model with distinct forms of hyaluronic acid inhibits pathological cell spreading and rescues barrier function. Hyaluronic acid acts by dampening cell-matrix adhesion signaling in CCM, either downstream or in parallel of KLF2/4. This study provides a proof-of-principle that ECM embedded 3D microfluidic models are ideally suited to identify how changes in ECM structure and signaling impact vascular malformations.

摘要

脑海绵状血管畸形(CCM)是一种血管病变,主要在CCM多聚体蛋白复合物缺失时于中枢神经系统的血管中形成。CCM病变内的内皮细胞具有过度活跃的MEKK3激酶和KLF2/4转录因子信号特征,导致诸如内皮细胞铺展增加和连接完整性降低等病理变化。与异常的内皮细胞信号传导同时,细胞外基质(ECM)的非自主信号也与CCM病变生长有关,这些因素可能解释了为什么CCM病变主要发生在中枢神经系统。在这里,我们采用了一种三维微流控系统来检测在不同细胞外基质中的CCM1缺陷型人类微血管。我们验证了该模型中病理特征得以维持。我们进一步表明,负责透明质酸(中枢神经系统主要细胞外基质成分)稳态的关键基因在CCM中失调。用不同形式的透明质酸补充我们模型中的基质可抑制病理细胞铺展并恢复屏障功能。透明质酸通过减弱CCM中细胞 - 基质黏附信号发挥作用,该作用发生在KLF2/4的下游或与其平行。本研究提供了一个原理证明,即嵌入细胞外基质的三维微流控模型非常适合确定细胞外基质结构和信号变化如何影响血管畸形。

https://cdn.ncbi.nlm.nih.gov/pmc/blobs/2f13/10864035/f4df311dcd17/ABPID9-000008-016108_1-g006.jpg
https://cdn.ncbi.nlm.nih.gov/pmc/blobs/2f13/10864035/0fd1489e1ad0/ABPID9-000008-016108_1-g001.jpg
https://cdn.ncbi.nlm.nih.gov/pmc/blobs/2f13/10864035/4d0ef443d152/ABPID9-000008-016108_1-g002.jpg
https://cdn.ncbi.nlm.nih.gov/pmc/blobs/2f13/10864035/dd91171a8bec/ABPID9-000008-016108_1-g003.jpg
https://cdn.ncbi.nlm.nih.gov/pmc/blobs/2f13/10864035/eda92b3cd0a1/ABPID9-000008-016108_1-g004.jpg
https://cdn.ncbi.nlm.nih.gov/pmc/blobs/2f13/10864035/5d1323ef28d8/ABPID9-000008-016108_1-g005.jpg
https://cdn.ncbi.nlm.nih.gov/pmc/blobs/2f13/10864035/f4df311dcd17/ABPID9-000008-016108_1-g006.jpg
https://cdn.ncbi.nlm.nih.gov/pmc/blobs/2f13/10864035/0fd1489e1ad0/ABPID9-000008-016108_1-g001.jpg
https://cdn.ncbi.nlm.nih.gov/pmc/blobs/2f13/10864035/4d0ef443d152/ABPID9-000008-016108_1-g002.jpg
https://cdn.ncbi.nlm.nih.gov/pmc/blobs/2f13/10864035/dd91171a8bec/ABPID9-000008-016108_1-g003.jpg
https://cdn.ncbi.nlm.nih.gov/pmc/blobs/2f13/10864035/eda92b3cd0a1/ABPID9-000008-016108_1-g004.jpg
https://cdn.ncbi.nlm.nih.gov/pmc/blobs/2f13/10864035/5d1323ef28d8/ABPID9-000008-016108_1-g005.jpg
https://cdn.ncbi.nlm.nih.gov/pmc/blobs/2f13/10864035/f4df311dcd17/ABPID9-000008-016108_1-g006.jpg

相似文献

1
Hyaluronic acid turnover controls the severity of cerebral cavernous malformations in bioengineered human micro-vessels.透明质酸周转控制生物工程化人类微血管中脑海绵状血管畸形的严重程度。
APL Bioeng. 2024 Feb 12;8(1):016108. doi: 10.1063/5.0159330. eCollection 2024 Mar.
2
Cerebral cavernous malformations arise from endothelial gain of MEKK3-KLF2/4 signalling.脑海绵状血管畸形源于MEKK3-KLF2/4信号通路的内皮细胞功能获得。
Nature. 2016 Apr 7;532(7597):122-6. doi: 10.1038/nature17178. Epub 2016 Mar 30.
3
Targeting miR-27a/VE-cadherin interactions rescues cerebral cavernous malformations in mice.靶向 miR-27a/VE-cadherin 相互作用可挽救小鼠脑动静脉畸形。
PLoS Biol. 2020 Jun 5;18(6):e3000734. doi: 10.1371/journal.pbio.3000734. eCollection 2020 Jun.
4
Differential angiogenesis function of CCM2 and CCM3 in cerebral cavernous malformations.CCM2 和 CCM3 在脑动静脉畸形中的差异血管生成功能。
Neurosurg Focus. 2010 Sep;29(3):E1. doi: 10.3171/2010.5.FOCUS1090.
5
CDC42 Deletion Elicits Cerebral Vascular Malformations via Increased MEKK3-Dependent KLF4 Expression.CDC42 缺失通过增加 MEKK3 依赖性 KLF4 表达引发脑血管畸形。
Circ Res. 2019 Apr 12;124(8):1240-1252. doi: 10.1161/CIRCRESAHA.118.314300.
6
PIK3CA and CCM mutations fuel cavernomas through a cancer-like mechanism.PIK3CA 和 CCM 突变通过类似癌症的机制促进海绵状血管瘤的形成。
Nature. 2021 Jun;594(7862):271-276. doi: 10.1038/s41586-021-03562-8. Epub 2021 Apr 28.
7
A novel mouse model of cerebral cavernous malformations based on the two-hit mutation hypothesis recapitulates the human disease.一种基于双打击突变假说的新型脑动静脉畸形小鼠模型重现了人类疾病。
Hum Mol Genet. 2011 Jan 15;20(2):211-22. doi: 10.1093/hmg/ddq433. Epub 2010 Oct 11.
8
Somatic MAP3K3 mutation defines a subclass of cerebral cavernous malformation.体细胞 MAP3K3 突变定义了脑静脉畸形的一个亚类。
Am J Hum Genet. 2021 May 6;108(5):942-950. doi: 10.1016/j.ajhg.2021.04.005. Epub 2021 Apr 22.
9
In vitro characterization of the angiogenic phenotype and genotype of the endothelia derived from sporadic cerebral cavernous malformations.体外鉴定散发性脑动静脉畸形血管内皮的血管生成表型和基因型。
Neurosurgery. 2011 Sep;69(3):722-31; discussion 731-2. doi: 10.1227/NEU.0b013e318219569f.
10
Cerebral cavernous malformations are driven by ADAMTS5 proteolysis of versican.脑内海绵状血管畸形是由 ADAMTS5 对 versican 的蛋白水解作用驱动的。
J Exp Med. 2020 Oct 5;217(10). doi: 10.1084/jem.20200140.

引用本文的文献

1
High-throughput differentiation of human blood vessel organoids reveals overlapping and distinct functions of the cerebral cavernous malformation proteins.人血管类器官的高通量分化揭示了脑海绵状血管畸形蛋白的重叠和独特功能。
Angiogenesis. 2025 Jun 6;28(3):32. doi: 10.1007/s10456-025-09985-5.

本文引用的文献

1
Deregulated hyaluronan metabolism in the tumor microenvironment drives cancer inflammation and tumor-associated immune suppression.肿瘤微环境中透明质酸代谢失调可导致癌症炎症和肿瘤相关免疫抑制。
Front Immunol. 2022 Sep 27;13:971278. doi: 10.3389/fimmu.2022.971278. eCollection 2022.
2
The anti-inflammatory activity of specific-sized hyaluronic acid oligosaccharides.特定大小透明质酸寡糖的抗炎活性。
Carbohydr Polym. 2022 Jan 15;276:118699. doi: 10.1016/j.carbpol.2021.118699. Epub 2021 Sep 24.
3
Cerebral Cavernous Malformation: From Mechanism to Therapy.
颅内海绵状血管畸形:从机制到治疗。
Circ Res. 2021 Jun 25;129(1):195-215. doi: 10.1161/CIRCRESAHA.121.318174. Epub 2021 Jun 24.
4
Hyaluronic Acid Biomaterials for Central Nervous System Regenerative Medicine.透明质酸生物材料在中枢神经系统再生医学中的应用
Cells. 2020 Sep 17;9(9):2113. doi: 10.3390/cells9092113.
5
Extracellular Matrix Mimics Using Hyaluronan-Based Biomaterials.基于透明质酸的生物材料的细胞外基质模拟物。
Trends Biotechnol. 2021 Jan;39(1):90-104. doi: 10.1016/j.tibtech.2020.06.003. Epub 2020 Jul 9.
6
Cerebral cavernous malformations are driven by ADAMTS5 proteolysis of versican.脑内海绵状血管畸形是由 ADAMTS5 对 versican 的蛋白水解作用驱动的。
J Exp Med. 2020 Oct 5;217(10). doi: 10.1084/jem.20200140.
7
Endothelial cell clonal expansion in the development of cerebral cavernous malformations.脑动静脉畸形发生中内皮细胞的克隆性扩张。
Nat Commun. 2019 Jun 24;10(1):2761. doi: 10.1038/s41467-019-10707-x.
8
Microfabricated blood vessels for modeling the vascular transport barrier.用于模拟血管转运屏障的微加工血管。
Nat Protoc. 2019 May;14(5):1425-1454. doi: 10.1038/s41596-019-0144-8. Epub 2019 Apr 5.
9
Hyaluronan biology: A complex balancing act of structure, function, location and context.透明质酸生物学:结构、功能、位置和背景的复杂平衡行为。
Matrix Biol. 2019 May;78-79:1-10. doi: 10.1016/j.matbio.2019.02.002. Epub 2019 Feb 23.
10
Comprehensive transcriptome analysis of cerebral cavernous malformation across multiple species and genotypes.跨多种物种和基因型的脑海绵状血管畸形的综合转录组分析。
JCI Insight. 2019 Feb 7;4(3):e126167. doi: 10.1172/jci.insight.126167.