Suppr超能文献

基于人工智能的免疫反应预测模型的构建及关键分组致癌基因 c-MET 对 T 细胞耗竭调控作用的验证。

Construction of disulfidptosis-based immune response prediction model with artificial intelligence and validation of the pivotal grouping oncogene c-MET in regulating T cell exhaustion.

机构信息

Department of Thyroid and Breast Surgery, The First People's Hospital of Xiaoshan District, Xiaoshan Affiliated Hospital of Wenzhou Medical University, Hangzhou, Zhejiang, China.

Neuromedicine Center, The University of Hong Kong-Shenzhen Hospital, Shenzhen, Guangdong, China.

出版信息

Front Immunol. 2024 Jan 26;15:1258475. doi: 10.3389/fimmu.2024.1258475. eCollection 2024.

Abstract

BACKGROUND

Given the lack of research on disulfidptosis, our study aimed to dissect its role in pan-cancer and explore the crosstalk between disulfidptosis and cancer immunity.

METHODS

Based on TCGA, ICGC, CGGA, GSE30219, GSE31210, GSE37745, GSE50081, GSE22138, GSE41613, univariate Cox regression, LASSO regression, and multivariate Cox regression were used to construct the rough gene signature based on disulfidptosis for each type of cancer. SsGSEA and Cibersort, followed by correlation analysis, were harnessed to explore the linkage between disulfidptosis and cancer immunity. Weighted correlation network analysis (WGCNA) and Machine learning were utilized to make a refined prognosis model for pan-cancer. In particular, a customized, enhanced prognosis model was made for glioma. The siRNA transfection, FACS, ELISA, etc., were employed to validate the function of c-MET.

RESULTS

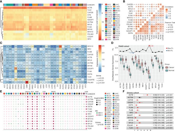
The expression comparison of the disulfidptosis-related genes (DRGs) between tumor and nontumor tissues implied a significant difference in most cancers. The correlation between disulfidptosis and immune cell infiltration, including T cell exhaustion (Tex), was evident, especially in glioma. The 7-gene signature was constructed as the rough model for the glioma prognosis. A pan-cancer suitable DSP clustering was made and validated to predict the prognosis. Furthermore, two DSP groups were defined by machine learning to predict the survival and immune therapy response in glioma, which was validated in CGGA. PD-L1 and other immune pathways were highly enriched in the core blue gene module from WGCNA. Among them, c-MET was validated as a tumor driver gene and JAK3-STAT3-PD-L1/PD1 regulator in glioma and T cells. Specifically, the down-regulation of c-MET decreased the proportion of PD1+ CD8+ T cells.

CONCLUSION

To summarize, we dissected the roles of DRGs in the prognosis and their relationship with immunity in pan-cancer. A general prognosis model based on machine learning was constructed for pan-cancer and validated by external datasets with a consistent result. In particular, a survival-predicting model was made specifically for patients with glioma to predict its survival and immune response to ICIs. C-MET was screened and validated for its tumor driver gene and immune regulation function (inducing t-cell exhaustion) in glioma.

摘要

背景

鉴于对二硫键蛋白病缺乏研究,我们的研究旨在剖析其在泛癌中的作用,并探讨二硫键蛋白病与癌症免疫之间的相互作用。

方法

基于 TCGA、ICGC、CGGA、GSE30219、GSE31210、GSE37745、GSE50081、GSE22138、GSE41613,采用单因素 Cox 回归、LASSO 回归和多因素 Cox 回归构建了基于每种癌症二硫键蛋白病的粗基因特征。利用 SsGSEA 和 Cibersort,进行相关性分析,探讨二硫键蛋白病与癌症免疫之间的联系。采用加权相关网络分析(WGCNA)和机器学习构建泛癌的精细预后模型。特别地,为胶质瘤制作了定制的、增强的预后模型。采用 siRNA 转染、FACS、ELISA 等方法验证 c-MET 的功能。

结果

肿瘤组织与非肿瘤组织中二硫键蛋白病相关基因(DRGs)的表达比较表明,在大多数癌症中存在显著差异。二硫键蛋白病与免疫细胞浸润的相关性,包括 T 细胞耗竭(Tex),在胶质瘤中尤为明显。构建了 7 基因的基因特征作为胶质瘤预后的粗模型。进行了泛癌的 DSP 聚类,并进行了验证以预测预后。此外,通过机器学习定义了两个 DSP 组来预测胶质瘤的生存和免疫治疗反应,并在 CGGA 中进行了验证。WGCNA 中的核心蓝色基因模块高度富集 PD-L1 等免疫通路。其中,c-MET 在胶质瘤和 T 细胞中被验证为肿瘤驱动基因和 JAK3-STAT3-PD-L1/PD1 调节剂。具体而言,下调 c-MET 可降低 PD1+CD8+T 细胞的比例。

结论

总之,我们剖析了 DRGs 在泛癌中的预后作用及其与免疫的关系。构建了基于机器学习的泛癌一般预后模型,并通过外部数据集进行验证,结果一致。特别是为胶质瘤患者制作了一种生存预测模型,以预测其生存和对 ICIs 的免疫反应。筛选并验证了 c-MET 在胶质瘤中的肿瘤驱动基因和免疫调节功能(诱导 T 细胞耗竭)。

https://cdn.ncbi.nlm.nih.gov/pmc/blobs/dbe9/10862485/f189f7f46c68/fimmu-15-1258475-g001.jpg

文献检索

告别复杂PubMed语法,用中文像聊天一样搜索,搜遍4000万医学文献。AI智能推荐,让科研检索更轻松。

立即免费搜索

文件翻译

保留排版,准确专业,支持PDF/Word/PPT等文件格式,支持 12+语言互译。

免费翻译文档

深度研究

AI帮你快速写综述,25分钟生成高质量综述,智能提取关键信息,辅助科研写作。

立即免费体验