Suppr超能文献

characterizing the core microbiota and regulatory functions of the porcine gut microbiome.

Characterizing core microbiota and regulatory functions of the pig gut microbiome.

机构信息

National Key Laboratory of Agricultural Microbiology, Hubei Hongshan Laboratory, Frontiers Science Center for Animal Breeding and Sustainable Production, College of Animal Sciences and Technology, College of Veterinary Medicine, Huazhong Agricultural University, Wuhan, Hubei 430070, China.

The Cooperative Innovation Center for Sustainable Pig Production, Wuhan, Hubei 430070, China.

出版信息

ISME J. 2024 Jan 8;18(1). doi: 10.1093/ismejo/wrad037.

Abstract

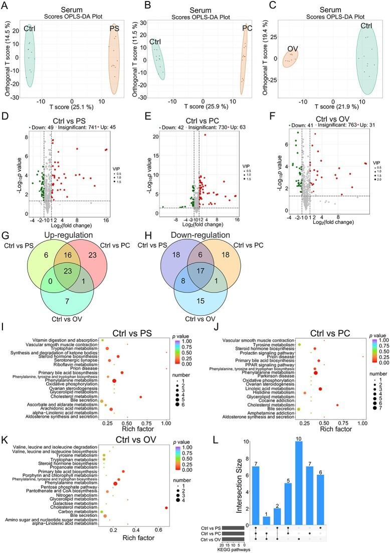
Domestic pigs (Sus scrofa) are the leading terrestrial animals used for meat production. The gut microbiota significantly affect host nutrition, metabolism, and immunity. Hence, characterization of the gut microbial structure and function will improve our understanding of gut microbial resources and the mechanisms underlying host-microbe interactions. Here, we investigated the gut microbiomes of seven pig breeds using metagenomics and 16S rRNA gene amplicon sequencing. We established an expanded gut microbial reference catalog comprising 17 020 160 genes and identified 4910 metagenome-assembled genomes. We also analyzed the gut resistome to provide an overview of the profiles of the antimicrobial resistance genes in pigs. By analyzing the relative abundances of microbes, we identified three core-predominant gut microbes (Phascolarctobacterium succinatutens, Prevotella copri, and Oscillibacter valericigenes) in pigs used in this study. Oral administration of the three core-predominant gut microbes significantly increased the organ indexes (including the heart, spleen, and thymus), but decreased the gastrointestinal lengths in germ-free mice. The three core microbes significantly enhanced intestinal epithelial barrier function and altered the intestinal mucosal morphology, as was evident from the increase in crypt depths in the duodenum and ileum. Furthermore, the three core microbes significantly affected several metabolic pathways (such as "steroid hormone biosynthesis," "primary bile acid biosynthesis," "phenylalanine, tyrosine and tryptophan biosynthesis," and "phenylalanine metabolism") in germ-free mice. These findings provide a panoramic view of the pig gut microbiome and insights into the functional contributions of the core-predominant gut microbes to the host.

摘要

家猪(Sus scrofa)是用于生产肉类的主要陆生动物。肠道微生物群对宿主的营养、代谢和免疫有重要影响。因此,对肠道微生物结构和功能的特征进行描述将有助于我们更好地了解肠道微生物资源以及宿主-微生物相互作用的机制。在这里,我们使用宏基因组学和 16S rRNA 基因扩增子测序技术研究了七个猪品种的肠道微生物组。我们建立了一个扩展的肠道微生物参考目录,包含 17020160 个基因,并鉴定了 4910 个宏基因组组装基因组。我们还分析了肠道抗性组,以提供猪体内抗生素抗性基因的概况。通过分析微生物的相对丰度,我们鉴定出了在本研究中使用的猪的三种核心优势肠道微生物(Phascolarctobacterium succinatutens、Prevotella copri 和 Oscillibacter valericigenes)。这三种核心优势肠道微生物的口服给药显著增加了无菌小鼠的器官指数(包括心脏、脾脏和胸腺),但减少了胃肠道长度。这三种核心微生物显著增强了肠道上皮屏障功能,并改变了肠道黏膜形态,表现在十二指肠和回肠的隐窝深度增加。此外,这三种核心微生物还显著影响了无菌小鼠的几个代谢途径(如“甾体激素生物合成”、“初级胆汁酸生物合成”、“苯丙氨酸、酪氨酸和色氨酸生物合成”和“苯丙氨酸代谢”)。这些发现为猪肠道微生物组提供了全景图,并深入了解了核心优势肠道微生物对宿主的功能贡献。

https://cdn.ncbi.nlm.nih.gov/pmc/blobs/3ac8/10873858/39ff0d874cfd/wrad037f1.jpg

文献检索

告别复杂PubMed语法,用中文像聊天一样搜索,搜遍4000万医学文献。AI智能推荐,让科研检索更轻松。

立即免费搜索

文件翻译

保留排版,准确专业,支持PDF/Word/PPT等文件格式,支持 12+语言互译。

免费翻译文档

深度研究

AI帮你快速写综述,25分钟生成高质量综述,智能提取关键信息,辅助科研写作。

立即免费体验