Zhang Qifan, Du Man, Shen Yutian, Lu Xiaoxi, Jin Mingliang, Wang Yizhen
Key Laboratory of Molecular Animal Nutrition, Ministry of Education, Zhejiang University, 866 Yuhang Tang Road, Hangzhou, Zhejiang, 310058, China.
National Engineering Research Center of Green Feeds and Healthy Livestock Industry, Zhejiang University, 866 Yuhang Tang Road, Hangzhou, Zhejiang, 310058, China.
J Anim Sci Biotechnol. 2025 Jun 24;16(1):88. doi: 10.1186/s40104-025-01217-6.
Fat is a key component of body composition in both humans and animals, with intramuscular fat (IMF) being a critical determinant of pork quality. Higher IMF level enhances meat qualities such as flavor, tenderness, and juiciness, directly influencing consumer preference and market demand. Therefore, identifying microbial biomarkers associated with fat deposition is essential for improving meat quality in livestock and understanding how gut microbiota regulates host metabolism.
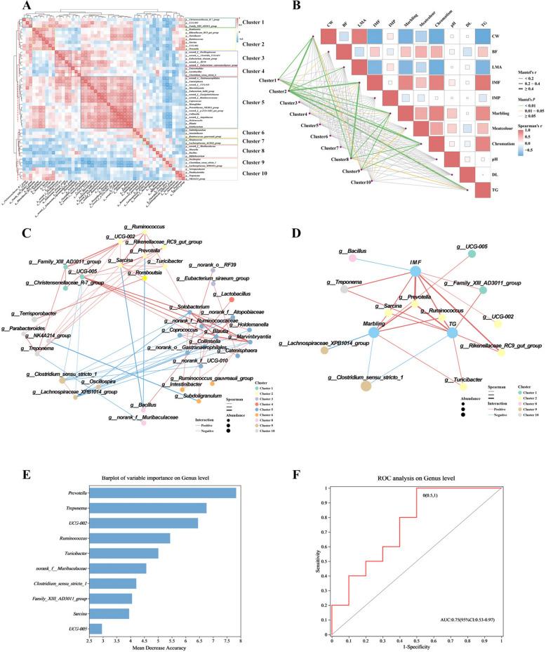
In this study, we examined changes in meat quality, fat metabolism, and gut microbiota during the pig life cycle, from weaning to marketing. We found that Jinhua pig exhibited higher IMF content and marbling score, and higher α diversity of colonic microbial communities. Microbiome Multivariate Association with Linear Models was used to identify the core genera associated with age, breed, and feed, and Prevotella was found to respond to both age and breed factors. The correlation analysis of fat deposition indicators with microbial genera revealed that Prevotella was a potential biomarker in response to IMF. In addition, the P. stercorea DSM 18206 (P. stercorea) was identified in porcine sample and administered to pseudo sterile mouse to examine the effect on IMF deposition. We found that the gavage of P. stercorea with alfalfa-enriched diet led to a significant increase in triglyceride (TG) and IMF contents in muscle. Metabolomic analysis further confirmed P. stercorea may potentially regulate fat deposition through the sphingolipid signaling pathway.
We identified P. stercorea as a potential biomarker linked to higher IMF deposition and validated their role in shaping the gut microbiota and promoting fat accumulation in a mouse model, which correlated with the sphingolipid signaling pathway. These findings provide valuable insights into the role of P. stercorea in regulating fat deposition and metabolic health, offering implications for improving both livestock meat quality and lipid metabolism in humans.
脂肪是人和动物身体组成的关键成分,肌内脂肪(IMF)是猪肉品质的关键决定因素。较高的IMF水平可提升肉的风味、嫩度和多汁性等品质,直接影响消费者偏好和市场需求。因此,识别与脂肪沉积相关的微生物生物标志物对于改善家畜肉质以及理解肠道微生物群如何调节宿主代谢至关重要。
在本研究中,我们考察了猪从断奶到上市整个生命周期内的肉质、脂肪代谢和肠道微生物群的变化。我们发现金华猪表现出更高的IMF含量和大理石花纹评分,以及结肠微生物群落更高的α多样性。使用微生物组与线性模型的多变量关联分析来识别与年龄、品种和饲料相关的核心属,发现普雷沃氏菌对年龄和品种因素均有响应。脂肪沉积指标与微生物属的相关性分析表明,普雷沃氏菌是响应IMF的潜在生物标志物。此外,在猪样本中鉴定出了斯氏普雷沃氏菌DSM 18206(P. stercorea),并将其接种到无菌小鼠体内以研究其对IMF沉积的影响。我们发现,用富含苜蓿的日粮灌喂P. stercorea可导致肌肉中甘油三酯(TG)和IMF含量显著增加。代谢组学分析进一步证实,P. stercorea可能通过鞘脂信号通路潜在地调节脂肪沉积。
我们将P. stercorea鉴定为与较高IMF沉积相关的潜在生物标志物,并在小鼠模型中验证了它们在塑造肠道微生物群和促进脂肪积累方面所起的作用,这与鞘脂信号通路相关。这些发现为P. stercorea在调节脂肪沉积和代谢健康方面的作用提供了有价值的见解,对改善家畜肉质和人类脂质代谢均有启示意义。