Department of Molecular & Cellular Biology, Harvard University, Cambridge, MA 02138.
Department of Chemistry & Chemical Biology, Harvard University, Cambridge, MA 02138.
Proc Natl Acad Sci U S A. 2024 Feb 27;121(9):e2313192121. doi: 10.1073/pnas.2313192121. Epub 2024 Feb 22.
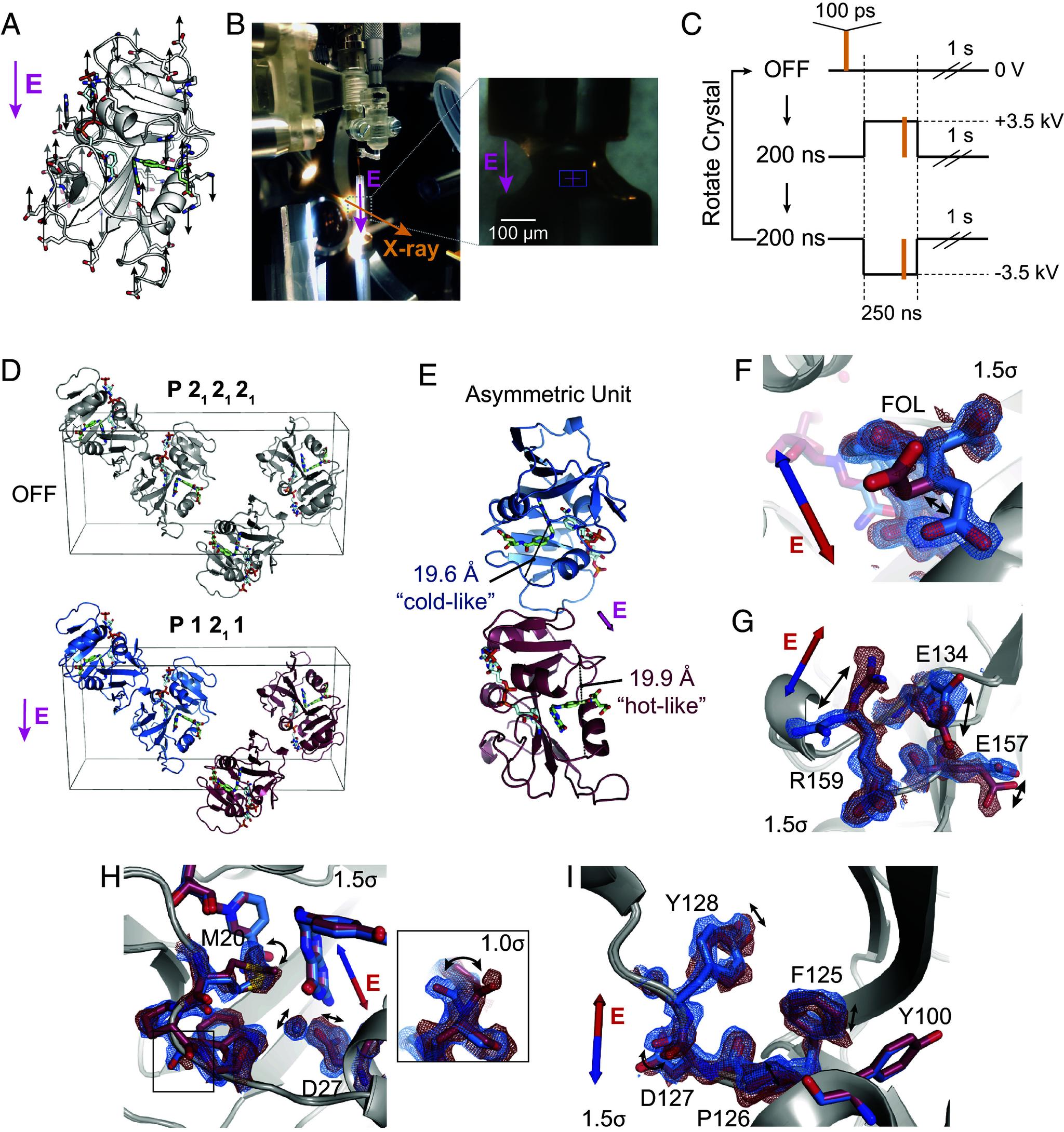
Enzymes catalyze biochemical reactions through precise positioning of substrates, cofactors, and amino acids to modulate the transition-state free energy. However, the role of conformational dynamics remains poorly understood due to poor experimental access. This shortcoming is evident with dihydrofolate reductase (DHFR), a model system for the role of protein dynamics in catalysis, for which it is unknown how the enzyme regulates the different active site environments required to facilitate proton and hydride transfer. Here, we describe ligand-, temperature-, and electric-field-based perturbations during X-ray diffraction experiments to map the conformational dynamics of the Michaelis complex of DHFR. We resolve coupled global and local motions and find that these motions are engaged by the protonated substrate to promote efficient catalysis. This result suggests a fundamental design principle for multistep enzymes in which pre-existing dynamics enable intermediates to drive rapid electrostatic reorganization to facilitate subsequent chemical steps.
酶通过精确定位底物、辅因子和氨基酸来催化生化反应,从而调节过渡态自由能。然而,由于实验手段有限,构象动力学的作用仍未被充分理解。在二氢叶酸还原酶(DHFR)中可以明显看出这一缺点,DHFR 是研究蛋白质动力学在催化中作用的模型体系,目前尚不清楚该酶如何调节不同的活性位点环境,以促进质子和氢化物的转移。在这里,我们描述了在 X 射线衍射实验中,基于配体、温度和电场的扰动,以绘制 DHFR 的迈克尔利斯复合物的构象动力学图谱。我们解析了耦合的全局和局部运动,并发现这些运动被质子化的底物所利用,以促进有效的催化。这一结果表明,对于多步酶来说,存在一种基本的设计原则,即预先存在的动力学使中间产物能够驱动快速的静电重组,从而促进后续的化学步骤。