• 文献检索
  • 文档翻译
  • 深度研究
  • 学术资讯
  • Suppr Zotero 插件Zotero 插件
  • 邀请有礼
  • 套餐&价格
  • 历史记录
应用&插件
Suppr Zotero 插件Zotero 插件浏览器插件Mac 客户端Windows 客户端微信小程序
定价
高级版会员购买积分包购买API积分包
服务
文献检索文档翻译深度研究API 文档MCP 服务
关于我们
关于 Suppr公司介绍联系我们用户协议隐私条款
关注我们

Suppr 超能文献

核心技术专利:CN118964589B侵权必究
粤ICP备2023148730 号-1Suppr @ 2026

文献检索

告别复杂PubMed语法,用中文像聊天一样搜索,搜遍4000万医学文献。AI智能推荐,让科研检索更轻松。

立即免费搜索

文件翻译

保留排版,准确专业,支持PDF/Word/PPT等文件格式,支持 12+语言互译。

免费翻译文档

深度研究

AI帮你快速写综述,25分钟生成高质量综述,智能提取关键信息,辅助科研写作。

立即免费体验

绵羊粪便评分与胃肠道微生物之间的关系及其对生长性状和血液指标的影响。

Relationship between sheep feces scores and gastrointestinal microorganisms and their effects on growth traits and blood indicators.

作者信息

Yang Xiaobin, Wang Jianghui, Cheng Jiangbo, Zhang Deyin, Huang Kai, Zhang Yukun, Li Xiaolong, Zhao Yuan, Zhao Liming, Xu Dan, Ma Zongwu, Liu Jia, Huang Zhiqiang, Li Chong, Tian Huibin, Weng Xiuxiu, Wang Weimin, Zhang Xiaoxue

机构信息

College of Animal Science and Technology, Gansu Agricultural University, Lanzhou, Gansu, China.

The State Key Laboratory of Grassland Agro-ecosystems, College of Pastoral Agriculture Science and Technology, Lanzhou University, Lanzhou, Gansu, China.

出版信息

Front Microbiol. 2024 Feb 14;15:1348873. doi: 10.3389/fmicb.2024.1348873. eCollection 2024.

DOI:10.3389/fmicb.2024.1348873
PMID:38419634
原文链接:https://pmc.ncbi.nlm.nih.gov/articles/PMC10899443/
Abstract

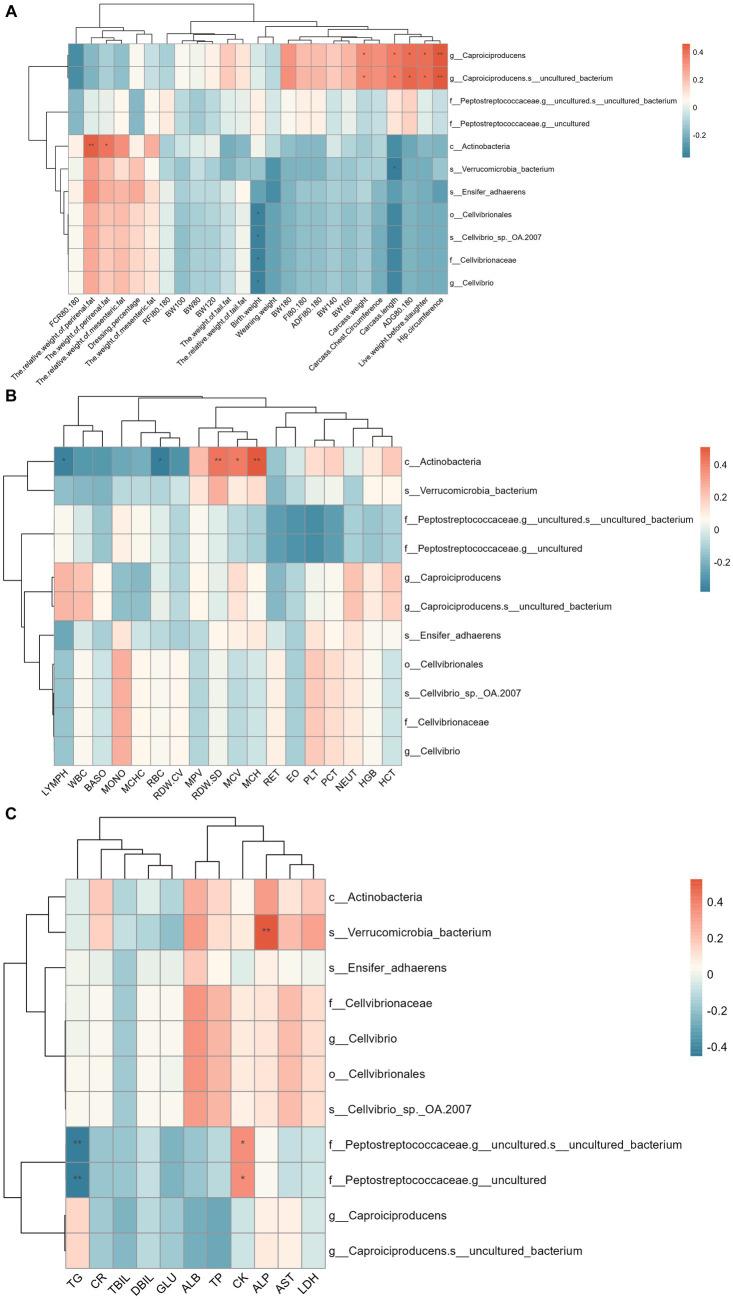
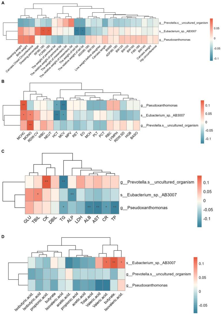
Fecal scores are crucial for assessing the digestive and gastrointestinal status of animals. The Bristol fecal scoring system is a commonly used method for the subjective evaluation of host feces, there is limited research on fecal scoring standards for fattening Hu sheep. In this study, Hu sheep were collected for rumen, rectum, and colon contents for 16S rDNA sequencing. 514 Hu sheep feces were scored based on the Bristol fecal scoring system, and production performance at each stage was measured. Finally, we developed the scoring standard of the manure of Hu sheep in the fattening period (a total of five grades). The result shows that moisture content significantly increased with higher grades ( < 0.05). We analyzed the relationship between fecal scores and production traits, blood indices, muscle nutrients, and digestive tract microorganisms. The growth traits (body weight, body height, body length, average daily gain (ADG), and average daily feed intake (ADFI) during 80-180 days), body composition traits of the F3 group, and the carcass traits were found to be significantly higher ( < 0.05) than those of the F1 and F2 groups. There was no significant difference in gastrointestinal microflora diversity among all groups ( > 0.05). Significant differences were observed in Aspartate aminotransferase, Glucose, Total bilirubin, and Red Blood Cell Count between groups ( < 0.05). The mutton moisture content in group F4 was significantly higher than in the other groups, and the protein content was also the lowest ( < 0.05). The results of the correlation analysis demonstrated that Actinobacteria, , Acidaminococcales, Gammaproteobacteria, and Proteobacteria were the significant bacteria affecting fecal scores. In addition, and were identified as the noteworthy flora affecting growth performance and immunity. This study highlights the differences in production traits and blood indicators between fecal assessment groups and the complex relationship between intestinal microbiota and fecal characteristics in Hu sheep, suggesting potential impacts on animal performance and health, which suggest strategies for improved management.

摘要

粪便评分对于评估动物的消化和胃肠道状况至关重要。布里斯托粪便评分系统是一种常用的主观评估宿主粪便的方法,关于育肥湖羊粪便评分标准的研究较少。在本研究中,采集湖羊的瘤胃、直肠和结肠内容物进行16S rDNA测序。基于布里斯托粪便评分系统对514份湖羊粪便进行评分,并测定各阶段的生产性能。最后,我们制定了育肥期湖羊粪便的评分标准(共五个等级)。结果表明,随着等级升高,粪便含水量显著增加(P<0.05)。我们分析了粪便评分与生产性状、血液指标、肌肉营养成分和消化道微生物之间的关系。发现80-180天期间的生长性状(体重、体高、体长、平均日增重(ADG)和平均日采食量(ADFI))、F3组的体组成性状和胴体性状显著高于F1和F2组(P<0.05)。所有组之间的胃肠道微生物多样性无显著差异(P>0.05)。各组之间的天冬氨酸转氨酶、葡萄糖、总胆红素和红细胞计数存在显著差异(P<0.05)。F4组的羊肉含水量显著高于其他组,蛋白质含量也是最低的(P<0.05)。相关性分析结果表明,放线菌、、酸氨基球菌目、γ-变形菌纲和变形菌纲是影响粪便评分的重要细菌。此外,和被确定为影响生长性能和免疫力的值得关注的菌群。本研究突出了粪便评估组之间生产性状和血液指标的差异以及湖羊肠道微生物群与粪便特征之间的复杂关系,提示对动物生产性能和健康的潜在影响,为改进管理提供了策略。

https://cdn.ncbi.nlm.nih.gov/pmc/blobs/207a/10899443/48db397f520d/fmicb-15-1348873-g007.jpg
https://cdn.ncbi.nlm.nih.gov/pmc/blobs/207a/10899443/a3c62cb29486/fmicb-15-1348873-g001.jpg
https://cdn.ncbi.nlm.nih.gov/pmc/blobs/207a/10899443/8a9a503ba549/fmicb-15-1348873-g002.jpg
https://cdn.ncbi.nlm.nih.gov/pmc/blobs/207a/10899443/64257b540e10/fmicb-15-1348873-g003.jpg
https://cdn.ncbi.nlm.nih.gov/pmc/blobs/207a/10899443/383221349168/fmicb-15-1348873-g004.jpg
https://cdn.ncbi.nlm.nih.gov/pmc/blobs/207a/10899443/a41a12e450bd/fmicb-15-1348873-g005.jpg
https://cdn.ncbi.nlm.nih.gov/pmc/blobs/207a/10899443/9c8ca69fc6a2/fmicb-15-1348873-g006.jpg
https://cdn.ncbi.nlm.nih.gov/pmc/blobs/207a/10899443/48db397f520d/fmicb-15-1348873-g007.jpg
https://cdn.ncbi.nlm.nih.gov/pmc/blobs/207a/10899443/a3c62cb29486/fmicb-15-1348873-g001.jpg
https://cdn.ncbi.nlm.nih.gov/pmc/blobs/207a/10899443/8a9a503ba549/fmicb-15-1348873-g002.jpg
https://cdn.ncbi.nlm.nih.gov/pmc/blobs/207a/10899443/64257b540e10/fmicb-15-1348873-g003.jpg
https://cdn.ncbi.nlm.nih.gov/pmc/blobs/207a/10899443/383221349168/fmicb-15-1348873-g004.jpg
https://cdn.ncbi.nlm.nih.gov/pmc/blobs/207a/10899443/a41a12e450bd/fmicb-15-1348873-g005.jpg
https://cdn.ncbi.nlm.nih.gov/pmc/blobs/207a/10899443/9c8ca69fc6a2/fmicb-15-1348873-g006.jpg
https://cdn.ncbi.nlm.nih.gov/pmc/blobs/207a/10899443/48db397f520d/fmicb-15-1348873-g007.jpg

相似文献

1
Relationship between sheep feces scores and gastrointestinal microorganisms and their effects on growth traits and blood indicators.绵羊粪便评分与胃肠道微生物之间的关系及其对生长性状和血液指标的影响。
Front Microbiol. 2024 Feb 14;15:1348873. doi: 10.3389/fmicb.2024.1348873. eCollection 2024.
2
Sheep fecal transplantation affects growth performance in mouse models by altering gut microbiota.绵羊粪便移植通过改变肠道微生物群影响小鼠模型的生长性能。
J Anim Sci. 2022 Nov 1;100(11). doi: 10.1093/jas/skac303.
3
Relationship between Rumen Microbial Differences and Phenotype Traits among Hu Sheep and Crossbred Offspring Sheep.湖羊及其杂交后代瘤胃微生物差异与表型性状的关系
Animals (Basel). 2024 May 20;14(10):1509. doi: 10.3390/ani14101509.
4
Genetic relationships between efficiency traits and gut microbiota traits in growing pigs being fed with a conventional or a high-fiber diet.在饲喂常规或高纤维日粮的生长猪中,效率性状与肠道微生物区系性状之间的遗传关系。
J Anim Sci. 2022 Jun 1;100(6). doi: 10.1093/jas/skac183.
5
Relationship between rumen microbial differences and traits among Hu sheep, Tan sheep, and Dorper sheep.绵羊瘤胃微生物差异与湖羊、滩羊和杜泊羊特性之间的关系。
J Anim Sci. 2022 Sep 1;100(9). doi: 10.1093/jas/skac261.
6
Glutamate Supplementation Improves Growth Performance, Rumen Fermentation, and Serum Metabolites in Heat-Stressed Hu Sheep.补充谷氨酸可改善热应激湖羊的生长性能、瘤胃发酵及血清代谢产物。
Front Nutr. 2022 Apr 6;9:851386. doi: 10.3389/fnut.2022.851386. eCollection 2022.
7
Prickly ash seeds can promote healthy production of sheep by regulating the rumen microbial community.花椒籽可通过调节瘤胃微生物群落促进绵羊健康生长。
Front Microbiol. 2024 May 20;15:1364517. doi: 10.3389/fmicb.2024.1364517. eCollection 2024.
8
Multi-omics analysis on the mechanism of the effect of Isatis leaf on the growth performance of fattening sheep.板蓝根对育肥羊生长性能影响机制的多组学分析
Front Vet Sci. 2024 Feb 7;11:1332457. doi: 10.3389/fvets.2024.1332457. eCollection 2024.
9
(Wolfberry) Branches and Leaves Enhance the Growth Performance and Improve the Rumen Microbiota in Hu Sheep.(枸杞)枝叶提高湖羊生长性能并改善其瘤胃微生物群
Animals (Basel). 2024 May 29;14(11):1610. doi: 10.3390/ani14111610.
10
Investigating the regulatory effect of Shen Qi Bu Qi powder on the gastrointestinal flora and serum metabolites in calves.探讨参芪补气散对犊牛胃肠道菌群和血清代谢物的调节作用。
Front Cell Infect Microbiol. 2024 Aug 23;14:1443712. doi: 10.3389/fcimb.2024.1443712. eCollection 2024.

引用本文的文献

1
Mechanism and application of yeast and its culture in regulating intestinal antioxidant defense in ruminants.酵母及其培养物在反刍动物肠道抗氧化防御调节中的作用机制与应用
Front Vet Sci. 2025 Aug 7;12:1657244. doi: 10.3389/fvets.2025.1657244. eCollection 2025.
2
Fecal Microbiota and Performance of Dairy Cattle from a West Mexican Family Dairy Farm Supplemented with a Fiber-Degrading Enzymatic Complex.来自墨西哥西部家庭奶牛场的奶牛补充纤维降解酶复合物后的粪便微生物群与生产性能
Vet Sci. 2025 May 25;12(6):518. doi: 10.3390/vetsci12060518.
3
Soybean bioactive peptide supplementation improves gut health and metabolism in broiler chickens.

本文引用的文献

1
Characterization of the Fecal and Mucosa-Associated Microbiota in Dogs with Chronic Inflammatory Enteropathy.患有慢性炎症性肠病的犬类粪便及黏膜相关微生物群的特征分析
Animals (Basel). 2023 Jan 17;13(3):326. doi: 10.3390/ani13030326.
2
Modest Conformity Between Self-Reporting of Bristol Stool Form and Fecal Consistency Measured by Stool Water Content in Irritable Bowel Syndrome and a FODMAP and Gluten Trial.肠易激综合征和 FODMAP 与 gluten 试验中粪便含水量测量的粪便稠度与自报布里斯托粪便形状之间存在适度一致性。
Am J Gastroenterol. 2022 Oct 1;117(10):1668-1674. doi: 10.14309/ajg.0000000000001942. Epub 2022 Aug 12.
3
补充大豆生物活性肽可改善肉鸡的肠道健康和新陈代谢。
Poult Sci. 2025 Feb;104(2):104727. doi: 10.1016/j.psj.2024.104727. Epub 2024 Dec 22.
4
Improvement of Post-Surgery Constipation in Patients with Fractures by JYLR-127: A Single-Blind Randomized Controlled Trial.JYLR-127 改善骨折术后便秘:一项单盲随机对照试验。
Nutrients. 2024 May 16;16(10):1505. doi: 10.3390/nu16101505.
Jiedu-Yizhi Formula Alleviates Neuroinflammation in AD Rats by Modulating the Gut Microbiota.
解毒益智方通过调节肠道菌群减轻阿尔茨海默病大鼠的神经炎症。
Evid Based Complement Alternat Med. 2022 Jul 31;2022:4023006. doi: 10.1155/2022/4023006. eCollection 2022.
4
Molecular characterization and expression of RPS23 and HPSE and their association with hematologic parameters in sheep.绵羊 RPS23 和 HPSE 的分子特征分析和表达及其与血液学参数的关系。
Gene. 2022 Aug 30;837:146654. doi: 10.1016/j.gene.2022.146654. Epub 2022 Jun 16.
5
Characteristics of Bacterial Microbiota in Different Intestinal Segments of Aohan Fine-Wool Sheep.敖汉细毛羊不同肠道段细菌微生物群的特征
Front Microbiol. 2022 Apr 28;13:874536. doi: 10.3389/fmicb.2022.874536. eCollection 2022.
6
Association of gut microbiota with idiopathic membranous nephropathy.肠道微生物群与特发性膜性肾病的关联。
BMC Nephrol. 2022 Apr 30;23(1):164. doi: 10.1186/s12882-022-02797-5.
7
Antibodies against biotin-labeled red blood cells can shorten posttransfusion survival.针对生物素标记红细胞的抗体可缩短输血后的存活时间。
Transfusion. 2022 Apr;62(4):770-782. doi: 10.1111/trf.16849. Epub 2022 Mar 11.
8
Gut microbiome and health: mechanistic insights.肠道微生物组与健康:作用机制的见解。
Gut. 2022 May;71(5):1020-1032. doi: 10.1136/gutjnl-2021-326789. Epub 2022 Feb 1.
9
Exploring the Possible Link between the Gut Microbiome and Fat Deposition in Pigs.探讨猪的肠道微生物组与脂肪沉积之间的可能联系。
Oxid Med Cell Longev. 2022 Jan 22;2022:1098892. doi: 10.1155/2022/1098892. eCollection 2022.
10
Exploring the Ruminal Microbial Community Associated with Fat Deposition in Lambs.探索与羔羊脂肪沉积相关的瘤胃微生物群落。
Animals (Basel). 2021 Dec 17;11(12):3584. doi: 10.3390/ani11123584.