State Key Laboratory of Experimental Hematology; The Province and Ministry Co-sponsored Collaborative Innovation Center for Medical Epigenetics, Key Laboratory of Immune Microenvironment and Disease (Ministry of Education), Department of Cell Biology, School of Basic Medical Sciences, Tianjin Medical University, Tianjin, China; State Key Laboratory of Experimental Hematology, National Clinical Research Center for Blood Diseases, Haihe Laboratory of Cell Ecosystem, Institute of Hematology and Blood Diseases Hospital, Chinese Academy of Medical Sciences and Peking Union Medical College, Tianjin.
State Key Laboratory of Experimental Hematology, National Clinical Research Center for Blood Diseases, Haihe Laboratory of Cell Ecosystem, Institute of Hematology and Blood Diseases Hospital, Chinese Academy of Medical Sciences and Peking Union Medical College, Tianjin, China; CAMS Center for Stem Cell Medicine, PUMC Department of Stem Cell and Regenerative Medicine, Tianjin, China; Department of Stem Cell and Regenerative Medicine, Peking Union Medical College, Tianjin.
Haematologica. 2024 Oct 1;109(10):3209-3221. doi: 10.3324/haematol.2023.284145.
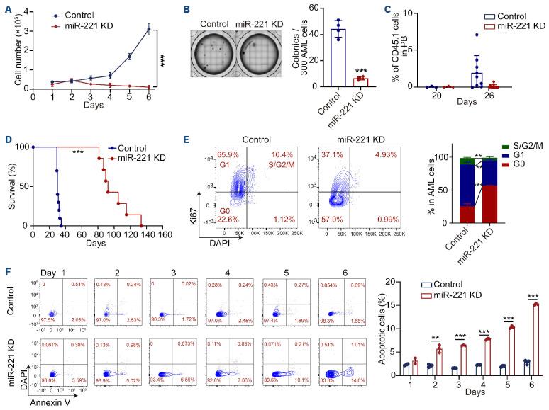
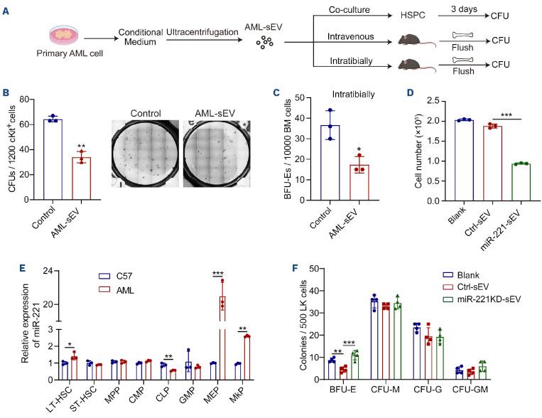
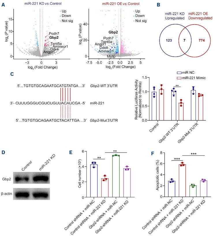
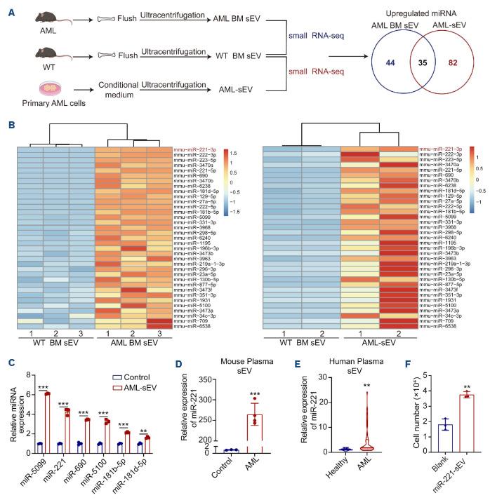
Small extracellular vesicles (sEV) transfer cargos between cells and participate in various physiological and pathological processes through their autocrine and paracrine effects. However, the pathological mechanisms employed by sEV-encapsulated microRNA (miRNA) in acute myeloid leukemia (AML) are still obscure. In this study, we aimed to investigate the effects of AML cell-derived sEV (AML-sEV) on AML cells and delineate the underlying mechanisms. We initially used high-throughput sequencing to identify miR-221-3p as the miRNA prominently enriched in AML-sEV. Our findings revealed that miR-221-3p promoted AML cell proliferation and leukemogenesis by accelerating cell cycle entry and inhibiting apoptosis. Furthermore, Gbp2 was confirmed as a target gene of miR-221-3p by dual luciferase reporter assays and rescue experiments. Additionally, AML-sEV impaired the clonogenicity, particularly the erythroid differentiation ability, of hematopoietic stem and progenitor cells. Taken together, our findings reveal how sEV-delivered miRNA contribute to AML pathogenesis, which can be exploited as a potential therapeutic target to attenuate AML progression.
小细胞外囊泡 (sEV) 通过自分泌和旁分泌作用在细胞间传递货物,并参与各种生理和病理过程。然而,sEV 包裹的 microRNA (miRNA) 在急性髓系白血病 (AML) 中的病理机制仍不清楚。在这项研究中,我们旨在研究 AML 细胞来源的 sEV (AML-sEV) 对 AML 细胞的影响,并阐明潜在的机制。我们最初使用高通量测序鉴定出 miR-221-3p 是 AML-sEV 中明显富集的 miRNA。我们的研究结果表明,miR-221-3p 通过加速细胞周期进入和抑制细胞凋亡促进 AML 细胞增殖和白血病发生。此外,双荧光素酶报告基因检测和挽救实验证实 Gbp2 是 miR-221-3p 的靶基因。此外,AML-sEV 损害了造血干细胞和祖细胞的集落形成能力,特别是红系分化能力。总之,我们的研究结果揭示了 sEV 递送来的 miRNA 如何促进 AML 的发病机制,这可以作为一种潜在的治疗靶点来减弱 AML 的进展。