Suppr超能文献

生长和抗逆性之间的适应性权衡决定了表型景观。

The fitness trade-off between growth and stress resistance determines the phenotypic landscape.

机构信息

Department of Bio and Brain Engineering, Korea Advanced Institute of Science and Technology (KAIST), 291 Daehak-Ro, Yuseong-Gu, Daejeon, 34141, Republic of Korea.

出版信息

BMC Biol. 2024 Mar 13;22(1):62. doi: 10.1186/s12915-024-01856-7.

Abstract

BACKGROUND

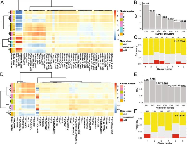
A central challenge in biology is to discover a principle that determines individual phenotypic differences within a species. The growth rate is particularly important for a unicellular organism, and the growth rate under a certain condition is negatively associated with that of another condition, termed fitness trade-off. Therefore, there should exist a common molecular mechanism that regulates multiple growth rates under various conditions, but most studies so far have focused on discovering those genes associated with growth rates under a specific condition.

RESULTS

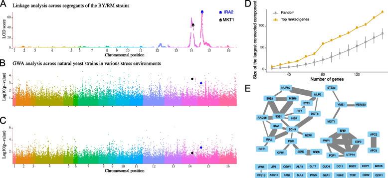
In this study, we found that there exists a recurrent gene expression signature whose expression levels are related to the fitness trade-off between growth preference and stress resistance across various yeast strains and multiple conditions. We further found that the genomic variation of stress-response, ribosomal, and cell cycle regulators are potential causal genes that determine the sensitivity between growth and survival. Intriguingly, we further observed that the same principle holds for human cells using anticancer drug sensitivities across multiple cancer cell lines.

CONCLUSIONS

Together, we suggest that the fitness trade-off is an evolutionary trait that determines individual growth phenotype within a species. By using this trait, we can possibly overcome anticancer drug resistance in cancer cells.

摘要

背景

生物学的一个核心挑战是发现一个决定物种内个体表型差异的原则。生长速度对单细胞生物尤为重要,在某种条件下的生长速度与另一种条件下的生长速度呈负相关,这种现象被称为适应度权衡。因此,应该存在一种共同的分子机制来调节各种条件下的多个生长速度,但到目前为止,大多数研究都集中在发现与特定条件下生长速度相关的基因上。

结果

在这项研究中,我们发现存在一个反复出现的基因表达特征,其表达水平与各种酵母菌株和多种条件下生长偏好和应激抗性之间的适应度权衡有关。我们进一步发现,应激反应、核糖体和细胞周期调节剂的基因组变异是决定生长和存活之间敏感性的潜在因果基因。有趣的是,我们使用多种癌细胞系的抗癌药物敏感性在人类细胞中进一步观察到了相同的原则。

结论

总的来说,我们认为适应度权衡是决定物种内个体生长表型的一个进化特征。通过利用这种特征,我们有可能克服癌细胞的抗癌药物耐药性。

https://cdn.ncbi.nlm.nih.gov/pmc/blobs/2d4e/10935846/572e0ad34c59/12915_2024_1856_Fig1_HTML.jpg

文献AI研究员

20分钟写一篇综述,助力文献阅读效率提升50倍。

立即体验

用中文搜PubMed

大模型驱动的PubMed中文搜索引擎

马上搜索

文档翻译

学术文献翻译模型,支持多种主流文档格式。

立即体验