Suppr超能文献

揭示 YARS1 在膀胱癌中的作用:一个预后生物标志物和治疗靶点。

Unveiling the role of YARS1 in bladder cancer: A prognostic biomarker and therapeutic target.

机构信息

Department of Urology, The First Affiliated Hospital of Harbin Medical University, Harbin, China.

出版信息

J Cell Mol Med. 2024 Apr;28(7):1-20. doi: 10.1111/jcmm.18213.

Abstract

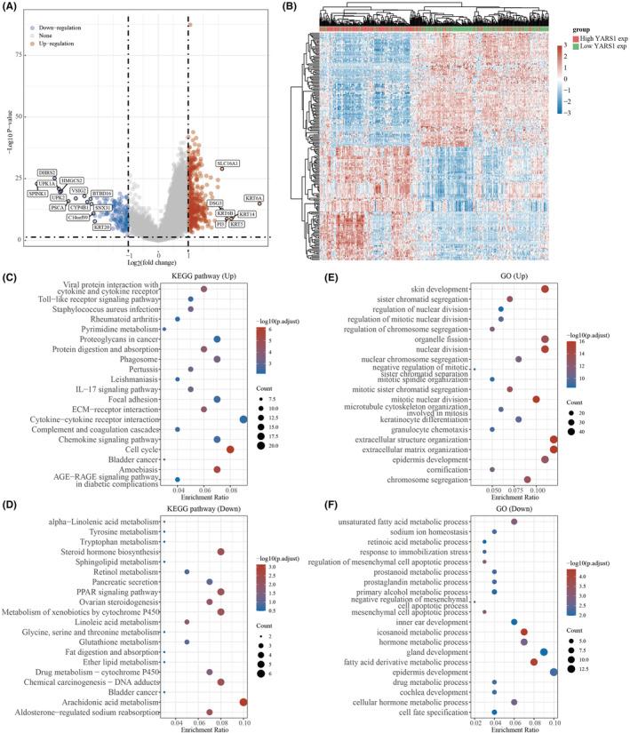
YARS is responsible for catalysing the binding of tyrosine to its cognate tRNA and plays a crucial role in basic biosynthesis. However, its biological functions in bladder cancer remains to be proven. We analysed variations in YARS1 expression and survival in bladder cancer using multiple data sets, including TCGA-BLCA, GSE13507 and bladder cancer-specific tissue microarrays. Furthermore, we explored the biological functions of YARS1 using transcriptome data. Our findings revealed a noteworthy correlation between YARS1 and immune infiltration in bladder cancer, as determined using the XCELL algorithm and single-cell analysis. In addition, we employed the TIDE algorithm to evaluate the responsiveness of different cohorts to immune checkpoint therapy. We investigated the regulatory associations between YARS1 and various aspects of bladder cancer, including senescence, ferroptosis and stemness. Finally, we established a ceRNA network that is directly linked to the overall prognosis, YARS1 can serve as a prognostic biomarker for bladder cancer; its interaction with MYC has implications for bladder cancer cell senescence, ferroptosis and stemness. Moreover, the identified ceRNA network has potential as a therapeutic target in bladder cancer.

摘要

YARS 负责催化酪氨酸与其对应的 tRNA 的结合,在基础生物合成中发挥着关键作用。然而,其在膀胱癌中的生物学功能尚待证实。我们使用多个数据集,包括 TCGA-BLCA、GSE13507 和膀胱癌特异性组织微阵列,分析了 YARS1 表达和生存的变化。此外,我们还使用转录组数据探索了 YARS1 的生物学功能。我们的研究结果表明,使用 XCELL 算法和单细胞分析,YARS1 与膀胱癌中的免疫浸润之间存在显著相关性。此外,我们使用 TIDE 算法评估了不同队列对免疫检查点治疗的反应性。我们研究了 YARS1 与膀胱癌各个方面的调控关联,包括衰老、铁死亡和干性。最后,我们建立了一个直接与整体预后相关的 ceRNA 网络,YARS1 可以作为膀胱癌的预后生物标志物;其与 MYC 的相互作用影响膀胱癌细胞衰老、铁死亡和干性。此外,所鉴定的 ceRNA 网络有可能成为膀胱癌的治疗靶点。

https://cdn.ncbi.nlm.nih.gov/pmc/blobs/11a2/10951887/97a1386554f7/JCMM-28-e18213-g006.jpg

文献AI研究员

20分钟写一篇综述,助力文献阅读效率提升50倍。

立即体验

用中文搜PubMed

大模型驱动的PubMed中文搜索引擎

马上搜索

文档翻译

学术文献翻译模型,支持多种主流文档格式。

立即体验