Suppr超能文献

生菜数据库:一个综合的多组学数据库,用于栽培生菜。

LettuceDB: an integrated multi-omics database for cultivated lettuce.

机构信息

College of Life Sciences, University of Chinese Academy of Sciences, Beijing 100049, China.

BGI Research, Wuhan 430074, China.

出版信息

Database (Oxford). 2024 Apr 1;2024. doi: 10.1093/database/baae018.

Abstract

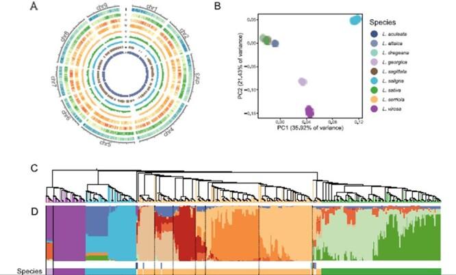
Crop genomics has advanced rapidly during the past decade, which generated a great abundance of omics data from multi-omics studies. How to utilize the accumulating data becomes a critical and urgent demand in crop science. As an attempt to integrate multi-omics data, we developed a database, LettuceDB (https://db.cngb.org/lettuce/), aiming to assemble multidimensional data for cultivated and wild lettuce germplasm. The database includes genome, variome, phenome, microbiome and spatial transcriptome. By integrating user-friendly bioinformatics tools, LettuceDB will serve as a one-stop platform for lettuce research and breeding in the future. Database URL: https://db.cngb.org/lettuce/.

摘要

在过去的十年中,作物基因组学发展迅速,通过多组学研究产生了大量的组学数据。如何利用这些积累的数据成为作物科学的一个关键和紧迫的需求。作为整合多组学数据的尝试,我们开发了一个数据库,LettuceDB(https://db.cngb.org/lettuce/),旨在为栽培和野生生菜种质资源组装多维数据。该数据库包括基因组、变异组、表型组、微生物组和空间转录组。通过整合用户友好的生物信息学工具,LettuceDB 将成为未来生菜研究和育种的一站式平台。数据库网址:https://db.cngb.org/lettuce/。

https://cdn.ncbi.nlm.nih.gov/pmc/blobs/dc6f/10984620/6166c1f9b751/baae018f1.jpg

文献检索

告别复杂PubMed语法,用中文像聊天一样搜索,搜遍4000万医学文献。AI智能推荐,让科研检索更轻松。

立即免费搜索

文件翻译

保留排版,准确专业,支持PDF/Word/PPT等文件格式,支持 12+语言互译。

免费翻译文档

深度研究

AI帮你快速写综述,25分钟生成高质量综述,智能提取关键信息,辅助科研写作。

立即免费体验