Suppr超能文献

单细胞和批量 RNA 测序的综合分析揭示了一种基于 NK 细胞标记基因的新型标志物,可预测胃癌的预后和免疫治疗反应。

Integrated analysis of single-cell and bulk RNA-sequencing reveals a novel signature based on NK cell marker genes to predict prognosis and immunotherapy response in gastric cancer.

机构信息

School of Clinical Medicine, Beijing University of Chinese Medicine, No. 11, North 3rd East Road, Beijing, 100029, Chaoyang, People's Republic of China.

Department of Urology, The affiliated Shenzhen Hospital of Shanghai University of Traditional Chinese Medicine, No. 16, Liantangxiantong Road, Shenzhen, 518009, Luohu, People's Republic of China.

出版信息

Sci Rep. 2024 Apr 1;14(1):7648. doi: 10.1038/s41598-024-57714-7.

Abstract

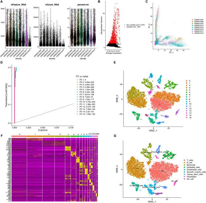
Natural killer (NK) cells play essential roles in the tumor development, diagnosis, and prognosis of tumors. In this study, we aimed to establish a reliable signature based on marker genes in NK cells, thus providing a new perspective for assessing immunotherapy and the prognosis of patients with gastric cancer (GC). We analyzed a total of 1560 samples retrieved from the public database. We performed a comprehensive analysis of single-cell RNA-sequencing (scRNA-seq) data of gastric cancer and identified 377 marker genes for NK cells. By performing Cox regression analysis, we established a 12-gene NK cell-associated signature (NKCAS) for the Cancer Genome Atlas (TCGA) cohort, that assigned GC patients into a low-risk group (LRG) or a high-risk group (HRG). In the TCGA cohort, the areas under curve (AUC) value were 0.73, 0.81, and 0.80 at 1, 3, and 5 years. External validation of the predictive ability for the signature was then validated in the Gene Expression Omnibus (GEO) cohorts (GSE84437). The expression levels of signature genes were measured and validated in GC cell lines by real-time PCR. Moreover, NKCAS was identified as an independent prognostic factor by multivariate analysis. We combined this with a variety of clinicopathological characteristics (age, M stage, and tumor grade) to construct a nomogram to predict the survival outcomes of patients. Moreover, the LRG showed higher immune cell infiltration, especially CD8+ T cells and NK cells. The risk score was negatively associated with inflammatory activities. Importantly, analysis of the independent immunotherapy cohort showed that the LRG had a better prognosis and immunotherapy response when compared with the HRG. The identification of NK cell marker genes in this study suggests potential therapeutic targets. Additionally, the developed predictive signatures and nomograms may aid in the clinical management of GC.

摘要

自然杀伤 (NK) 细胞在肿瘤的发生、诊断和预后中发挥着重要作用。在这项研究中,我们旨在建立一个基于 NK 细胞标记基因的可靠特征,从而为评估胃癌 (GC) 患者的免疫治疗和预后提供新的视角。我们分析了从公共数据库中检索到的总共 1560 个样本。我们对胃癌的单细胞 RNA 测序 (scRNA-seq) 数据进行了全面分析,确定了 377 个 NK 细胞标记基因。通过进行 Cox 回归分析,我们为癌症基因组图谱 (TCGA) 队列建立了一个 12 个基因的 NK 细胞相关特征 (NKCAS),将 GC 患者分为低风险组 (LRG) 或高风险组 (HRG)。在 TCGA 队列中,该特征在 1、3 和 5 年的 AUC 值分别为 0.73、0.81 和 0.80。然后,在基因表达综合数据库 (GEO) 队列 (GSE84437) 中验证了该特征的预测能力的外部验证。通过实时 PCR 测量和验证了 GC 细胞系中特征基因的表达水平。此外,NKCAS 通过多变量分析被确定为独立的预后因素。我们将其与多种临床病理特征(年龄、M 期和肿瘤分级)相结合,构建了一个列线图来预测患者的生存结果。此外,LRG 显示出更高的免疫细胞浸润,特别是 CD8+T 细胞和 NK 细胞。风险评分与炎症活动呈负相关。重要的是,对独立免疫治疗队列的分析表明,与 HRG 相比,LRG 具有更好的预后和免疫治疗反应。本研究中 NK 细胞标记基因的鉴定提示了潜在的治疗靶点。此外,开发的预测特征和列线图可能有助于 GC 的临床管理。

https://cdn.ncbi.nlm.nih.gov/pmc/blobs/b029/10985121/6a31a6f14bbc/41598_2024_57714_Fig1_HTML.jpg

文献AI研究员

20分钟写一篇综述,助力文献阅读效率提升50倍。

立即体验

用中文搜PubMed

大模型驱动的PubMed中文搜索引擎

马上搜索

文档翻译

学术文献翻译模型,支持多种主流文档格式。

立即体验