Department of Hepatobiliary and Pancreatic Surgery, The First Affiliated Hospital of Zhengzhou University, Zhengzhou, 450052, Henan, China.
Henan Key Laboratory for Digestive Organ Transplantation, The First Affiliated Hospital of Zhengzhou University, Zhengzhou, 450052, Henan, China.
Cell Mol Life Sci. 2024 Apr 6;81(1):167. doi: 10.1007/s00018-024-05182-7.
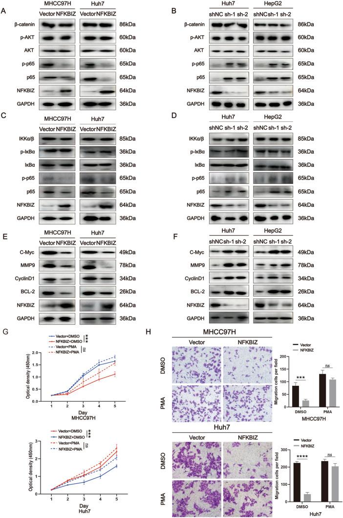
Hepatocellular carcinoma (HCC) is a malignant tumor with high incidence and mortality rates. NFKBIZ, a member of the nuclear factor kappa B inhibitory family, is closely related to tumor progression. However, the precise role of NFKBIZ in HCC remains unclear. To explore this, we conducted a series of experiments from clinic to cells. Western blot and qPCR revealed a significant downregulation of NFKBIZ in human HCC tissues. Clinical character analysis showed that the patients with lower NFKBIZ expression had poorer prognosis and higher clinical stage. By using CCK-8, wound healing, transwell invasion and migration assay, we discovered that NFKBIZ expression was reversely associated with the proliferation, invasion, and migration ability of HCC cells in vitro. Additionally, the results obtained from xenograft assay and lung metastasis models showed that NFKBIZ overexpression inhibited the growth and metastasis of HCC cells in vivo. Western blot and immunofluorescence assay further revealed that NFKBIZ mediated HCC cell growth and migration by regulating NFκB signaling transduction. Finally, flow cytometry, protein degradation assay and Co-immunoprecipitation indicated that TRIM16 can enhance NFKBIZ ubiquitination by direct interactions at its K48 site, which may thereby alleviate HCC cell apoptosis to induce the insensitivity to sorafenib. In conclusion, our study demonstrated that NFKBIZ regulated HCC tumorigenesis and metastasis by mediating NFκB signal transduction and TRIM16/NFKBIZ/NFκB axis may be the underlying mechanism of sorafenib insensitivity in HCC.
肝细胞癌(HCC)是一种发病率和死亡率都很高的恶性肿瘤。核因子 kappa B 抑制因子家族(NFKBIZ)的成员与肿瘤的进展密切相关。然而,NFKBIZ 在 HCC 中的精确作用尚不清楚。为了探讨这一点,我们从临床到细胞进行了一系列实验。Western blot 和 qPCR 显示 NFKBIZ 在人 HCC 组织中显著下调。临床特征分析表明,NFKBIZ 表达较低的患者预后较差,临床分期较高。通过使用 CCK-8、划痕愈合、Transwell 侵袭和迁移实验,我们发现 NFKBIZ 表达与 HCC 细胞在体外的增殖、侵袭和迁移能力呈负相关。此外,异种移植实验和肺转移模型的结果表明,NFKBIZ 过表达抑制了 HCC 细胞在体内的生长和转移。Western blot 和免疫荧光实验进一步表明,NFKBIZ 通过调节 NFκB 信号转导来介导 HCC 细胞的生长和迁移。最后,流式细胞术、蛋白降解实验和 Co-immunoprecipitation 表明,TRIM16 可以通过其 K48 位点的直接相互作用增强 NFKBIZ 的泛素化,从而减轻 HCC 细胞凋亡,导致对索拉非尼的不敏感。总之,我们的研究表明,NFKBIZ 通过介导 NFκB 信号转导调节 HCC 的发生和转移,TRIM16/NFKBIZ/NFκB 轴可能是 HCC 对索拉非尼不敏感的潜在机制。