Suppr超能文献

猴运动皮层中用于到达序列准备活动的乘法联合编码。

Multiplicative joint coding in preparatory activity for reaching sequence in macaque motor cortex.

机构信息

Institute of Neuroscience, Key Laboratory of Primate Neurobiology, Center for Excellence in Brain Science and Intelligence Technology, Chinese Academy of Sciences, Shanghai, 200031, China.

University of Chinese Academy of Sciences, Beijing, 100049, China.

出版信息

Nat Commun. 2024 Apr 11;15(1):3153. doi: 10.1038/s41467-024-47511-1.

Abstract

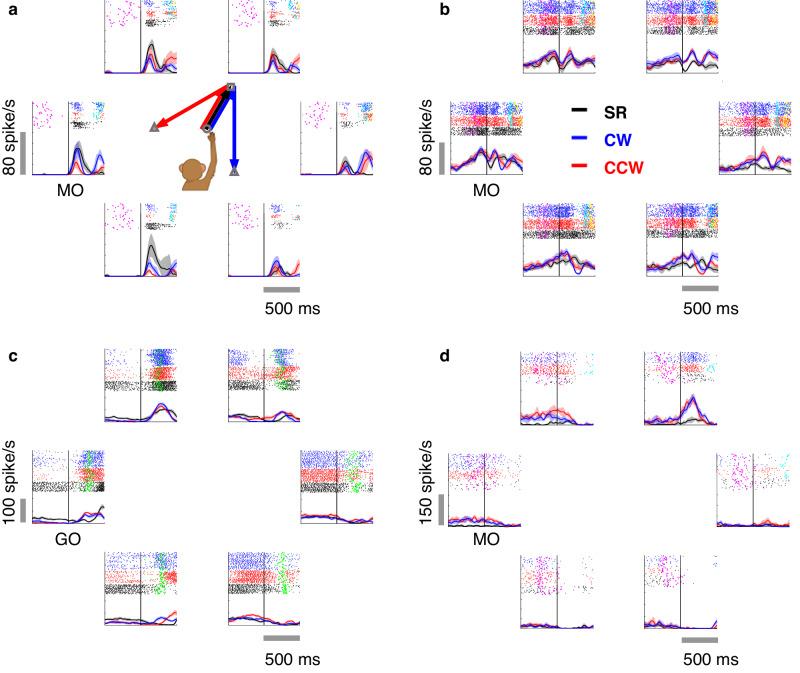
Although the motor cortex has been found to be modulated by sensory or cognitive sequences, the linkage between multiple movement elements and sequence-related responses is not yet understood. Here, we recorded neuronal activity from the motor cortex with implanted micro-electrode arrays and single electrodes while monkeys performed a double-reach task that was instructed by simultaneously presented memorized cues. We found that there existed a substantial multiplicative component jointly tuned to impending and subsequent reaches during preparation, then the coding mechanism transferred to an additive manner during execution. This multiplicative joint coding, which also spontaneously emerged in recurrent neural networks trained for double reach, enriches neural patterns for sequential movement, and might explain the linear readout of elemental movements.

摘要

尽管已经发现运动皮层受到感觉或认知序列的调节,但多运动元素与序列相关反应之间的联系尚不清楚。在这里,我们在猴子执行双目标任务时,通过植入的微电极阵列和单个电极记录运动皮层的神经元活动,该任务通过同时呈现记忆提示来指示。我们发现,在准备期间存在一个与即将到来和随后的到达共同调谐的大量乘法分量,然后在执行期间编码机制转变为加法方式。这种乘法联合编码也在为双目标训练的递归神经网络中自发出现,丰富了序列运动的神经模式,并可能解释了基本运动的线性读出。

https://cdn.ncbi.nlm.nih.gov/pmc/blobs/afe8/11009282/527dbad2d383/41467_2024_47511_Fig1_HTML.jpg

文献AI研究员

20分钟写一篇综述,助力文献阅读效率提升50倍。

立即体验

用中文搜PubMed

大模型驱动的PubMed中文搜索引擎

马上搜索

文档翻译

学术文献翻译模型,支持多种主流文档格式。

立即体验