Department of Microbiology, University of Washington, Seattle, WA, USA.
Howard Hughes Medical Institute, University of Washington, Seattle, WA, USA.
Nature. 2024 May;629(8010):165-173. doi: 10.1038/s41586-024-07298-z. Epub 2024 Apr 17.
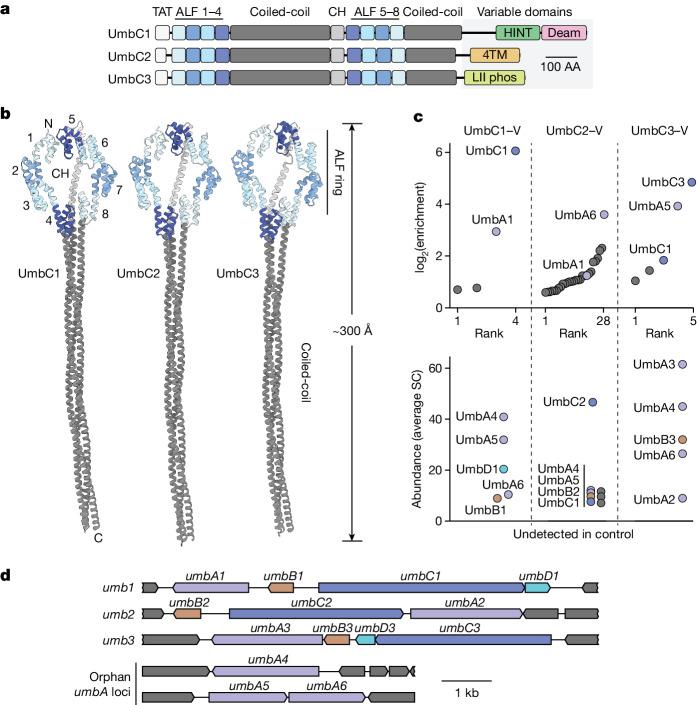
Streptomyces are a genus of ubiquitous soil bacteria from which the majority of clinically utilized antibiotics derive. The production of these antibacterial molecules reflects the relentless competition Streptomyces engage in with other bacteria, including other Streptomyces species. Here we show that in addition to small-molecule antibiotics, Streptomyces produce and secrete antibacterial protein complexes that feature a large, degenerate repeat-containing polymorphic toxin protein. A cryo-electron microscopy structure of these particles reveals an extended stalk topped by a ringed crown comprising the toxin repeats scaffolding five lectin-tipped spokes, which led us to name them umbrella particles. Streptomyces coelicolor encodes three umbrella particles with distinct toxin and lectin composition. Notably, supernatant containing these toxins specifically and potently inhibits the growth of select Streptomyces species from among a diverse collection of bacteria screened. For one target, Streptomyces griseus, inhibition relies on a single toxin and that intoxication manifests as rapid cessation of vegetative hyphal growth. Our data show that Streptomyces umbrella particles mediate competition among vegetative mycelia of related species, a function distinct from small-molecule antibiotics, which are produced at the onset of reproductive growth and act broadly. Sequence analyses suggest that this role of umbrella particles extends beyond Streptomyces, as we identified umbrella loci in nearly 1,000 species across Actinobacteria.
链霉菌是一种普遍存在于土壤中的细菌属,大多数临床应用的抗生素都来源于此。这些抗菌分子的产生反映了链霉菌与其他细菌(包括其他链霉菌物种)之间的无情竞争。在这里,我们表明,除了小分子抗生素外,链霉菌还产生和分泌具有大的、退化重复的多态性毒素蛋白的抗菌蛋白复合物。这些颗粒的低温电子显微镜结构揭示了一个延伸的柄,顶部是一个环状冠,由五个带有凝集素尖端的辐条组成,这些辐条构成了毒素重复支架,这使我们将它们命名为伞状颗粒。变铅青链霉菌编码三种具有不同毒素和凝集素组成的伞状颗粒。值得注意的是,含有这些毒素的上清液特异性且有效地抑制了从筛选的多样化细菌中选择的链霉菌属物种的生长。对于一个靶标,灰色链霉菌,抑制依赖于单个毒素,并且中毒表现为迅速停止营养菌丝的生长。我们的数据表明,链霉菌伞状颗粒介导相关种的营养菌丝之间的竞争,这一功能不同于小分子抗生素,小分子抗生素在生殖生长开始时产生并广泛作用。序列分析表明,伞状颗粒的这种作用超出了链霉菌的范围,因为我们在放线菌中近 1000 个种中鉴定出了伞状基因座。