• 文献检索
  • 文档翻译
  • 深度研究
  • 学术资讯
  • Suppr Zotero 插件Zotero 插件
  • 邀请有礼
  • 套餐&价格
  • 历史记录
应用&插件
Suppr Zotero 插件Zotero 插件浏览器插件Mac 客户端Windows 客户端微信小程序
定价
高级版会员购买积分包购买API积分包
服务
文献检索文档翻译深度研究API 文档MCP 服务
关于我们
关于 Suppr公司介绍联系我们用户协议隐私条款
关注我们

Suppr 超能文献

核心技术专利:CN118964589B侵权必究
粤ICP备2023148730 号-1Suppr @ 2026

文献检索

告别复杂PubMed语法,用中文像聊天一样搜索,搜遍4000万医学文献。AI智能推荐,让科研检索更轻松。

立即免费搜索

文件翻译

保留排版,准确专业,支持PDF/Word/PPT等文件格式,支持 12+语言互译。

免费翻译文档

深度研究

AI帮你快速写综述,25分钟生成高质量综述,智能提取关键信息,辅助科研写作。

立即免费体验

拉合尔饲养的荷斯坦弗里生牛的乳汁微生物群:与乳腺炎的关联。

Milk microbiota of Holstein Friesian cattle reared in Lahore: Association with mastitis.

作者信息

Salman Mian Muhammad, Nawaz Muhammad, Yaqub Tahir, Mushtaq Muhammad Hassan

机构信息

Institute of Microbiology, University of Veterinary and Animal Sciences, 54000 Lahore, Pakistan.

Department of Epidemiology and Public Health, University of Veterinary and Animal Sciences, 54000 Lahore, Pakistan.

出版信息

Saudi J Biol Sci. 2024 Jun;31(6):103984. doi: 10.1016/j.sjbs.2024.103984. Epub 2024 Apr 3.

DOI:10.1016/j.sjbs.2024.103984
PMID:38633360
原文链接:https://pmc.ncbi.nlm.nih.gov/articles/PMC11021365/
Abstract

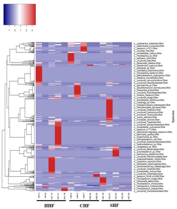
The dairy industry is reshaping itself and becoming commercialized in Pakistan due to the increased demand for milk to overcome the shortage. Exotic breeds such as Holstein Friesian, a high milk producing breed have started being reared more on farms in Pakistan. Along with other issues, mastitis does affects the milk production of this breed. The objective of this study was to evaluate the milk composition in terms of bacterial communities in Holstein Friesian reared in Punjab, Pakistan and alteration in microbial composition with healthy and mastitic udder. Milk samples (n = 36) from farms rearing Holstein Friesian were collected. Among these samples, 05 samples from each three groups, HHF(healthy), CHF (clinical mastitis) and SHF (subclinical mastitis), based on their udder health condition, were processed using the 16 S r=RNA gene based technique. Diversity assessment as carried out by alpha diversity indices showed that milk samples from the udder infected with clinical mastitis were the least diverse and those from the healthy udder were more diverse. Beta diversity across samples showed a scattered pattern suggesting overlap amongst bacterial communities across different groups samples as depicted by PCA plots of beta diversity indices. The taxonomic profile revealed that Proteobacteria Firmicutes, Bacteroidota and Actinobacteriota were the major phyla detected across all groups. Proteobacteria dominated the HHF and SHF group while abundance of Firmicutes was higher in CHF group. Differences at other levels including order, genus and species were also recorded. The overall picture concludes that diverse microbiota is associated with different udder health conditions.

摘要

由于牛奶需求增加以克服短缺问题,巴基斯坦的乳制品行业正在重塑自身并走向商业化。像荷斯坦弗里生这样的外来高产奶牛品种开始在巴基斯坦的农场中得到更多养殖。除其他问题外,乳腺炎确实会影响该品种的产奶量。本研究的目的是评估巴基斯坦旁遮普邦饲养的荷斯坦弗里生奶牛的乳汁成分,以及健康和患乳腺炎乳房的微生物组成变化。采集了饲养荷斯坦弗里生奶牛的农场的牛奶样本(n = 36)。在这些样本中,根据乳房健康状况,从每组(健康、临床乳腺炎和亚临床乳腺炎)中各选取5个样本,采用基于16S rRNA基因的技术进行处理。通过α多样性指数进行的多样性评估表明,临床乳腺炎感染乳房的牛奶样本多样性最低,健康乳房的样本多样性更高。样本间的β多样性呈现出分散的模式,表明不同组样本中的细菌群落存在重叠,如β多样性指数的主成分分析图所示。分类学分析表明,变形菌门、厚壁菌门、拟杆菌门和放线菌门是所有组中检测到的主要门类。变形菌门在健康和亚临床乳腺炎组中占主导地位,而厚壁菌门在临床乳腺炎组中的丰度更高。在目、属和种等其他分类水平上也记录到了差异。总体情况表明,不同的微生物群与不同的乳房健康状况相关。

https://cdn.ncbi.nlm.nih.gov/pmc/blobs/1aab/11021365/f1f5d330d1a9/fx3.jpg
https://cdn.ncbi.nlm.nih.gov/pmc/blobs/1aab/11021365/20f3f8f748bd/gr1.jpg
https://cdn.ncbi.nlm.nih.gov/pmc/blobs/1aab/11021365/ee364f321fa4/gr2.jpg
https://cdn.ncbi.nlm.nih.gov/pmc/blobs/1aab/11021365/815814a4a9cb/gr3.jpg
https://cdn.ncbi.nlm.nih.gov/pmc/blobs/1aab/11021365/4ad4073e0cbf/gr4.jpg
https://cdn.ncbi.nlm.nih.gov/pmc/blobs/1aab/11021365/ff76406f76e0/gr5.jpg
https://cdn.ncbi.nlm.nih.gov/pmc/blobs/1aab/11021365/40c6c762f0ec/fx1.jpg
https://cdn.ncbi.nlm.nih.gov/pmc/blobs/1aab/11021365/d6b3d093529e/fx2.jpg
https://cdn.ncbi.nlm.nih.gov/pmc/blobs/1aab/11021365/f1f5d330d1a9/fx3.jpg
https://cdn.ncbi.nlm.nih.gov/pmc/blobs/1aab/11021365/20f3f8f748bd/gr1.jpg
https://cdn.ncbi.nlm.nih.gov/pmc/blobs/1aab/11021365/ee364f321fa4/gr2.jpg
https://cdn.ncbi.nlm.nih.gov/pmc/blobs/1aab/11021365/815814a4a9cb/gr3.jpg
https://cdn.ncbi.nlm.nih.gov/pmc/blobs/1aab/11021365/4ad4073e0cbf/gr4.jpg
https://cdn.ncbi.nlm.nih.gov/pmc/blobs/1aab/11021365/ff76406f76e0/gr5.jpg
https://cdn.ncbi.nlm.nih.gov/pmc/blobs/1aab/11021365/40c6c762f0ec/fx1.jpg
https://cdn.ncbi.nlm.nih.gov/pmc/blobs/1aab/11021365/d6b3d093529e/fx2.jpg
https://cdn.ncbi.nlm.nih.gov/pmc/blobs/1aab/11021365/f1f5d330d1a9/fx3.jpg

相似文献

1
Milk microbiota of Holstein Friesian cattle reared in Lahore: Association with mastitis.拉合尔饲养的荷斯坦弗里生牛的乳汁微生物群:与乳腺炎的关联。
Saudi J Biol Sci. 2024 Jun;31(6):103984. doi: 10.1016/j.sjbs.2024.103984. Epub 2024 Apr 3.
2
Exploring the Milk Microbiota of Healthy and Mastitic Nili Ravi Buffalo Using 16S rRNA Gene Base Metagenomic Analysis.利用16S rRNA基因碱基宏基因组分析探索健康和患乳腺炎的尼里-拉菲水牛的乳汁微生物群
Animals (Basel). 2023 Jul 13;13(14):2298. doi: 10.3390/ani13142298.
3
Changes in bovine milk bacterial microbiome from healthy and subclinical mastitis affected animals of the Girolando, Gyr, Guzera, and Holstein breeds.从健康和亚临床乳腺炎的吉尔罗达牛、盖尔牛、古扎拉牛和荷斯坦牛品种牛的牛奶细菌微生物组的变化。
Int Microbiol. 2022 Nov;25(4):803-815. doi: 10.1007/s10123-022-00267-4. Epub 2022 Jul 15.
4
What we have lost: Mastitis resistance in Holstein Friesians and in a local cattle breed.我们所失去的:荷斯坦奶牛及一种本地牛品种的乳腺炎抗性。
Res Vet Sci. 2018 Feb;116:88-98. doi: 10.1016/j.rvsc.2017.11.020. Epub 2017 Nov 29.
5
Investigation of milk microbiota of healthy and mastitic Sahiwal cattle.健康和乳腺炎萨希瓦尔牛的牛奶微生物组学研究。
BMC Microbiol. 2023 Oct 24;23(1):304. doi: 10.1186/s12866-023-03051-0.
6
Milk microbiome diversity and bacterial group prevalence in a comparison between healthy Holstein Friesian and Rendena cows.健康荷斯坦弗里生奶牛和伦巴第奶牛的牛奶微生物组多样性和细菌群患病率比较。
PLoS One. 2018 Oct 24;13(10):e0205054. doi: 10.1371/journal.pone.0205054. eCollection 2018.
7
Analysis of Inflammatory and Regulatory Cytokines in the Milk of Dairy Cows with Mastitis: A Comparative Study with Healthy Animals.乳腺炎奶牛乳中炎症和调节细胞因子的分析:与健康动物的对比研究。
Immunol Invest. 2024 Nov;53(8):1397-1421. doi: 10.1080/08820139.2024.2404623. Epub 2024 Sep 17.
8
A comparison between Holstein-Friesian and Jersey dairy cows and their F1 cross with regard to milk yield, somatic cell score, mastitis, and milking characteristics under grazing conditions.荷斯坦-弗里生奶牛和泽西奶牛及其 F1 杂交牛在放牧条件下的产奶量、体细胞评分、乳腺炎和挤奶特性的比较。
J Dairy Sci. 2010 Jun;93(6):2741-50. doi: 10.3168/jds.2009-2791.
9
Economic Significance of Tropical Theileriosis on a Holstein Friesian Dairy Farm in Pakistan.热带泰勒虫病对巴基斯坦一个荷斯坦-弗里生奶牛场的经济影响
J Parasitol. 2018 Jun;104(3):310-312. doi: 10.1645/16-179. Epub 2018 Mar 9.
10
Characterisation of Milk Microbiota from Subclinical Mastitis and Apparently Healthy Dairy Cattle in Free State Province, South Africa.南非自由邦省亚临床型乳腺炎奶牛和表观健康奶牛的乳微生物群特征分析
Vet Sci. 2023 Oct 11;10(10):616. doi: 10.3390/vetsci10100616.

引用本文的文献

1
The Use of Selected Machine Learning Methods in Dairy Cattle Farming: A Review.机器学习方法在奶牛养殖中的应用:综述
Animals (Basel). 2025 Jul 10;15(14):2033. doi: 10.3390/ani15142033.
2
Effect of probiotic Lactobacillus plantarum CM49 on microbial profile and lactobacilli counts in milk of mastitic cattle.益生菌植物乳杆菌CM49对患乳腺炎奶牛乳汁中微生物谱及乳杆菌数量的影响。
BMC Microbiol. 2025 Mar 1;25(1):109. doi: 10.1186/s12866-025-03832-9.
3
Integrating the milk microbiome signatures in mastitis: milk-omics and functional implications.

本文引用的文献

1
Quantitative Associations between Season, Month, and Temperature-Humidity Index with Milk Yield, Composition, Somatic Cell Counts, and Microbial Load: A Comprehensive Study across Ten Dairy Farms over an Annual Cycle.季节、月份以及温度-湿度指数与牛奶产量、成分、体细胞计数和微生物负荷之间的定量关联:一项对十个奶牛场全年周期的综合研究。
Animals (Basel). 2023 Oct 13;13(20):3205. doi: 10.3390/ani13203205.
2
The 16S rDNA high-throughput sequencing correlation analysis of milk and gut microbial communities in mastitis Holstein cows.奶牛乳腺炎牛奶和肠道微生物群落 16S rDNA 高通量测序相关性分析。
BMC Microbiol. 2023 Jul 7;23(1):180. doi: 10.1186/s12866-023-02925-7.
3
整合乳腺炎中的乳汁微生物组特征:乳汁组学及其功能意义。
World J Microbiol Biotechnol. 2025 Jan 18;41(2):41. doi: 10.1007/s11274-024-04242-1.
4
Unravelling the complexity of bovine milk microbiome: insights into mastitis through enterotyping using full-length 16S-metabarcoding.解析牛乳微生物组的复杂性:通过使用全长16S元条形码进行肠型分析深入了解乳腺炎
Anim Microbiome. 2024 Oct 22;6(1):58. doi: 10.1186/s42523-024-00345-0.
Antimicrobial Usage and Detection of Multidrug-Resistant : Methicillin- and Tetracycline-Resistant Strains in Raw Milk of Lactating Dairy Cattle.
泌乳奶牛原料乳中抗菌药物使用情况及多重耐药性检测:耐甲氧西林和耐四环素菌株
Antibiotics (Basel). 2023 Mar 29;12(4):673. doi: 10.3390/antibiotics12040673.
4
A longitudinal census of the bacterial community in raw milk correlated with Staphylococcus aureus clinical mastitis infections in dairy cattle.一项关于生牛奶中细菌群落的纵向普查,该普查与奶牛金黄色葡萄球菌临床乳腺炎感染相关。
Anim Microbiome. 2022 Nov 24;4(1):59. doi: 10.1186/s42523-022-00211-x.
5
Distinguishing the milk microbiota of healthy goats and goats diagnosed with subclinical mastitis, clinical mastitis, and gangrenous mastitis.区分健康山羊以及被诊断患有亚临床型乳腺炎、临床型乳腺炎和坏疽性乳腺炎的山羊的乳汁微生物群。
Front Microbiol. 2022 Aug 25;13:918706. doi: 10.3389/fmicb.2022.918706. eCollection 2022.
6
Endometrial and vaginal microbiome in donkeys with and without clinical endometritis.患有和未患有临床子宫内膜炎的母驴的子宫内膜和阴道微生物群
Front Microbiol. 2022 Aug 1;13:884574. doi: 10.3389/fmicb.2022.884574. eCollection 2022.
7
Selection of appropriate biomatrices for studies of chronic stress in animals: a review.用于动物慢性应激研究的合适生物基质的选择:综述
J Anim Sci Technol. 2022 Jul;64(4):621-639. doi: 10.5187/jast.2022.e38. Epub 2022 Jul 31.
8
New insights into the raw milk microbiota diversity from animals with a different genetic predisposition for feed efficiency and resilience to mastitis.从具有不同饲料效率遗传倾向和对乳腺炎抵抗力的动物的生乳微生物多样性中获得新的见解。
Sci Rep. 2022 Aug 5;12(1):13498. doi: 10.1038/s41598-022-17418-2.
9
Mastitis.乳腺炎
Curr Res Microb Sci. 2022 Feb 24;3:100123. doi: 10.1016/j.crmicr.2022.100123. eCollection 2022.
10
Changes in bovine milk bacterial microbiome from healthy and subclinical mastitis affected animals of the Girolando, Gyr, Guzera, and Holstein breeds.从健康和亚临床乳腺炎的吉尔罗达牛、盖尔牛、古扎拉牛和荷斯坦牛品种牛的牛奶细菌微生物组的变化。
Int Microbiol. 2022 Nov;25(4):803-815. doi: 10.1007/s10123-022-00267-4. Epub 2022 Jul 15.