Ye Hengming, Zhou Xiaotao, Zhu Bike, Xiong Tiantian, Huang Weile, He Feng, Li Hui, Chen Lihua, Tang Luying, Ren Zefang
The School of Public Health, Sun Yat-Sen University, 74 Zhongshan 2nd Rd, Guangzhou, 510080, Guangzhou, China.
Public Health Service Center of Bao'an District, Shenzhen, 518102, China.
Cancer Cell Int. 2024 Apr 23;24(1):144. doi: 10.1186/s12935-024-03333-1.
Breast cancer is the most common cancer in women worldwide. Toxoplasma gondii (T. gondii) has shown anticancer activity in breast cancer mouse models, and exerted beneficial effect on the survival of breast cancer patients, but the mechanism was unclear.
The effect of tachyzoites of T. gondii (RH and ME49 strains) on human breast cancer cells (MCF-7 and MDA-MB-231 cells) proliferation and migration was assessed using cell growth curve and wound healing assays. Dual RNA-seq was performed for T. gondii-infected and non-infected cells to determine the differentially expressed genes (DEGs). Gene Ontology (GO), Kyoto Encyclopedia of Genes and Genomes (KEGG), and Protein-Protein Interaction Networks analysis (PPI) were performed to explore the related signaling pathway and hub genes. Hub genes were validated using the Kaplan-Meier plotter database, and Pathogen Host Interaction (PHI-base) database. The results were verified by qRT-PCR.
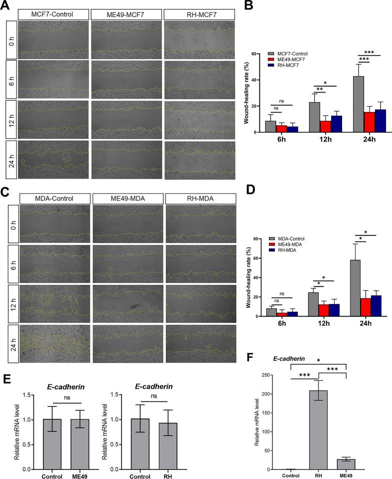
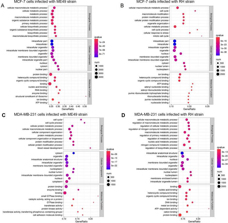
The tachyzoites of T. gondii decreased the expression of Ki67 and increased the expression of E-cadherin, resulting in suppressing the proliferation and migration of infected human breast cancer cells. The inhibitory effect of T. gondii on breast cancer cells showed a significant dose-response relationship. Compared with the control group, 2321 genes were transcriptionally regulated in MCF-7 cells infected with T. gondii, while 169 genes were transcriptionally regulated in infected MDA-MB-231 cells. Among these genes, 698 genes in infected MCF-7 cells and 67 genes in infected MDA-MB-231 cells were validated by the publicly available database. GO and KEGG analyses suggested that several pathways were involved in anticancer function of T. gondii, such as ribosome, interleukin-17 signaling, coronavirus disease pathway, and breast cancer pathway. BRCA1, MYC and IL-6 were identified as the top three hub genes in infected-breast cancer cells based on the connectivity of PPI analysis. In addition, after interacting with breast cancer cells, the expression of ROP16 and ROP18 in T. gondii increased, while the expression of crt, TgIST, GRA15, GRA24 and MIC13 decreased.
T. gondii transcriptionally regulates several signaling pathways by altering the hub genes such as BRCA1, MYC and IL-6, which can inhibit the breast tumor growth and migration, hinting at a potential therapeutic strategy.
乳腺癌是全球女性中最常见的癌症。弓形虫在乳腺癌小鼠模型中已显示出抗癌活性,并对乳腺癌患者的生存产生有益影响,但其机制尚不清楚。
使用细胞生长曲线和伤口愈合试验评估弓形虫速殖子(RH和ME49株)对人乳腺癌细胞(MCF-7和MDA-MB-231细胞)增殖和迁移的影响。对感染和未感染弓形虫的细胞进行双RNA测序以确定差异表达基因(DEG)。进行基因本体论(GO)、京都基因与基因组百科全书(KEGG)和蛋白质-蛋白质相互作用网络分析(PPI)以探索相关信号通路和枢纽基因。使用Kaplan-Meier绘图仪数据库和病原体-宿主相互作用(PHI-base)数据库验证枢纽基因。结果通过qRT-PCR进行验证。
弓形虫速殖子降低Ki67的表达并增加E-钙黏蛋白的表达,从而抑制感染的人乳腺癌细胞的增殖和迁移。弓形虫对乳腺癌细胞的抑制作用呈现显著的剂量反应关系。与对照组相比,感染弓形虫的MCF-7细胞中有2321个基因发生转录调控,而感染的MDA-MB-231细胞中有169个基因发生转录调控。在这些基因中,感染的MCF-7细胞中的698个基因和感染的MDA-MB-231细胞中的67个基因通过公开可用数据库得到验证。GO和KEGG分析表明,弓形虫的抗癌功能涉及多个途径,如核糖体、白细胞介素-17信号通路、冠状病毒病途径和乳腺癌途径。基于PPI分析的连通性,BRCA1、MYC和IL-6被确定为感染乳腺癌细胞中的前三大枢纽基因。此外,与乳腺癌细胞相互作用后,弓形虫中ROP16和ROP18的表达增加,而crt、TgIST、GRA15、GRA24和MIC13的表达降低。
弓形虫通过改变BRCA1、MYC和IL-6等枢纽基因转录调控多个信号通路,可抑制乳腺肿瘤生长和迁移,提示一种潜在的治疗策略。