Ying Yufan, Wu Yuqing, Zhang Fenghao, Tang Yijie, Yi Jiahe, Ma Xueyou, Li Jiangfeng, Chen Danni, Wang Xiao, Liu Xiaoyan, Liu Ben, Luo Jindan, Zheng Xiangyi, Xie Liping
Department of Urology, First Affiliated Hospital, School of Medicine, Zhejiang University, Qingchun Road 79, Hangzhou, 310003, Zhejiang, China.
First Affiliated Hospital, School of Medicine, Zhejiang University, Hangzhou, Zhejiang, China.
Mol Cancer. 2024 Apr 24;23(1):79. doi: 10.1186/s12943-024-01994-0.
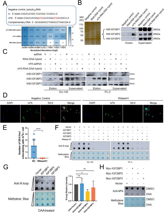
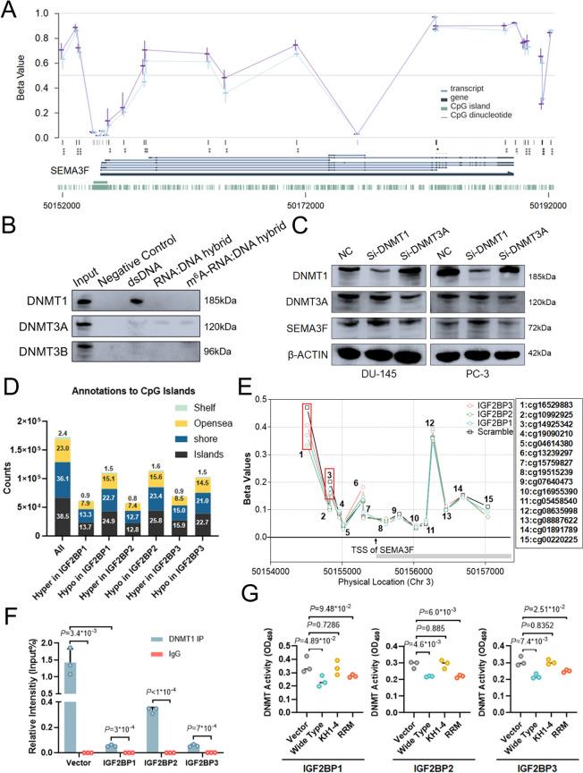
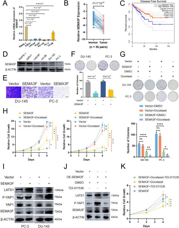
R-loops are prevalent three-stranded nucleic acid structures, comprising a DNA-RNA hybrid and a displaced single-stranded DNA, that frequently form during transcription and may be attributed to genomic stability and gene expression regulation. It was recently discovered that RNA modification contributes to maintain the stability of R-loops such as N6-methyladenosine (mA). Yet, mA-modified R-loops in regulating gene transcription remains poorly understood. Here, we demonstrated that insulin-like growth factor 2 mRNA-binding proteins (IGF2BPs) recognize R-loops in an mA-dependent way. Consequently, IGF2BPs overexpression leads to increased overall R-loop levels, cell migration inhibition, and cell growth retardation in prostate cancer (PCa) via precluding the binding of DNA methyltransferase 1(DNMT1) to semaphorin 3 F (SEMA3F) promoters. Moreover, the K homology (KH) domains of IGF2BPs are required for their recognition of mA-containing R-loops and are required for tumor suppressor functions. Overexpression of SEMA3F markedly enhanced docetaxel chemosensitivity in prostate cancer via regulating Hippo pathway. Our findings point to a distinct R-loop resolution pathway mediated by IGF2BPs, emphasizing the functional importance of IGF2BPs as epigenetic R-loop readers in transcriptional genetic regulation and cancer biology.The manuscript summarizes the new role of N6-methyladenosine in epigenetic regulation, we introduce the distinct R-loop resolution mediated by IGF2BP proteins in an m6A-dependent way, which probably lead to the growth retardation and docetaxel chemotherapy resistance in prostate cancer. Moreover, our findings first emphasized the functional importance of IGF2BPs as epigenetic R-loop readers in transcriptional genetic regulation and cancer biology. In addition, our research provides a novel RBM15/IGF2BPs/DNMT1 trans-omics regulation m6A axis, indicating the new crosstalk between RNA m6A methylation and DNA methylation in prostate cancer.
R环是普遍存在的三链核酸结构,由DNA-RNA杂交体和一条单链DNA组成,在转录过程中频繁形成,可能与基因组稳定性和基因表达调控有关。最近发现,RNA修饰有助于维持R环的稳定性,如N6-甲基腺苷(mA)。然而,mA修饰的R环在调节基因转录方面仍知之甚少。在这里,我们证明胰岛素样生长因子2 mRNA结合蛋白(IGF2BPs)以mA依赖的方式识别R环。因此,IGF2BPs的过表达导致前列腺癌(PCa)中整体R环水平升高、细胞迁移抑制和细胞生长迟缓,这是通过阻止DNA甲基转移酶1(DNMT1)与信号素3 F(SEMA3F)启动子结合实现的。此外,IGF2BPs的KH结构域是其识别含mA的R环所必需的,也是肿瘤抑制功能所必需的。SEMA3F的过表达通过调节Hippo通路显著增强了前列腺癌对多西他赛的化疗敏感性。我们的研究结果指出了一条由IGF2BPs介导的独特的R环解析途径,强调了IGF2BPs作为转录遗传调控和癌症生物学中表观遗传R环读取器的功能重要性。该手稿总结了N6-甲基腺苷在表观遗传调控中的新作用,我们介绍了由IGF2BP蛋白以m6A依赖的方式介导的独特的R环解析,这可能导致前列腺癌中的生长迟缓多西他赛化疗耐药性。此外,我们的研究结果首次强调了IGF2BPs作为转录遗传调控和癌症生物学中表观遗传R环读取器的功能重要性。此外,我们的研究提供了一种新的RBM15/IGF2BPs/DNMT1转组学调控m6A轴,表明前列腺癌中RNA m6A甲基化和DNA甲基化之间的新串扰。