Jia Xiao, Tian Jiao, Fu Yueyue, Wang Yiqi, Yang Yang, Zhang Mengzhou, Yang Cheng, Liu Yijin
State Key Laboratory of Medicinal Chemical Biology, College of Pharmacy and Tianjin Key Laboratory of Molecular Drug Research, Nankai University, Tianjin 300000, China.
Key Laboratory of Evidence Science, China University of Political Science and Law University, Beijing 100088, China.
Int J Mol Sci. 2024 Apr 16;25(8):4372. doi: 10.3390/ijms25084372.
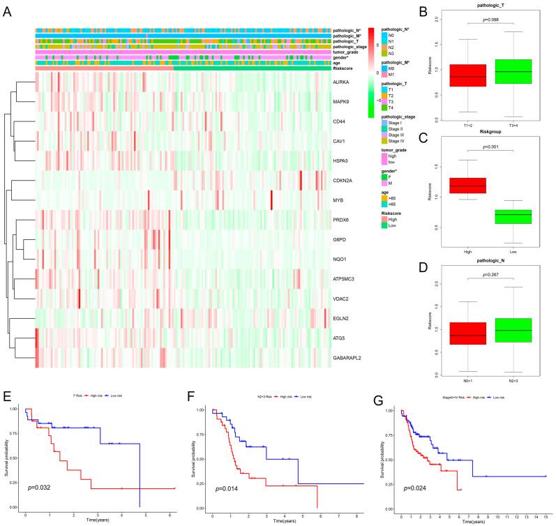
Cuproptosis and ferroptosis represent copper- and iron-dependent forms of cell death, respectively, and both are known to play pivotal roles in head and neck squamous cell carcinoma (HNSCC). However, few studies have explored the prognostic signatures related to cuproptosis and ferroptosis in HNSCC. Our objective was to construct a prognostic model based on genes associated with cuproptosis and ferroptosis. We randomly assigned 502 HSNCC samples from The Cancer Genome Atlas (TCGA) into training and testing sets. Pearson correlation analysis was utilized to identify cuproptosis-associated ferroptosis genes in the training set. Cox proportional hazards (COX) regression and least absolute shrinkage operator (LASSO) were employed to construct the prognostic model. The performance of the prognostic model was internally validated using single-factor COX regression, multifactor COX regression, Kaplan-Meier analysis, principal component analysis (PCA), and receiver operating curve (ROC) analysis. Additionally, we obtained 97 samples from the Gene Expression Omnibus (GEO) database for external validation. The constructed model, based on 12 cuproptosis-associated ferroptosis genes, proved to be an independent predictor of HNSCC prognosis. Among these genes, the increased expression of aurora kinase A (AURKA) has been implicated in various cancers. To further investigate, we employed small interfering RNAs (siRNAs) to knock down AURKA expression and conducted functional experiments. The results demonstrated that AURKA knockdown significantly inhibited the proliferation and migration of HNSCC cells (Cal27 and CNE2). Therefore, AURKA may serve as a potential biomarker in HNSCC.
铜死亡和铁死亡分别代表依赖铜和铁的细胞死亡形式,已知两者在头颈部鳞状细胞癌(HNSCC)中都起着关键作用。然而,很少有研究探讨HNSCC中与铜死亡和铁死亡相关的预后特征。我们的目标是构建一个基于与铜死亡和铁死亡相关基因的预后模型。我们将来自癌症基因组图谱(TCGA)的502个HSNCC样本随机分配到训练集和测试集。利用Pearson相关分析在训练集中鉴定与铜死亡相关的铁死亡基因。采用Cox比例风险(COX)回归和最小绝对收缩算子(LASSO)构建预后模型。使用单因素COX回归、多因素COX回归、Kaplan-Meier分析、主成分分析(PCA)和受试者工作特征曲线(ROC)分析对预后模型的性能进行内部验证。此外,我们从基因表达综合数据库(GEO)中获取了97个样本进行外部验证。基于12个与铜死亡相关的铁死亡基因构建的模型被证明是HNSCC预后的独立预测因子。在这些基因中,极光激酶A(AURKA)表达的增加与多种癌症有关。为了进一步研究,我们使用小干扰RNA(siRNA)敲低AURKA表达并进行功能实验。结果表明,敲低AURKA可显著抑制HNSCC细胞(Cal27和CNE2)的增殖和迁移。因此,AURKA可能作为HNSCC的潜在生物标志物。