International Research Center for Marine Biosciences, Ministry of Science and Technology, College of Fisheries and Life Sciences, Shanghai Ocean University, Shanghai, China.
Key Laboratory of Exploration and Utilization of Aquatic Genetic Resources, Ministry of Education, College of Fisheries and Life Sciences, Shanghai Ocean University, Shanghai, China.
RNA Biol. 2024 Jan;21(1):1-13. doi: 10.1080/15476286.2024.2348893. Epub 2024 May 1.
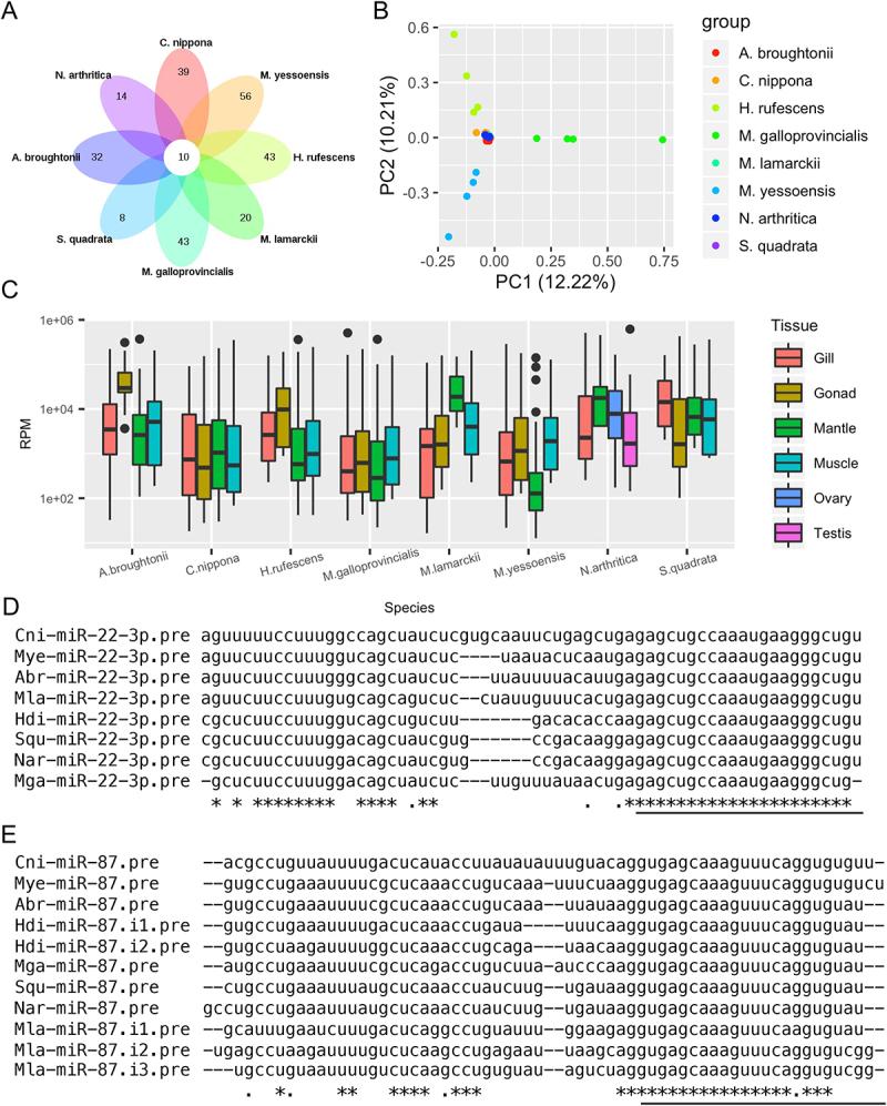
Small non-coding RNAs (sncRNAs) are non-coding RNA molecules that play various roles in metazoans. Among the sncRNAs, microRNAs (miRNAs) guide post-translational gene regulation during cellular development, proliferation, apoptosis, and differentiation, while PIWI-interacting RNAs (piRNAs) suppress transposon activity to safeguard the genome from detrimental insertion mutagenesis. While an increasing number of piRNAs are being identified in the soma and germlines of various organisms, they are scarcely reported in molluscs. To unravel the small RNA (sRNA) expression patterns and genomic function in molluscs, we generated a comprehensive sRNA dataset by sRNA sequencing (sRNA-seq) of eight mollusc species. Abundant miRNAs were identified and characterized in all investigated molluscs, and ubiquitous piRNAs were discovered in both somatic and gonadal tissues in six of the investigated molluscs, which are more closely associated with transposon silencing. Tens of piRNA clusters were also identified based on the genomic mapping results, which varied among different tissues and species. Our dataset serves as important reference data for future genomic and genetic studies on sRNAs in these molluscs and related species, especially in elucidating the ancestral state of piRNAs in bilaterians.
小非编码 RNA(sncRNA)是一类非编码 RNA 分子,在后生动物中发挥着多种作用。在 sncRNA 中,microRNA(miRNA)在细胞发育、增殖、凋亡和分化过程中指导翻译后基因调控,而 PIWI 相互作用 RNA(piRNA)则抑制转座子活性,以保护基因组免受有害的插入突变。虽然越来越多的 piRNA 在各种生物体的体细胞和生殖细胞中被鉴定出来,但在软体动物中却很少有报道。为了揭示软体动物中 sRNA 的表达模式和基因组功能,我们通过对 8 种软体动物进行 sRNA 测序(sRNA-seq),生成了一个全面的 sRNA 数据集。在所有研究的软体动物中都鉴定和描述了丰富的 miRNA,并在 6 种研究软体动物的体细胞和生殖组织中发现了普遍存在的 piRNA,它们与转座子沉默的关系更为密切。还根据基因组映射结果鉴定了数十个 piRNA 簇,这些簇在不同的组织和物种中存在差异。我们的数据集为这些软体动物和相关物种中 sRNA 的未来基因组和遗传学研究提供了重要的参考数据,特别是在阐明两侧对称动物中 piRNA 的祖先状态方面。