Suppr超能文献

TOP2A 在非小细胞肺癌转移中的表达及潜在分子机制。

Expression and potential molecular mechanism of TOP2A in metastasis of non-small cell lung cancer.

机构信息

Anhui Province Key Laboratory of Clinical and Preclinical Research in Respiratory Disease, Molecular Diagnosis Center, First Affiliated Hospital, Bengbu Medical University, 287 Changhuai Road, Bengbu, 233004, China.

Department of Pathology, Bengbu Medical University, Bengbu, 233030, China.

出版信息

Sci Rep. 2024 May 28;14(1):12228. doi: 10.1038/s41598-024-63055-2.

Abstract

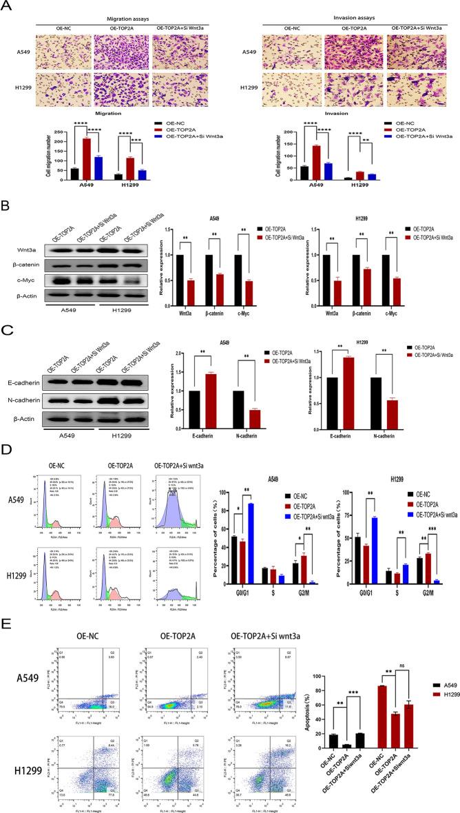
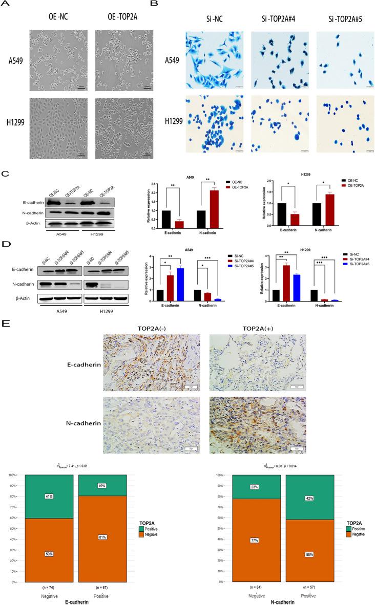
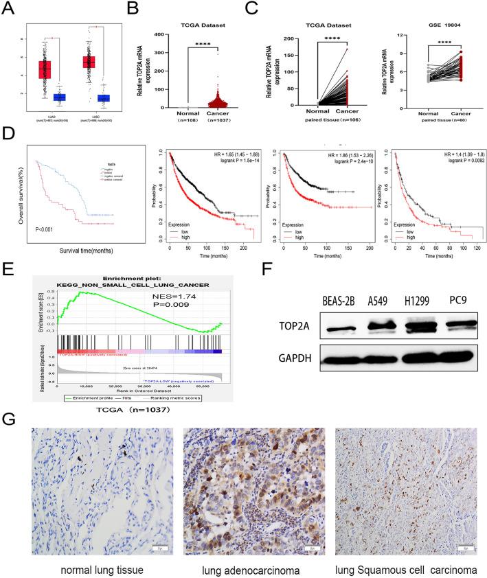
DNA topoisomerase II alpha (TOP2A) expression, gene alterations, and enzyme activity have been studied in various malignant tumors. Abnormal elevation of TOP2A expression is considered to be related to the development of non-small cell lung cancer (NSCLC). However, its association with tumor metastasis and its mode of action remains unclear. Bioinformatics, real-time quantitative PCR, immunohistochemistry and immunoblotting were used to detect TOP2A expression in NSCLC tissues and cells. Cell migration and invasion assays as well as cytoskeletal staining were performed to analyze the effects of TOP2A on the motility, migration and invasion ability of NSCLC cells. Cell cycle and apoptosis assays were used to verify the effects of TOP2A on apoptosis as well as cycle distribution in NSCLC. TOP2A expression was considerably upregulated in NSCLC and significantly correlated with tumor metastasis and the occurrence of epithelial-mesenchymal transition (EMT) in NSCLC. Additionally, by interacting with the classical ligand Wnt3a, TOP2A may trigger the canonical Wnt signaling pathway in NSCLC. These observations suggest that TOP2A promotes EMT in NSCLC by activating the Wnt/β-catenin signaling pathway and positively regulates malignant events in NSCLC, in addition to its significant association with tumor metastasis. TOP2A promotes the metastasis of NSCLC by stimulating the canonical Wnt signaling pathway and inducing EMT. This study further elucidates the mechanism of action of TOP2A, suggesting that it might be a potential therapeutic target for anti-metastatic therapy.

摘要

DNA 拓扑异构酶 IIα(TOP2A)的表达、基因改变和酶活性已在各种恶性肿瘤中进行了研究。TOP2A 表达异常升高被认为与非小细胞肺癌(NSCLC)的发生有关。然而,其与肿瘤转移的关系及其作用机制尚不清楚。本研究采用生物信息学、实时定量 PCR、免疫组化和免疫印迹技术检测 NSCLC 组织和细胞中的 TOP2A 表达。通过细胞迁移和侵袭实验以及细胞骨架染色分析 TOP2A 对 NSCLC 细胞运动性、迁移和侵袭能力的影响。通过细胞周期和凋亡实验验证 TOP2A 对 NSCLC 细胞凋亡和周期分布的影响。结果表明,TOP2A 在 NSCLC 中表达明显上调,与肿瘤转移和 NSCLC 上皮间质转化(EMT)的发生显著相关。此外,TOP2A 通过与经典配体 Wnt3a 相互作用,可能在 NSCLC 中触发经典 Wnt 信号通路。这些发现表明,TOP2A 通过激活 Wnt/β-catenin 信号通路促进 NSCLC 中的 EMT,并正向调节 NSCLC 中的恶性事件,除了与肿瘤转移有显著关联外。TOP2A 通过刺激经典 Wnt 信号通路和诱导 EMT 促进 NSCLC 的转移。本研究进一步阐明了 TOP2A 的作用机制,提示其可能成为抗转移治疗的潜在治疗靶点。

https://cdn.ncbi.nlm.nih.gov/pmc/blobs/98c3/11133405/3b752f2af49d/41598_2024_63055_Fig1_HTML.jpg

文献AI研究员

20分钟写一篇综述,助力文献阅读效率提升50倍。

立即体验

用中文搜PubMed

大模型驱动的PubMed中文搜索引擎

马上搜索

文档翻译

学术文献翻译模型,支持多种主流文档格式。

立即体验