Suppr超能文献

生理和转录组学分析为……的自毒作用提供了初步见解。

Physiological and transcriptomic analyses provide preliminary insights into the autotoxicity of .

作者信息

Zhong Shumin, Guo Chuibao, Su Lu, Jiang Han, Wang Xue-Er, Shi Li, Li Xiaogang, Liao Xiaolan, Xue Jin

机构信息

Hunan Provincial Key Laboratory for Biology and Control of Plant Diseases and Insect Pests, College of Plant Protection, Hunan Agricultural University, Changsha, China.

出版信息

Front Plant Sci. 2024 May 14;15:1330061. doi: 10.3389/fpls.2024.1330061. eCollection 2024.

Abstract

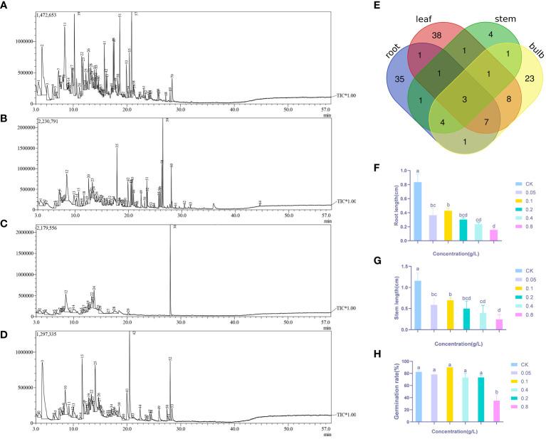
F. E. Brown ex Miellez var. viridulum Baker (Longya lily) is a variety of F.E. Br. ex Miellez. We used HS-SPME and GC-MS to screened the tissues of roots, stems, bulbs, and leaves and obtained 2,4-DTBP as an autotoxic substance for subsequent analysis. 2,4-DTBP was highly autotoxic in some treatment groups. Based on changes in physiological indicators, we carried out transcriptomic analysis to investigate the mechanisms of autotoxicity of substances on and obtained 188,505 Unigenes. GO and KEGG enrichment analyses showed that responded differently to different concentrations and treatment times of 2,4-DTBP. We observed significant changes in genes associated with ROS, phytohormones, and MAPK signaling cascades. 2,4-DTBP affects chloroplasts, the integrity of the respiratory electron transport chain, and ribosomes, causing autotoxicity. Our findings provide a practical genomic resource for future research on autotoxicity and evidence for the mechanism of action of autotoxic substances.

摘要

F.E.布朗氏原变种绿花百合(龙牙百合)是F.E.布朗氏原变种的一个变种。我们采用顶空固相微萃取和气相色谱 - 质谱联用技术对根、茎、鳞茎和叶组织进行筛选,得到2,4 - 二叔丁基对苯二酚作为自毒物质用于后续分析。2,4 - 二叔丁基对苯二酚在某些处理组中具有高度自毒性。基于生理指标的变化,我们进行了转录组分析以研究该物质的自毒作用机制,并获得了188,505个单基因。基因本体论(GO)和京都基因与基因组百科全书(KEGG)富集分析表明,其对2,4 - 二叔丁基对苯二酚的不同浓度和处理时间反应不同。我们观察到与活性氧(ROS)、植物激素和丝裂原活化蛋白激酶(MAPK)信号级联相关的基因发生了显著变化。2,4 - 二叔丁基对苯二酚影响叶绿体、呼吸电子传递链的完整性和核糖体,从而导致自毒性。我们的研究结果为未来自毒作用的研究提供了实用的基因组资源,并为自毒物质的作用机制提供了证据。

https://cdn.ncbi.nlm.nih.gov/pmc/blobs/713b/11130447/28223d2b4148/fpls-15-1330061-g001.jpg

文献检索

告别复杂PubMed语法,用中文像聊天一样搜索,搜遍4000万医学文献。AI智能推荐,让科研检索更轻松。

立即免费搜索

文件翻译

保留排版,准确专业,支持PDF/Word/PPT等文件格式,支持 12+语言互译。

免费翻译文档

深度研究

AI帮你快速写综述,25分钟生成高质量综述,智能提取关键信息,辅助科研写作。

立即免费体验