Zhang Meng-Di, He Rong-Quan, Luo Jia-Yuan, Huang Wan-Ying, Wei Jing-Yu, Dai Jian, Huang Hong, Yang Zhen, Kong Jin-Liang, Chen Gang
Department of Pathology, The First Affiliated Hospital of Guangxi Medical University, Nanning 530021, Guangxi Zhuang Autonomous Region, China.
Department of Medical Oncology, The First Affiliated Hospital of Guangxi Medical University, Nanning 530021, Guangxi Zhuang Autonomous Region, China.
World J Psychiatry. 2024 May 19;14(5):742-759. doi: 10.5498/wjp.v14.i5.742.
Despite advances in research on psychopathology and social media use, no comprehensive review has examined published papers on this type of research and considered how it was affected by the coronavirus disease 2019 (COVID-19) outbreak.
To explore the status of research on psychopathology and social media use before and after the COVID-19 outbreak.
We used Bibliometrix (an R software package) to conduct a scientometric analysis of 4588 relevant studies drawn from the Web of Science Core Collection, PubMed, and Scopus databases.
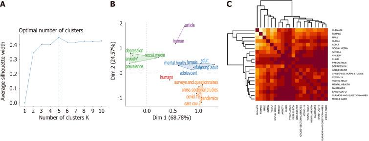
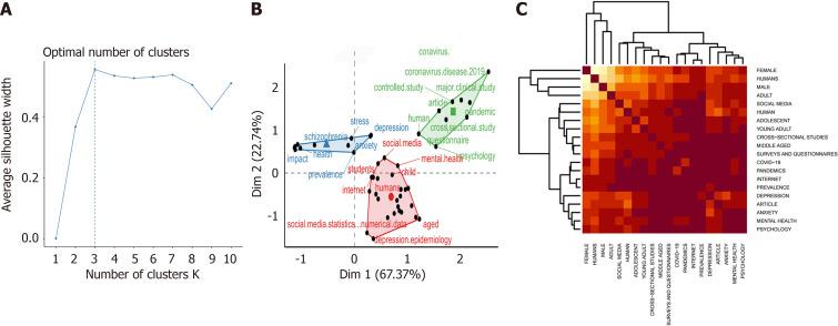
Such research output was scarce before COVID-19, but exploded after the pandemic with the publication of a number of high-impact articles. Key authors and institutions, located primarily in developed countries, maintained their core positions, largely uninfluenced by COVID-19; however, research production and collaboration in developing countries increased significantly after COVID-19. Through the analysis of keywords, we identified commonly used methods in this field, together with specific populations, psychopathological conditions, and clinical treatments. Researchers have devoted increasing attention to gender differences in psychopathological states and linked COVID-19 strongly to depression, with depression detection becoming a new trend. Developments in research on psychopathology and social media use are unbalanced and uncoordinated across countries/regions, and more in-depth clinical studies should be conducted in the future.
After COVID-19, there was an increased level of concern about mental health issues and a changing emphasis on social media use and the impact of public health emergencies.
尽管在精神病理学与社交媒体使用的研究方面取得了进展,但尚无全面综述审视此类研究的已发表论文,也未考量其如何受到2019冠状病毒病(COVID-19)疫情的影响。
探究COVID-19疫情前后精神病理学与社交媒体使用的研究状况。
我们使用Bibliometrix(一个R软件包)对从科学网核心合集、PubMed和Scopus数据库中提取的4588项相关研究进行科学计量分析。
此类研究产出在COVID-19之前较为稀少,但在疫情爆发后随着大量高影响力文章的发表而激增。主要位于发达国家的关键作者和机构保持了其核心地位,很大程度上未受COVID-19影响;然而,COVID-19之后发展中国家的研究产出和合作显著增加。通过对关键词的分析,我们确定了该领域常用的方法,以及特定人群、精神病理状况和临床治疗方法。研究人员越来越关注精神病理状态中的性别差异,并将COVID-19与抑郁症紧密联系起来,抑郁症检测成为一种新趋势。精神病理学与社交媒体使用的研究在不同国家/地区发展不均衡、不协调,未来应开展更深入的临床研究。
COVID-19之后,人们对心理健康问题的关注度提高,对社交媒体使用及突发公共卫生事件影响的侧重点也有所变化。