• 文献检索
  • 文档翻译
  • 深度研究
  • 学术资讯
  • Suppr Zotero 插件Zotero 插件
  • 邀请有礼
  • 套餐&价格
  • 历史记录
应用&插件
Suppr Zotero 插件Zotero 插件浏览器插件Mac 客户端Windows 客户端微信小程序
定价
高级版会员购买积分包购买API积分包
服务
文献检索文档翻译深度研究API 文档MCP 服务
关于我们
关于 Suppr公司介绍联系我们用户协议隐私条款
关注我们

Suppr 超能文献

核心技术专利:CN118964589B侵权必究
粤ICP备2023148730 号-1Suppr @ 2026

文献检索

告别复杂PubMed语法,用中文像聊天一样搜索,搜遍4000万医学文献。AI智能推荐,让科研检索更轻松。

立即免费搜索

文件翻译

保留排版,准确专业,支持PDF/Word/PPT等文件格式,支持 12+语言互译。

免费翻译文档

深度研究

AI帮你快速写综述,25分钟生成高质量综述,智能提取关键信息,辅助科研写作。

立即免费体验

探索水稻病原体的比较基因组:揭示毒力、适应性特征及一种潜在的III型分泌系统效应蛋白

Exploring the comparative genome of rice pathogen : unveiling virulence, fitness traits, and a potential type III secretion system effector.

作者信息

Mannaa Mohamed, Lee Duyoung, Lee Hyun-Hee, Han Gil, Kang Minhee, Kim Tae-Jin, Park Jungwook, Seo Young-Su

机构信息

Department of Integrated Biological Science, Pusan National University, Busan, Republic of Korea.

Institute of System Biology, Pusan National University, Busan, Republic of Korea.

出版信息

Front Plant Sci. 2024 May 23;15:1416253. doi: 10.3389/fpls.2024.1416253. eCollection 2024.

DOI:10.3389/fpls.2024.1416253
PMID:38845849
原文链接:https://pmc.ncbi.nlm.nih.gov/articles/PMC11153758/
Abstract

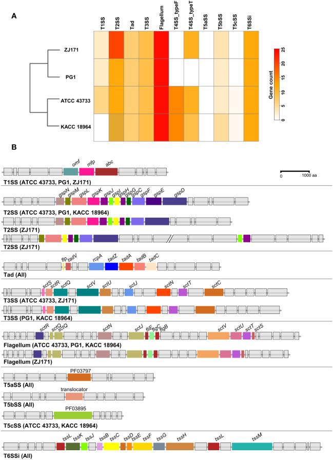
This study presents a comprehensive genomic analysis of , a rice pathogen that causes blight and grain rot in seedlings. The entire genome of KACC 18964 was sequenced, followed by a comparative genomic analysis with other available genomes to gain insights into its virulence, fitness, and interactions with rice. Multiple secondary metabolite gene clusters were identified. Among these, 12 demonstrated varying similarity levels to known clusters linked to bioactive compounds, whereas eight exhibited no similarity, indicating as a source of potentially novel secondary metabolites. Notably, the genes responsible for tropolone and quorum sensing were conserved across the examined genomes. Additionally, was observed to possess three complete CRISPR systems and a range of secretion systems, exhibiting minor variations among the analyzed genomes. Genomic islands were analyzed across the four genomes, and a detailed study of the KACC 18964 genome revealed 59 unique islands. These islands were thoroughly investigated for their gene contents and potential roles in virulence. Particular attention has been devoted to the Type III secretion system (T3SS), a crucial virulence factor. An analysis of potential T3SS effectors identified a conserved gene, . Further mutational studies, and analyses validated the association between and virulence in rice. Overall, this study enriches our understanding of the genomic basis of pathogenicity and emphasizes the potential role of in virulence. This understanding may guide the development of effective disease management strategies.

摘要

本研究对一种导致水稻幼苗枯萎病和谷粒腐烂的水稻病原体进行了全面的基因组分析。对水稻细菌性条斑病菌KACC 18964的全基因组进行了测序,随后与其他可用基因组进行了比较基因组分析,以深入了解其毒力、适应性以及与水稻的相互作用。鉴定出了多个次生代谢物基因簇。其中,12个与已知的与生物活性化合物相关的基因簇显示出不同程度的相似性,而8个则没有相似性,这表明水稻细菌性条斑病菌是潜在新型次生代谢物的一个来源。值得注意的是,在所研究的基因组中,负责 tropolone 和群体感应的基因是保守的。此外,观察到水稻细菌性条斑病菌拥有三个完整的CRISPR系统和一系列分泌系统,在所分析的基因组中表现出微小差异。对四个基因组的基因组岛进行了分析,对水稻细菌性条斑病菌KACC 18964基因组的详细研究揭示了59个独特的岛。对这些岛的基因内容及其在毒力中的潜在作用进行了深入研究。特别关注了III型分泌系统(T3SS),这是一种关键的毒力因子。对潜在T3SS效应子的分析鉴定出一个保守基因。进一步的突变研究、功能缺失和功能获得分析验证了该基因与水稻毒力之间的关联。总体而言,本研究丰富了我们对水稻细菌性条斑病菌致病性基因组基础的理解,并强调了水稻细菌性条斑病菌在毒力中的潜在作用。这种理解可能会指导有效的病害管理策略的制定。

https://cdn.ncbi.nlm.nih.gov/pmc/blobs/6c61/11153758/4b46cd8b9590/fpls-15-1416253-g012.jpg
https://cdn.ncbi.nlm.nih.gov/pmc/blobs/6c61/11153758/20871cc60e98/fpls-15-1416253-g001.jpg
https://cdn.ncbi.nlm.nih.gov/pmc/blobs/6c61/11153758/d037eb7964dd/fpls-15-1416253-g002.jpg
https://cdn.ncbi.nlm.nih.gov/pmc/blobs/6c61/11153758/d68652284ede/fpls-15-1416253-g003.jpg
https://cdn.ncbi.nlm.nih.gov/pmc/blobs/6c61/11153758/a49f6f1c3b01/fpls-15-1416253-g004.jpg
https://cdn.ncbi.nlm.nih.gov/pmc/blobs/6c61/11153758/5f3e7f3c7fb8/fpls-15-1416253-g005.jpg
https://cdn.ncbi.nlm.nih.gov/pmc/blobs/6c61/11153758/08a10f57f123/fpls-15-1416253-g006.jpg
https://cdn.ncbi.nlm.nih.gov/pmc/blobs/6c61/11153758/b712bafebc80/fpls-15-1416253-g007.jpg
https://cdn.ncbi.nlm.nih.gov/pmc/blobs/6c61/11153758/375f250dcb31/fpls-15-1416253-g008.jpg
https://cdn.ncbi.nlm.nih.gov/pmc/blobs/6c61/11153758/1027661ab417/fpls-15-1416253-g009.jpg
https://cdn.ncbi.nlm.nih.gov/pmc/blobs/6c61/11153758/70c5f6b506dd/fpls-15-1416253-g010.jpg
https://cdn.ncbi.nlm.nih.gov/pmc/blobs/6c61/11153758/5bd002f1fb81/fpls-15-1416253-g011.jpg
https://cdn.ncbi.nlm.nih.gov/pmc/blobs/6c61/11153758/4b46cd8b9590/fpls-15-1416253-g012.jpg
https://cdn.ncbi.nlm.nih.gov/pmc/blobs/6c61/11153758/20871cc60e98/fpls-15-1416253-g001.jpg
https://cdn.ncbi.nlm.nih.gov/pmc/blobs/6c61/11153758/d037eb7964dd/fpls-15-1416253-g002.jpg
https://cdn.ncbi.nlm.nih.gov/pmc/blobs/6c61/11153758/d68652284ede/fpls-15-1416253-g003.jpg
https://cdn.ncbi.nlm.nih.gov/pmc/blobs/6c61/11153758/a49f6f1c3b01/fpls-15-1416253-g004.jpg
https://cdn.ncbi.nlm.nih.gov/pmc/blobs/6c61/11153758/5f3e7f3c7fb8/fpls-15-1416253-g005.jpg
https://cdn.ncbi.nlm.nih.gov/pmc/blobs/6c61/11153758/08a10f57f123/fpls-15-1416253-g006.jpg
https://cdn.ncbi.nlm.nih.gov/pmc/blobs/6c61/11153758/b712bafebc80/fpls-15-1416253-g007.jpg
https://cdn.ncbi.nlm.nih.gov/pmc/blobs/6c61/11153758/375f250dcb31/fpls-15-1416253-g008.jpg
https://cdn.ncbi.nlm.nih.gov/pmc/blobs/6c61/11153758/1027661ab417/fpls-15-1416253-g009.jpg
https://cdn.ncbi.nlm.nih.gov/pmc/blobs/6c61/11153758/70c5f6b506dd/fpls-15-1416253-g010.jpg
https://cdn.ncbi.nlm.nih.gov/pmc/blobs/6c61/11153758/5bd002f1fb81/fpls-15-1416253-g011.jpg
https://cdn.ncbi.nlm.nih.gov/pmc/blobs/6c61/11153758/4b46cd8b9590/fpls-15-1416253-g012.jpg

相似文献

1
Exploring the comparative genome of rice pathogen : unveiling virulence, fitness traits, and a potential type III secretion system effector.探索水稻病原体的比较基因组:揭示毒力、适应性特征及一种潜在的III型分泌系统效应蛋白
Front Plant Sci. 2024 May 23;15:1416253. doi: 10.3389/fpls.2024.1416253. eCollection 2024.
2
Comparative genome analysis of rice-pathogenic Burkholderia provides insight into capacity to adapt to different environments and hosts.水稻致病性伯克霍尔德氏菌的比较基因组分析有助于深入了解其适应不同环境和宿主的能力。
BMC Genomics. 2015 May 6;16(1):349. doi: 10.1186/s12864-015-1558-5.
3
Repression of tropolone production and induction of a Burkholderia plantarii pseudo-biofilm by carot-4-en-9,10-diol, a cell-to-cell signaling disrupter produced by Trichoderma virens.抑制三孢布拉霉产生的胡萝卜-4,9-二烯-10,11-二醇对洋葱伯克霍尔德氏菌拟生物膜的形成及其细胞间信号转导的影响
PLoS One. 2013 Nov 4;8(11):e78024. doi: 10.1371/journal.pone.0078024. eCollection 2013.
4
Impact of Quorum Sensing on the Virulence and Survival Traits of .群体感应对……的毒力和生存特性的影响
Plants (Basel). 2024 Sep 23;13(18):2657. doi: 10.3390/plants13182657.
5
Indole-3-Acetic Acid Produced by Burkholderia heleia Acts as a Phenylacetic Acid Antagonist to Disrupt Tropolone Biosynthesis in Burkholderia plantarii.赫氏伯克霍尔德菌产生的吲哚-3-乙酸作为苯乙酸拮抗剂,破坏水稻伯克霍尔德菌中托酚酮的生物合成。
Sci Rep. 2016 Mar 3;6:22596. doi: 10.1038/srep22596.
6
Involvement of quorum sensing and RpoS in rice seedling blight caused by Burkholderia plantarii.群体感应和RpoS在水稻细菌性基腐病菌引起的水稻苗枯病中的作用
FEMS Microbiol Lett. 2006 Jun;259(1):106-12. doi: 10.1111/j.1574-6968.2006.00254.x.
7
The In Vitro and In Planta Interspecies Interactions Among Rice-Pathogenic Species.水稻病原菌种间的体外和体内相互作用。
Plant Dis. 2021 Jan;105(1):134-143. doi: 10.1094/PDIS-06-20-1252-RE. Epub 2020 Nov 16.
8
Genome Sequence of Burkholderia plantarii ZJ171, a Tropolone-Producing Bacterial Pathogen Responsible for Rice Seedling Blight.水稻白叶枯病菌——产 tropolone 的植物伯克霍尔德氏菌 ZJ171 的基因组序列
Genome Announc. 2016 Dec 8;4(6):e01318-16. doi: 10.1128/genomeA.01318-16.
9
Functional and genomic insights into the pathogenesis of Burkholderia species to rice.对伯克霍尔德氏菌属物种致水稻病变的功能和基因组学见解。
Environ Microbiol. 2016 Mar;18(3):780-90. doi: 10.1111/1462-2920.13189. Epub 2016 Jan 21.
10
Biotoxin Tropolone Contamination Associated with Nationwide Occurrence of Pathogen Burkholderia plantarii in Agricultural Environments in China.生物毒素 tropolone 污染与中国农业环境中病原菌伯克霍尔德菌的全国性发生有关。
Environ Sci Technol. 2018 May 1;52(9):5105-5114. doi: 10.1021/acs.est.7b05915. Epub 2018 Mar 28.

引用本文的文献

1
Impact of Quorum Sensing on the Virulence and Survival Traits of .群体感应对……的毒力和生存特性的影响
Plants (Basel). 2024 Sep 23;13(18):2657. doi: 10.3390/plants13182657.

本文引用的文献

1
The shikimate pathway: gateway to metabolic diversity.莽草酸途径:代谢多样性的门户。
Nat Prod Rep. 2024 Apr 24;41(4):604-648. doi: 10.1039/d3np00037k.
2
Taxonomy-guided selection of sp. nov.: a versatile biocontrol agent with mycophagy against causing pepper anthracnose.基于分类学的 sp. nov. 选择:一种具有食菌特性的多功能生防菌,可防治引起辣椒炭疽病的病原菌。
Microbiol Spectr. 2023 Dec 12;11(6):e0242623. doi: 10.1128/spectrum.02426-23. Epub 2023 Oct 20.
3
Enabling genomic island prediction and comparison in multiple genomes to investigate bacterial evolution and outbreaks.
实现多个基因组中的基因组岛预测和比较,以研究细菌进化和爆发。
Microb Genom. 2022 May;8(5). doi: 10.1099/mgen.0.000818.
4
Genetic Diversity of Type 3 Secretion System in and Links With Plant Host Adaptation.Ⅲ型分泌系统的遗传多样性及其与植物宿主适应性的关系
Front Microbiol. 2021 Oct 20;12:761215. doi: 10.3389/fmicb.2021.761215. eCollection 2021.
5
antiSMASH 6.0: improving cluster detection and comparison capabilities.antiSMASH 6.0:提高簇检测和比较能力。
Nucleic Acids Res. 2021 Jul 2;49(W1):W29-W35. doi: 10.1093/nar/gkab335.
6
Interactive Tree Of Life (iTOL) v5: an online tool for phylogenetic tree display and annotation.交互式生命树 (iTOL) v5:一个用于显示和注释系统发育树的在线工具。
Nucleic Acids Res. 2021 Jul 2;49(W1):W293-W296. doi: 10.1093/nar/gkab301.
7
Type VI secretion systems of plant-pathogenic Burkholderia glumae BGR1 play a functionally distinct role in interspecies interactions and virulence.植物病原菌伯克霍尔德氏菌(Burkholderia glumae)BGR1 的 VI 型分泌系统在种间相互作用和毒力方面发挥着功能不同的作用。
Mol Plant Pathol. 2020 Aug;21(8):1055-1069. doi: 10.1111/mpp.12966. Epub 2020 Jul 9.
8
Stress Tolerance and Virulence-Related Roles of Lipopolysaccharide in .脂多糖在……中的应激耐受性及与毒力相关的作用
Plant Pathol J. 2019 Oct;35(5):445-458. doi: 10.5423/PPJ.OA.04.2019.0124. Epub 2019 Oct 1.
9
Genomics-Driven Discovery of NO-Donating Diazeniumdiolate Siderophores in Diverse Plant-Associated Bacteria.基于基因组学的发现:不同植物相关细菌中具有供氮二氮烯二氧戊环结构的铁载体。
Angew Chem Int Ed Engl. 2019 Sep 9;58(37):13024-13029. doi: 10.1002/anie.201906326. Epub 2019 Aug 5.
10
TYGS is an automated high-throughput platform for state-of-the-art genome-based taxonomy.TYGS 是一个自动化的高通量平台,用于最先进的基于基因组的分类学。
Nat Commun. 2019 May 16;10(1):2182. doi: 10.1038/s41467-019-10210-3.