Department of Oral Medicine, Peking University School and Hospital of Stomatology & National Center of Stomatology & National Clinical Research Center for Oral Diseases & National Engineering Research Center of Oral Biomaterials and Digital Medical Devices, 22 Zhongguancun Avenue South, Haidian District, Beijing, 100081, PR China.
Department of Stomatology, Xiongan Xuanwu Hospital, Baoding, Hebei, PR China.
BMC Microbiol. 2024 Jun 7;24(1):197. doi: 10.1186/s12866-024-03350-0.
Emerging evidence emphasized the role of oral microbiome in oral lichen planus (OLP). To date, no dominant pathogenic bacteria have been identified consistently. It is noteworthy that a decreased abundance of Streptococcus, a member of lactic acid bacteria (LAB) in OLP patients has been commonly reported, indicating its possible effect on OLP. This study aims to investigate the composition of LAB genera in OLP patients by high-throughput sequencing, and to explore the possible relationship between them.
We collected saliva samples from patients with OLP (n = 21) and healthy controls (n = 22) and performed 16 S rRNA gene high-throughput sequencing. In addition, the abundance of LAB genera was comprehensively analyzed and compared between OLP and HC group. To verify the expression of Lactococcus lactis, real time PCR was conducted in buccal mucosa swab from another 14 patients with OLP and 10 HC. Furthermore, the correlation was conducted between clinical severity of OLP and LAB.
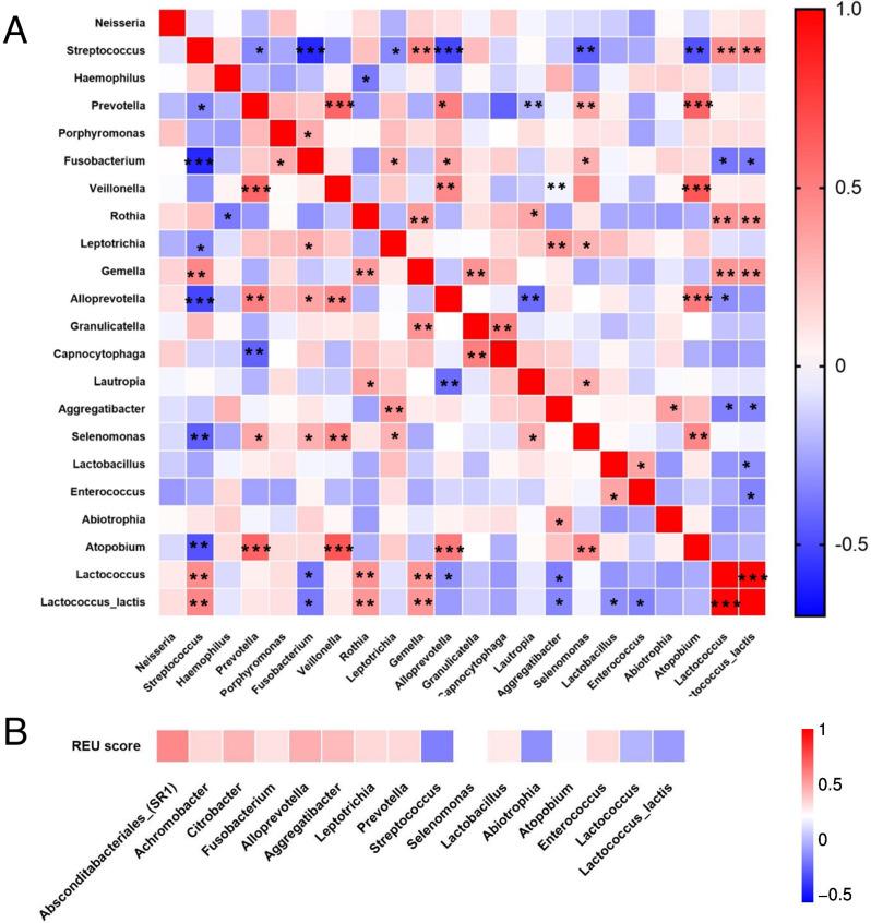
OLP and HC groups showed similar community richness and diversity. The members of LAB, Lactococcus and Lactococcus lactis significantly decreased in saliva of OLP cases and negatively associated with OLP severity. In addition, Lactococcus and Lactococcus lactis showed negative relationship with Fusobacterium and Aggregatibacter, which were considered as potential pathogens of OLP. Similarly, compared with healthy controls, the amount of Lactococcus lactis in mucosa lesion of OLP patients was significantly decreased.
A lower amount of Lactococcus at genus level, Lactococcus lactis at species level was observed in OLP cases and associated with disease severity. Further studies to verify the relationship between LAB and OLP, as well as to explore the precise mechanism is needed.
新出现的证据强调了口腔微生物组在口腔扁平苔藓(OLP)中的作用。迄今为止,尚未一致确定占优势的致病菌。值得注意的是,OLP 患者中链球菌(乳酸菌(LAB)的一个成员)的丰度普遍降低,表明其可能对 OLP 有影响。本研究旨在通过高通量测序来研究 OLP 患者中 LAB 属的组成,并探讨它们之间的可能关系。
我们收集了 21 例 OLP 患者和 22 例健康对照者的唾液样本,并进行了 16S rRNA 基因高通量测序。此外,综合分析并比较了 OLP 和 HC 组之间 LAB 属的丰度。为了验证乳酸乳球菌的表达,我们在另外 14 例 OLP 患者和 10 例 HC 的颊黏膜拭子中进行了实时 PCR。此外,还对 OLP 的 LAB 与临床严重程度之间的相关性进行了研究。
OLP 和 HC 组的群落丰富度和多样性相似。LAB 的成员乳球菌和乳酸乳球菌在 OLP 病例的唾液中明显减少,并与 OLP 的严重程度呈负相关。此外,乳球菌和乳酸乳球菌与被认为是 OLP 潜在病原体的梭杆菌属和聚集菌属呈负相关。同样,与健康对照组相比,OLP 患者的黏膜病变中乳酸乳球菌的含量明显降低。
在 OLP 病例中观察到属水平的乳球菌和种水平的乳酸乳球菌数量减少,并且与疾病严重程度相关。需要进一步研究来验证 LAB 与 OLP 之间的关系,并探讨确切的机制。