Suppr超能文献

二维静电纺丝膜制备的 3D 纳米纤维支架可促进细胞渗透和再生医学中的宿主积极反应。

3D nanofiber scaffolds from 2D electrospun membranes boost cell penetration and positive host response for regenerative medicine.

机构信息

Department of Spine Surgery and Musculoskeletal Tumor, Zhongnan Hospital of Wuhan University, Wuhan, 430071, China.

Department of Anesthesiology, Research Centre of Anesthesiology and Critical Care Medicine, Zhongnan Hospital of Wuhan University, Wuhan, 430071, China.

出版信息

J Nanobiotechnology. 2024 Jun 8;22(1):322. doi: 10.1186/s12951-024-02578-2.

Abstract

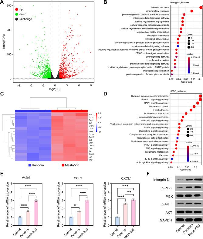
The ideal tissue engineering scaffold should facilitate rapid cell infiltration and provide an optimal immune microenvironment during interactions with the host. Electrospinning can produce two-dimensional (2D) membranes mimicking the extracellular matrix. However, their dense structure hinders cell penetration, and their thin form restricts scaffold utility. In this study, latticed hydrogels were three-dimensional (3D) printed onto electrospun membranes. This technique allowed for layer-by-layer assembly of the membranes into 3D scaffolds, which maintained their resilience impressively under both dry and wet conditions. We assessed the cellular and host responses of these 3D nanofiber scaffolds by comparing random membranes and mesh-like membranes with three different mesh sizes (250, 500, and 750 μm). It was found that scaffolds with a mesh size of 500 μm were superior for M2 macrophage phenotype polarization, vascularization, and matrix deposition. Furthermore, it was confirmed by subsequent experiments such as RNA sequencing that the mesh-like topology may promote polarization to the M2 phenotype by affecting the PI3K/AKT pathway. In conclusion, our work offers a novel method for transforming 2D nanofiber membranes into 3D scaffolds. This method boasts flexibility, allowing for the use of varied electrospun membranes and hydrogels in terms of structure and composition. It has vast potential in tissue repair and regeneration.

摘要

理想的组织工程支架应在与宿主相互作用时促进快速细胞浸润,并提供最佳的免疫微环境。静电纺丝可产生模仿细胞外基质的二维(2D)膜。然而,其致密的结构阻碍了细胞的渗透,而其薄的形式限制了支架的用途。在这项研究中,格子状水凝胶被三维(3D)打印到静电纺丝膜上。该技术允许将膜逐层组装成 3D 支架,这些支架在干燥和潮湿条件下都能保持令人印象深刻的弹性。我们通过比较具有不同网格尺寸(250、500 和 750 μm)的随机膜和网格状膜来评估这些 3D 纳米纤维支架的细胞和宿主反应。结果发现,网格尺寸为 500 μm 的支架更有利于 M2 巨噬细胞表型极化、血管生成和基质沉积。此外,通过随后的 RNA 测序等实验证实,网格拓扑结构可能通过影响 PI3K/AKT 通路促进向 M2 表型的极化。总之,我们的工作为将 2D 纳米纤维膜转化为 3D 支架提供了一种新方法。这种方法具有灵活性,允许根据结构和组成使用各种静电纺丝膜和水凝胶。它在组织修复和再生方面具有广阔的应用前景。

https://cdn.ncbi.nlm.nih.gov/pmc/blobs/bce5/11162076/ad513aacb836/12951_2024_2578_Figa_HTML.jpg

文献检索

告别复杂PubMed语法,用中文像聊天一样搜索,搜遍4000万医学文献。AI智能推荐,让科研检索更轻松。

立即免费搜索

文件翻译

保留排版,准确专业,支持PDF/Word/PPT等文件格式,支持 12+语言互译。

免费翻译文档

深度研究

AI帮你快速写综述,25分钟生成高质量综述,智能提取关键信息,辅助科研写作。

立即免费体验