• 文献检索
  • 文档翻译
  • 深度研究
  • 学术资讯
  • Suppr Zotero 插件Zotero 插件
  • 邀请有礼
  • 套餐&价格
  • 历史记录
应用&插件
Suppr Zotero 插件Zotero 插件浏览器插件Mac 客户端Windows 客户端微信小程序
定价
高级版会员购买积分包购买API积分包
服务
文献检索文档翻译深度研究API 文档MCP 服务
关于我们
关于 Suppr公司介绍联系我们用户协议隐私条款
关注我们

Suppr 超能文献

核心技术专利:CN118964589B侵权必究
粤ICP备2023148730 号-1Suppr @ 2026

文献检索

告别复杂PubMed语法,用中文像聊天一样搜索,搜遍4000万医学文献。AI智能推荐,让科研检索更轻松。

立即免费搜索

文件翻译

保留排版,准确专业,支持PDF/Word/PPT等文件格式,支持 12+语言互译。

免费翻译文档

深度研究

AI帮你快速写综述,25分钟生成高质量综述,智能提取关键信息,辅助科研写作。

立即免费体验

3D 打印导电多尺度神经导管具有分级纤维,用于周围神经再生。

3D Printed Conductive Multiscale Nerve Guidance Conduit with Hierarchical Fibers for Peripheral Nerve Regeneration.

机构信息

Biomanufacturing Center, Department of Mechanical Engineering, Tsinghua University, Beijing, 100084, P. R. China.

Biomanufacturing and Rapid Forming Technology Key Laboratory of Beijing, Beijing, 100084, P. R. China.

出版信息

Adv Sci (Weinh). 2023 Apr;10(12):e2205744. doi: 10.1002/advs.202205744. Epub 2023 Feb 17.

DOI:10.1002/advs.202205744
PMID:36808712
原文链接:https://pmc.ncbi.nlm.nih.gov/articles/PMC10131803/
Abstract

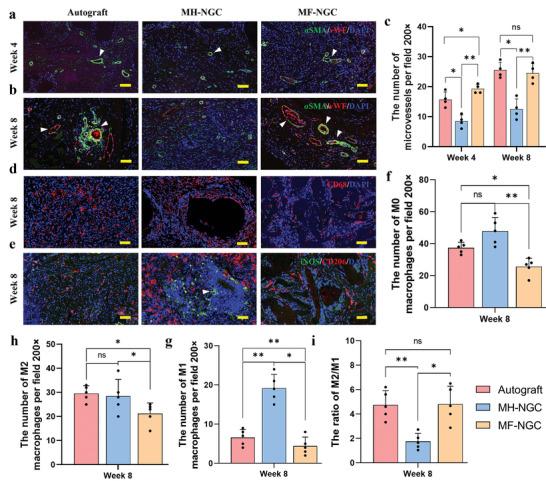
Nerve guidance conduits (NGCs) have become a promising alternative for peripheral nerve regeneration; however, the outcome of nerve regeneration and functional recovery is greatly affected by the physical, chemical, and electrical properties of NGCs. In this study, a conductive multiscale filled NGC (MF-NGC) consisting of electrospun poly(lactide-co-caprolactone) (PCL)/collagen nanofibers as the sheath, reduced graphene oxide /PCL microfibers as the backbone, and PCL microfibers as the internal structure for peripheral nerve regeneration is developed. The printed MF-NGCs presented good permeability, mechanical stability, and electrical conductivity, which further promoted the elongation and growth of Schwann cells and neurite outgrowth of PC12 neuronal cells. Animal studies using a rat sciatic nerve injury model reveal that the MF-NGCs promote neovascularization and M2 transition through the rapid recruitment of vascular cells and macrophages. Histological and functional assessments of the regenerated nerves confirm that the conductive MF-NGCs significantly enhance peripheral nerve regeneration, as indicated by improved axon myelination, muscle weight increase, and sciatic nerve function index. This study demonstrates the feasibility of using 3D-printed conductive MF-NGCs with hierarchically oriented fibers as functional conduits that can significantly enhance peripheral nerve regeneration.

摘要

神经引导导管(NGCs)已成为周围神经再生的一种有前途的替代方法;然而,神经再生和功能恢复的结果受 NGCs 的物理、化学和电气特性的极大影响。在这项研究中,开发了一种由电纺聚(丙交酯-己内酯)(PCL)/胶原蛋白纳米纤维作为鞘、还原氧化石墨烯/PCL 微纤维作为骨干和 PCL 微纤维作为内部结构的导电多尺度填充 NGC(MF-NGC),用于周围神经再生。打印的 MF-NGC 具有良好的渗透性、机械稳定性和导电性,进一步促进了施万细胞的伸长和生长以及 PC12 神经元细胞的突起生长。使用大鼠坐骨神经损伤模型的动物研究表明,MF-NGC 通过快速募集血管细胞和巨噬细胞促进血管生成和 M2 转化。再生神经的组织学和功能评估证实,导电 MF-NGC 可通过改善轴突髓鞘形成、肌肉重量增加和坐骨神经功能指数显著增强周围神经再生。这项研究证明了使用具有分层取向纤维的 3D 打印导电 MF-NGC 作为功能性导管的可行性,这些导管可显著增强周围神经再生。

https://cdn.ncbi.nlm.nih.gov/pmc/blobs/7678/10131803/bd563b039a8f/ADVS-10-2205744-g001.jpg
https://cdn.ncbi.nlm.nih.gov/pmc/blobs/7678/10131803/303a38ef6fb1/ADVS-10-2205744-g004.jpg
https://cdn.ncbi.nlm.nih.gov/pmc/blobs/7678/10131803/36cb9e06744c/ADVS-10-2205744-g008.jpg
https://cdn.ncbi.nlm.nih.gov/pmc/blobs/7678/10131803/52f3b3ef078f/ADVS-10-2205744-g002.jpg
https://cdn.ncbi.nlm.nih.gov/pmc/blobs/7678/10131803/0b4b83819083/ADVS-10-2205744-g006.jpg
https://cdn.ncbi.nlm.nih.gov/pmc/blobs/7678/10131803/1df0bdd6d6f5/ADVS-10-2205744-g007.jpg
https://cdn.ncbi.nlm.nih.gov/pmc/blobs/7678/10131803/8ba56e32f585/ADVS-10-2205744-g003.jpg
https://cdn.ncbi.nlm.nih.gov/pmc/blobs/7678/10131803/bd563b039a8f/ADVS-10-2205744-g001.jpg
https://cdn.ncbi.nlm.nih.gov/pmc/blobs/7678/10131803/303a38ef6fb1/ADVS-10-2205744-g004.jpg
https://cdn.ncbi.nlm.nih.gov/pmc/blobs/7678/10131803/36cb9e06744c/ADVS-10-2205744-g008.jpg
https://cdn.ncbi.nlm.nih.gov/pmc/blobs/7678/10131803/52f3b3ef078f/ADVS-10-2205744-g002.jpg
https://cdn.ncbi.nlm.nih.gov/pmc/blobs/7678/10131803/0b4b83819083/ADVS-10-2205744-g006.jpg
https://cdn.ncbi.nlm.nih.gov/pmc/blobs/7678/10131803/1df0bdd6d6f5/ADVS-10-2205744-g007.jpg
https://cdn.ncbi.nlm.nih.gov/pmc/blobs/7678/10131803/8ba56e32f585/ADVS-10-2205744-g003.jpg
https://cdn.ncbi.nlm.nih.gov/pmc/blobs/7678/10131803/bd563b039a8f/ADVS-10-2205744-g001.jpg

相似文献

1
3D Printed Conductive Multiscale Nerve Guidance Conduit with Hierarchical Fibers for Peripheral Nerve Regeneration.3D 打印导电多尺度神经导管具有分级纤维,用于周围神经再生。
Adv Sci (Weinh). 2023 Apr;10(12):e2205744. doi: 10.1002/advs.202205744. Epub 2023 Feb 17.
2
Long-Gap Sciatic Nerve Regeneration Using 3D-Printed Nerve Conduits with Controlled FGF-2 Release.使用具有可控碱性成纤维细胞生长因子-2释放功能的3D打印神经导管实现长节段坐骨神经再生
ACS Appl Mater Interfaces. 2025 Jul 16;17(28):40237-40257. doi: 10.1021/acsami.5c08237. Epub 2025 Jul 7.
3
3D Printed Nerve Guidance Conduit for Biologics-Free Nerve Regeneration and Vascular Integration.用于无生物制剂神经再生和血管整合的3D打印神经导向导管
bioRxiv. 2025 May 7:2025.04.30.651603. doi: 10.1101/2025.04.30.651603.
4
Coaxial Bioprinting of Schwann Cells and Neural Stem Cells in a Three-Dimensional Microenvironment for the Repair of Peripheral Nerve Defects.在三维微环境中对雪旺细胞和神经干细胞进行同轴生物打印以修复周围神经缺损
J Biomed Mater Res A. 2025 Jul;113(7):e37943. doi: 10.1002/jbm.a.37943.
5
Triple-Cue-Guided Multichannel Hydrogel Conduit to Synergistically Enhance Peripheral Nerve Repair.三线索引导多通道水凝胶导管协同增强周围神经修复
ACS Nano. 2025 Jun 24;19(24):22163-22178. doi: 10.1021/acsnano.5c03215. Epub 2025 Jun 12.
6
Bioactive aligned PCL/CQD/Moringa nanofiber conduits accelerate peripheral nerve regeneration: and breakthroughs in sciatic nerve repair.生物活性排列的聚己内酯/碳量子点/辣木纳米纤维导管加速周围神经再生:以及坐骨神经修复的突破。
Biomater Sci. 2025 Aug 1. doi: 10.1039/d5bm00588d.
7
Nerve guide conduits promote nerve regeneration under a combination of electrical stimulation and RSCs combined with stem cell differentiation.神经引导导管在电刺激和与干细胞分化相结合的 RSCs 的共同作用下促进神经再生。
J Mater Chem B. 2024 Nov 20;12(45):11636-11647. doi: 10.1039/d4tb01374c.
8
Nanofibrous nerve guidance conduits decorated with decellularized matrix hydrogel facilitate peripheral nerve injury repair.纳米纤维神经引导导管用去细胞基质水凝胶修饰,有助于周围神经损伤修复。
Theranostics. 2021 Jan 1;11(6):2917-2931. doi: 10.7150/thno.50825. eCollection 2021.
9
Superior axonal regeneration of non-commercially available PLA/PCL conduits vs commercially available PGA and collagen nerve conduits for the treatment of a rat sciatic nerve defects: A preliminary report.用于治疗大鼠坐骨神经缺损的非商用聚乳酸/聚己内酯导管与商用聚乙醇酸和胶原神经导管相比,具有更好的轴突再生:初步报告。
J Plast Reconstr Aesthet Surg. 2025 Sep;108:43-52. doi: 10.1016/j.bjps.2025.07.005. Epub 2025 Jul 11.
10
[Research progress on silk fibroin-nerve guidance conduits for peripheral nerve injury repair].丝素蛋白神经导管用于周围神经损伤修复的研究进展
Zhongguo Xiu Fu Chong Jian Wai Ke Za Zhi. 2025 Jun 15;39(6):777-782. doi: 10.7507/1002-1892.202504070.

引用本文的文献

1
Biphasic Electrical Stimulation of Schwann Cells on Conducting Polymer-Coated Carbon Microfibers.导电聚合物涂层碳微纤维上雪旺细胞的双相电刺激
Int J Mol Sci. 2025 Aug 21;26(16):8102. doi: 10.3390/ijms26168102.
2
Aligned silk fibroin fiber conduits with enhanced capability for guiding peripheral nerve repair.具有增强的引导周围神经修复能力的对齐丝素蛋白纤维导管。
Eur J Med Res. 2025 Aug 14;30(1):751. doi: 10.1186/s40001-025-03030-3.
3
Research progress on the advantages, mechanisms and design strategies of nanomaterials for immunomodulatory angiogenesis.

本文引用的文献

1
Personalized, Mechanically Strong, and Biodegradable Coronary Artery Stents via Melt Electrowriting.通过熔体静电纺丝制备的个性化、机械强度高且可生物降解的冠状动脉支架。
ACS Macro Lett. 2020 Dec 15;9(12):1732-1739. doi: 10.1021/acsmacrolett.0c00644. Epub 2020 Nov 16.
2
3D Printed Personalized Nerve Guide Conduits for Precision Repair of Peripheral Nerve Defects.3D 打印个性化神经导管引导精准修复周围神经缺损。
Adv Sci (Weinh). 2022 Apr;9(12):e2103875. doi: 10.1002/advs.202103875. Epub 2022 Feb 18.
3
Anisotropically Conductive Biodegradable Scaffold with Coaxially Aligned Carbon Nanotubes for Directional Regeneration of Peripheral Nerves.
纳米材料用于免疫调节性血管生成的优势、机制及设计策略的研究进展
Mater Today Bio. 2025 Jul 29;34:102147. doi: 10.1016/j.mtbio.2025.102147. eCollection 2025 Oct.
4
Review on electrical stimulation combined with electroactive biomaterials to promote peripheral nerve regeneration.电刺激联合电活性生物材料促进周围神经再生的综述
Burns Trauma. 2025 May 31;13:tkaf039. doi: 10.1093/burnst/tkaf039. eCollection 2025.
5
Research progress on composite nerve guidance conduits with immune-regulatory functions.具有免疫调节功能的复合神经导管的研究进展
Front Immunol. 2025 Jun 10;16:1622508. doi: 10.3389/fimmu.2025.1622508. eCollection 2025.
6
Regulation of nanomaterials in peripheral nerve regeneration from a microenvironmental perspective: biological effects and mechanisms.从微环境角度看纳米材料在周围神经再生中的调控:生物学效应及机制
Mater Today Bio. 2025 Apr 29;32:101808. doi: 10.1016/j.mtbio.2025.101808. eCollection 2025 Jun.
7
Optimizing Peripheral Nerve Regeneration: Surgical Techniques, Biomolecular and Regenerative Strategies-A Narrative Review.优化周围神经再生:手术技术、生物分子与再生策略——一篇叙述性综述
Int J Mol Sci. 2025 Apr 20;26(8):3895. doi: 10.3390/ijms26083895.
8
A Comprehensive Review on Bioprinted Graphene-Based Material (GBM)-Enhanced Scaffolds for Nerve Guidance Conduits.用于神经导向导管的生物打印石墨烯基材料(GBM)增强支架的综合综述
Biomimetics (Basel). 2025 Mar 31;10(4):213. doi: 10.3390/biomimetics10040213.
9
Advanced development of conductive biomaterials for enhanced peripheral nerve regeneration: a review.用于增强周围神经再生的导电生物材料的研究进展:综述
RSC Adv. 2025 Apr 22;15(17):12997-13009. doi: 10.1039/d5ra01107h.
10
Application of 3D Printing Technology in Dentistry: A Review.3D打印技术在牙科中的应用:综述
Polymers (Basel). 2025 Mar 26;17(7):886. doi: 10.3390/polym17070886.
具有同轴排列碳纳米管的各向异性导电可生物降解支架用于周围神经的定向再生
ACS Appl Bio Mater. 2020 Sep 21;3(9):5796-5812. doi: 10.1021/acsabm.0c00534. Epub 2020 Aug 31.
4
Physiologically Self-Regulated, Fully Implantable, Battery-Free System for Peripheral Nerve Restoration.用于周围神经修复的生理自调节、完全可植入、无电池系统。
Adv Mater. 2021 Dec;33(48):e2104175. doi: 10.1002/adma.202104175. Epub 2021 Oct 4.
5
Nerve guidance conduit development for primary treatment of peripheral nerve transection injuries: A commercial perspective.神经引导导管治疗周围神经横断伤的初步研究:商业视角。
Acta Biomater. 2021 Nov;135:64-86. doi: 10.1016/j.actbio.2021.08.052. Epub 2021 Sep 4.
6
Porous nerve guidance conduits reinforced with braided composite structures of silk/magnesium filaments for peripheral nerve repair.多孔神经导管增强丝/镁纤维编织复合结构用于周围神经修复。
Acta Biomater. 2021 Oct 15;134:116-130. doi: 10.1016/j.actbio.2021.07.028. Epub 2021 Jul 18.
7
Electroactive nanomaterials in the peripheral nerve regeneration.电活性纳米材料在周围神经再生中的应用。
J Mater Chem B. 2021 Sep 15;9(35):6958-6972. doi: 10.1039/d1tb00686j.
8
Anisotropic scaffolds for peripheral nerve and spinal cord regeneration.用于周围神经和脊髓再生的各向异性支架
Bioact Mater. 2021 Apr 23;6(11):4141-4160. doi: 10.1016/j.bioactmat.2021.04.019. eCollection 2021 Nov.
9
Polylysine-decorated macroporous microcarriers laden with adipose-derived stem cells promote nerve regeneration in vivo.负载脂肪干细胞的聚赖氨酸修饰大孔微载体在体内促进神经再生。
Bioact Mater. 2021 Apr 19;6(11):3987-3998. doi: 10.1016/j.bioactmat.2021.03.029. eCollection 2021 Nov.
10
Aligned microfiber-induced macrophage polarization to guide schwann-cell-enabled peripheral nerve regeneration.对齐的微纤维诱导巨噬细胞极化以指导许旺细胞促进周围神经再生。
Biomaterials. 2021 May;272:120767. doi: 10.1016/j.biomaterials.2021.120767. Epub 2021 Mar 27.