• 文献检索
  • 文档翻译
  • 深度研究
  • 学术资讯
  • Suppr Zotero 插件Zotero 插件
  • 邀请有礼
  • 套餐&价格
  • 历史记录
应用&插件
Suppr Zotero 插件Zotero 插件浏览器插件Mac 客户端Windows 客户端微信小程序
定价
高级版会员购买积分包购买API积分包
服务
文献检索文档翻译深度研究API 文档MCP 服务
关于我们
关于 Suppr公司介绍联系我们用户协议隐私条款
关注我们

Suppr 超能文献

核心技术专利:CN118964589B侵权必究
粤ICP备2023148730 号-1Suppr @ 2026

文献检索

告别复杂PubMed语法,用中文像聊天一样搜索,搜遍4000万医学文献。AI智能推荐,让科研检索更轻松。

立即免费搜索

文件翻译

保留排版,准确专业,支持PDF/Word/PPT等文件格式,支持 12+语言互译。

免费翻译文档

深度研究

AI帮你快速写综述,25分钟生成高质量综述,智能提取关键信息,辅助科研写作。

立即免费体验

严重急性呼吸综合征冠状病毒2(SARS-CoV-2)关注变异株在六个地区的传播性。

Transmissibility of the variant of concern for SARS-CoV-2 in six regions.

作者信息

Wei Hongjie, Zhao Yunkang, Rui Jia, Li Kangguo, Abudunaibi Buasiyamu, Zhao Zeyu, Song Wentao, Wang Yao, Chen Qiuping, Liu Hong, Zhang Shuo, Li Xiaojun, Luo Kaiwei, Gavotte Laurent, Frutos Roger, Chen Tianmu

机构信息

State Key Laboratory of Molecular Vaccinology and Molecular Diagnostics, School of Public Health, Xiamen University, Xiamen, China.

CIRAD, Intertryp, Montpellier, France.

出版信息

Heliyon. 2024 May 31;10(11):e32164. doi: 10.1016/j.heliyon.2024.e32164. eCollection 2024 Jun 15.

DOI:10.1016/j.heliyon.2024.e32164
PMID:38868071
原文链接:https://pmc.ncbi.nlm.nih.gov/articles/PMC11168441/
Abstract

INTRODUCTION

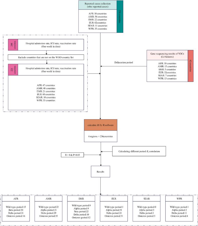
Differences in transmissibility of Severe Acute Respiratory Syndrome Coronavirus 2 (SARS-CoV-2) variants of concern (VOCs) in different districts are hard to assess. To address this, our study focused on calculating the Real-time reproduction number ( ) for these variants in different regions.

METHODS

According to the criteria defined by the World Health Organization (WHO), the global landscape was categorized into six distinct regions. In each region, the predominant SARS-CoV-2 variant was first identified based on the proportion of variant sequencing analysis results. Then, using serial interval (SI) parameters, we calculated for the relevant Variant of Concern (VOC) in each region. This approach enabled us to compare the values of the same variant across different regions and analyze the transmissibility of each region's variant in relation to the overall situation in that region.

RESULTS

The progression of VOC for SARS-CoV-2 shows regional variations. However, a common sequence of evolution is observed: Wild-type → Alpha → Beta → Delta → Omicron. Moreover, an increasing trend is discerned within diverse regions where the shift in of distinct VOC corresponds with the overarching route of SARS-CoV-2 in specific regions.

CONCLUSION

As the COVID-19 pandemic advances, regional epidemiological trends are aligning, likely due to similar virus mutations and shared public health strategies, suggesting opportunities for standardized global responses.

摘要

引言

严重急性呼吸综合征冠状病毒2(SARS-CoV-2)变异株(VOC)在不同地区的传播性差异难以评估。为解决这一问题,我们的研究重点是计算这些变异株在不同地区的实时繁殖数( )。

方法

根据世界卫生组织(WHO)定义的标准,将全球格局分为六个不同区域。在每个区域,首先根据变异株测序分析结果的比例确定主要的SARS-CoV-2变异株。然后,使用序列间隔(SI)参数,计算每个区域相关关注变异株(VOC)的 。这种方法使我们能够比较同一变异株在不同区域的 值,并分析每个区域变异株相对于该区域总体情况的传播性。

结果

SARS-CoV-2的VOC进展呈现区域差异。然而,观察到一个共同的进化序列:野生型→阿尔法→贝塔→德尔塔→奥密克戎。此外,在不同区域内发现一种上升趋势,即不同VOC的 变化与SARS-CoV-2在特定区域的总体 路径相对应。

结论

随着新冠疫情的发展,区域流行病学趋势正在趋同,这可能是由于类似的病毒突变和共同的公共卫生策略,这为全球标准化应对提供了机会。

https://cdn.ncbi.nlm.nih.gov/pmc/blobs/95f8/11168441/b7aff78716c3/gr6.jpg
https://cdn.ncbi.nlm.nih.gov/pmc/blobs/95f8/11168441/1ab9aa42ea0a/gr1.jpg
https://cdn.ncbi.nlm.nih.gov/pmc/blobs/95f8/11168441/6f9e8035c3d5/gr2.jpg
https://cdn.ncbi.nlm.nih.gov/pmc/blobs/95f8/11168441/8b87a1b5a1c1/gr3.jpg
https://cdn.ncbi.nlm.nih.gov/pmc/blobs/95f8/11168441/5202143dc3b6/gr4.jpg
https://cdn.ncbi.nlm.nih.gov/pmc/blobs/95f8/11168441/45f30cb579ae/gr5.jpg
https://cdn.ncbi.nlm.nih.gov/pmc/blobs/95f8/11168441/b7aff78716c3/gr6.jpg
https://cdn.ncbi.nlm.nih.gov/pmc/blobs/95f8/11168441/1ab9aa42ea0a/gr1.jpg
https://cdn.ncbi.nlm.nih.gov/pmc/blobs/95f8/11168441/6f9e8035c3d5/gr2.jpg
https://cdn.ncbi.nlm.nih.gov/pmc/blobs/95f8/11168441/8b87a1b5a1c1/gr3.jpg
https://cdn.ncbi.nlm.nih.gov/pmc/blobs/95f8/11168441/5202143dc3b6/gr4.jpg
https://cdn.ncbi.nlm.nih.gov/pmc/blobs/95f8/11168441/45f30cb579ae/gr5.jpg
https://cdn.ncbi.nlm.nih.gov/pmc/blobs/95f8/11168441/b7aff78716c3/gr6.jpg

相似文献

1
Transmissibility of the variant of concern for SARS-CoV-2 in six regions.严重急性呼吸综合征冠状病毒2(SARS-CoV-2)关注变异株在六个地区的传播性。
Heliyon. 2024 May 31;10(11):e32164. doi: 10.1016/j.heliyon.2024.e32164. eCollection 2024 Jun 15.
2
Update on SARS-CoV-2 Omicron Variant of Concern and Its Peculiar Mutational Profile.关于关注的 SARS-CoV-2 奥密克戎变异株及其特殊突变特征的最新信息。
Microbiol Spectr. 2022 Apr 27;10(2):e0273221. doi: 10.1128/spectrum.02732-21. Epub 2022 Mar 30.
3
Comparison of epidemiological characteristics and transmissibility of different strains of COVID-19 based on the incidence data of all local outbreaks in China as of March 1, 2022.基于截至 2022 年 3 月 1 日中国所有本地疫情的发病数据,比较不同 COVID-19 株的流行病学特征和传播性。
Front Public Health. 2022 Sep 15;10:949594. doi: 10.3389/fpubh.2022.949594. eCollection 2022.
4
SARS-CoV-2 Omicron Variant Genomic Sequences and Their Epidemiological Correlates Regarding the End of the Pandemic: In Silico Analysis.严重急性呼吸综合征冠状病毒2型奥密克戎变异株基因组序列及其与大流行结束相关的流行病学关联:计算机模拟分析
JMIR Bioinform Biotechnol. 2023 Jan 10;4:e42700. doi: 10.2196/42700. eCollection 2023.
5
Emergency SARS-CoV-2 Variants of Concern: Novel Multiplex Real-Time RT-PCR Assay for Rapid Detection and Surveillance.关注的紧急 SARS-CoV-2 变异株:用于快速检测和监测的新型多重实时 RT-PCR 检测方法。
Microbiol Spectr. 2022 Feb 23;10(1):e0251321. doi: 10.1128/spectrum.02513-21.
6
The Biological Functions and Clinical Significance of SARS-CoV-2 Variants of Corcern.关注的新冠病毒变异株的生物学功能及临床意义
Front Med (Lausanne). 2022 May 20;9:849217. doi: 10.3389/fmed.2022.849217. eCollection 2022.
7
Rapid global spread of variants of concern of SARS-CoV-2.严重急性呼吸综合征冠状病毒2(SARS-CoV-2)变异株在全球迅速传播。
IJID Reg. 2023 Jun;7:63-65. doi: 10.1016/j.ijregi.2022.12.005. Epub 2022 Dec 20.
8
Development and application of an RT‒PCR assay for the identification of the delta and omicron variants of SARS-COV-2.一种用于鉴定新型冠状病毒2型(SARS-CoV-2)德尔塔和奥密克戎变异株的逆转录聚合酶链反应(RT-PCR)检测方法的开发与应用
Heliyon. 2023 Jun;9(6):e16917. doi: 10.1016/j.heliyon.2023.e16917. Epub 2023 Jun 1.
9
SARS-CoV-2 Variants of Concern.关注的 SARS-CoV-2 变体。
Yonsei Med J. 2021 Nov;62(11):961-968. doi: 10.3349/ymj.2021.62.11.961.
10
Detection of SARS-CoV-2 in Saliva and Nasopharyngeal Swabs According to Viral Variants.根据病毒变异情况,在唾液和鼻咽拭子中检测 SARS-CoV-2。
Microbiol Spectr. 2022 Dec 21;10(6):e0213322. doi: 10.1128/spectrum.02133-22. Epub 2022 Nov 8.

本文引用的文献

1
A comparison of transmissibility of SARS-CoV-2 variants of concern.关注的 SARS-CoV-2 变异株的传播力比较。
Virol J. 2023 Apr 2;20(1):59. doi: 10.1186/s12985-023-02018-x.
2
Vaccine effectiveness of one, two, and three doses of BNT162b2 and CoronaVac against COVID-19 in Hong Kong: a population-based observational study.BNT162b2 和科兴疫苗一剂、两剂和三剂对香港 COVID-19 的疫苗有效性:基于人群的观察性研究。
Lancet Infect Dis. 2022 Oct;22(10):1435-1443. doi: 10.1016/S1473-3099(22)00345-0. Epub 2022 Jul 15.
3
Estimation of the basic reproduction number of Alpha and Delta variants of COVID-19 pandemic in Iran.
估算 COVID-19 大流行期间伊朗的 Alpha 和 Delta 变异株的基本繁殖数。
PLoS One. 2022 May 17;17(5):e0265489. doi: 10.1371/journal.pone.0265489. eCollection 2022.
4
Reproduction Number of the Omicron Variant Triples That of the Delta Variant.奥密克戎变异株的繁殖数是德尔塔变异株的三倍。
Viruses. 2022 Apr 15;14(4):821. doi: 10.3390/v14040821.
5
Secondary Attack Rate, Transmission and Incubation Periods, and Serial Interval of SARS-CoV-2 Omicron Variant, Spain.奥密克戎变异株的二次感染率、传播和潜伏期以及间隔时间,西班牙。
Emerg Infect Dis. 2022 Jun;28(6):1224-1228. doi: 10.3201/eid2806.220158. Epub 2022 Apr 7.
6
Reduced pathogenicity of the SARS-CoV-2 omicron variant in hamsters.奥密克戎变异株在仓鼠中致病性降低。
Med. 2022 Apr 8;3(4):262-268.e4. doi: 10.1016/j.medj.2022.03.004. Epub 2022 Mar 17.
7
Vaccine Ab neutralization against Omicron and SARS-CoV-2 variants using neutralization and specific ELISA assays.使用中和及特异性酶联免疫吸附测定法检测疫苗抗体对奥密克戎和新冠病毒变体的中和作用。
J Infect. 2022 Jun;84(6):834-872. doi: 10.1016/j.jinf.2022.02.031. Epub 2022 Mar 10.
8
Self-reported COVID-19 vaccine hesitancy and uptake among participants from different racial and ethnic groups in the United States and United Kingdom.美国和英国不同种族和族裔群体参与者的自我报告的 COVID-19 疫苗犹豫和接种情况。
Nat Commun. 2022 Feb 1;13(1):636. doi: 10.1038/s41467-022-28200-3.
9
Acceptance of a Third Dose of COVID-19 Vaccine and Associated Factors in China Based on Health Belief Model: A National Cross-Sectional Study.基于健康信念模型的中国新冠病毒疫苗第三剂接种接受情况及相关因素:一项全国性横断面研究
Vaccines (Basel). 2022 Jan 7;10(1):89. doi: 10.3390/vaccines10010089.
10
Case Series of Thrombosis With Thrombocytopenia Syndrome After COVID-19 Vaccination-United States, December 2020 to August 2021.2020 年 12 月至 2021 年 8 月美国 COVID-19 疫苗接种后血栓性血小板减少综合征病例系列报告。
Ann Intern Med. 2022 Apr;175(4):513-522. doi: 10.7326/M21-4502. Epub 2022 Jan 18.