Suppr超能文献

通过噬菌体介导的治疗方法克服粪便微生物群移植相关的供体变异性和风险。

Overcoming donor variability and risks associated with fecal microbiota transplants through bacteriophage-mediated treatments.

机构信息

Section of Food Microbiology, Gut Health, and Fermentation, Department of Food Science, University of Copenhagen, Rolighedsvej 26 4, 1958, Frederiksberg, Denmark.

Section of Experimental Animal Models, Department, of Veterinary and Animal Sciences, University of Copenhagen, Ridebanevej 9 1, 1871, Frederiksberg, Denmark.

出版信息

Microbiome. 2024 Jul 1;12(1):119. doi: 10.1186/s40168-024-01820-1.

Abstract

BACKGROUND

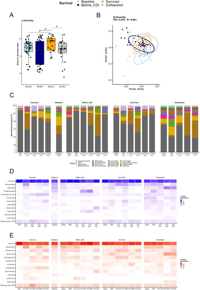
Fecal microbiota transplantation (FMT) and fecal virome transplantation (FVT, sterile filtrated donor feces) have been effective in treating recurrent Clostridioides difficile infections, possibly through bacteriophage-mediated modulation of the gut microbiome. However, challenges like donor variability, costly screening, coupled with concerns over pathogen transfer (incl. eukaryotic viruses) with FMT or FVT hinder their wider clinical application in treating less acute diseases.

METHODS

To overcome these challenges, we developed methods to broaden FVT's clinical application while maintaining efficacy and increasing safety. Specifically, we employed the following approaches: (1) chemostat-fermentation to reproduce the bacteriophage FVT donor component and remove eukaryotic viruses (FVT-ChP), (2) solvent-detergent treatment to inactivate enveloped viruses (FVT-SDT), and (3) pyronin-Y treatment to inhibit RNA virus replication (FVT-PyT). We assessed the efficacy of these processed FVTs in a C. difficile infection mouse model and compared them with untreated FVT (FVT-UnT), FMT, and saline.

RESULTS

FVT-SDT, FVT-UnT, and FVT-ChP reduced the incidence of mice reaching the humane endpoint (0/8, 2/7, and 3/8, respectively) compared to FMT, FVT-PyT, and saline (5/8, 7/8, and 5/7, respectively) and significantly reduced the load of colonizing C. difficile cells and associated toxin A/B levels. There was a potential elimination of C. difficile colonization, with seven out of eight mice treated with FVT-SDT testing negative with qPCR. In contrast, all other treatments exhibited the continued presence of C. difficile. Moreover, the results were supported by changes in the gut microbiome profiles, cecal cytokine levels, and histopathological findings. Assessment of viral engraftment following FMT/FVT treatment and host-phage correlations analysis suggested that transfer of phages likely were an important contributing factor associated with treatment efficacy.

CONCLUSIONS

This proof-of-concept study shows that specific modifications of FVT hold promise in addressing challenges related to donor variability and infection risks. Two strategies lead to treatments significantly limiting C. difficile colonization in mice, with solvent/detergent treatment and chemostat propagation of donor phages emerging as promising approaches. Video Abstract.

摘要

背景

粪便微生物群移植(FMT)和粪便病毒群移植(FVT,无菌过滤供体粪便)已被证明可有效治疗复发性艰难梭菌感染,可能通过噬菌体介导的肠道微生物群调节。然而,供体变异性、昂贵的筛选以及对 FMT 或 FVT 转移病原体(包括真核病毒)的担忧等挑战,阻碍了它们在治疗非急性疾病中的更广泛临床应用。

方法

为了克服这些挑战,我们开发了方法来拓宽 FVT 的临床应用,同时保持疗效并提高安全性。具体来说,我们采用了以下方法:(1)恒化器发酵来复制噬菌体 FVT 供体成分并去除真核病毒(FVT-ChP),(2)溶剂/去污剂处理来灭活包膜病毒(FVT-SDT),和(3)吡罗红 Y 处理来抑制 RNA 病毒复制(FVT-PyT)。我们在艰难梭菌感染小鼠模型中评估了这些处理后的 FVT 的疗效,并将其与未处理的 FVT(FVT-UnT)、FMT 和盐水进行了比较。

结果

与 FMT、FVT-PyT 和盐水相比,FVT-SDT、FVT-UnT 和 FVT-ChP 降低了达到人道终点的小鼠发生率(分别为 0/8、2/7 和 3/8),并且显著降低了定植艰难梭菌细胞的负荷和相关毒素 A/B 水平。FVT-SDT 治疗的八只小鼠中有七只检测到 qPCR 检测到艰难梭菌定植阴性,有潜在的艰难梭菌定植消除。相比之下,所有其他治疗方法均显示持续存在艰难梭菌。此外,这些结果得到了肠道微生物组谱、盲肠细胞因子水平和组织病理学发现的变化的支持。FMT/FVT 治疗后病毒植入的评估和宿主噬菌体相关性分析表明,噬菌体的转移可能是与治疗效果相关的一个重要因素。

结论

这项概念验证研究表明,FVT 的特定修饰有望解决供体变异性和感染风险相关的挑战。两种策略导致治疗显著限制了小鼠中的艰难梭菌定植,其中溶剂/去污剂处理和恒化器培养供体噬菌体成为有前途的方法。

https://cdn.ncbi.nlm.nih.gov/pmc/blobs/e421/11218093/af13fa505652/40168_2024_1820_Fig1_HTML.jpg

文献检索

告别复杂PubMed语法,用中文像聊天一样搜索,搜遍4000万医学文献。AI智能推荐,让科研检索更轻松。

立即免费搜索

文件翻译

保留排版,准确专业,支持PDF/Word/PPT等文件格式,支持 12+语言互译。

免费翻译文档

深度研究

AI帮你快速写综述,25分钟生成高质量综述,智能提取关键信息,辅助科研写作。

立即免费体验