Department of Endocrinology, Endocrinology Research Center, Xiangya Hospital of Central South University, Changsha, Hunan, 410008, China.
National Clinical Research Center for Geriatric Disorders, Xiangya Hospital, Changsha, Hunan, 410008, China.
Bone Res. 2024 Jul 4;12(1):38. doi: 10.1038/s41413-024-00337-5.
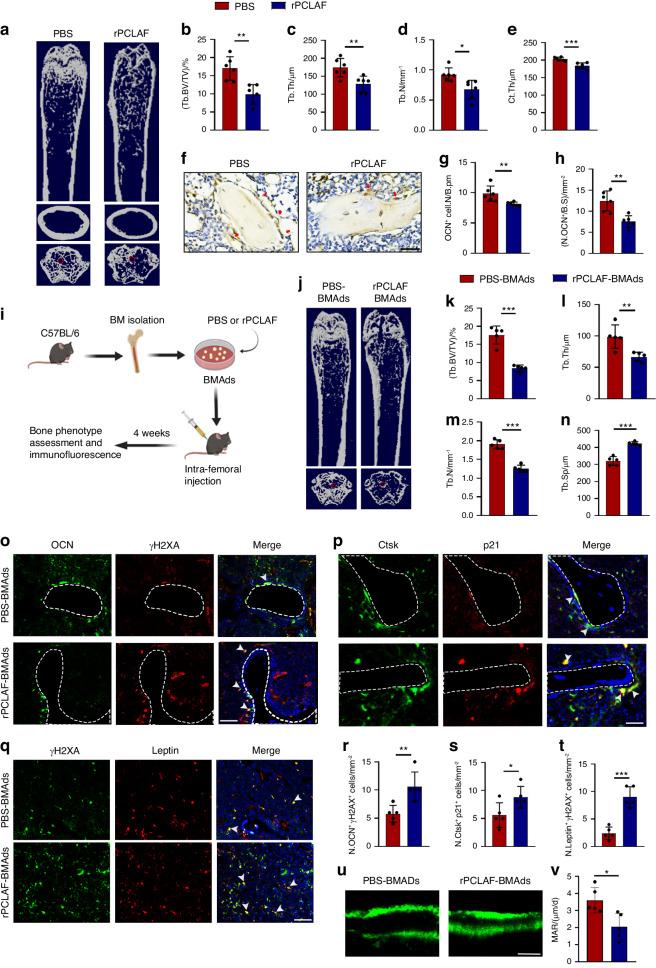
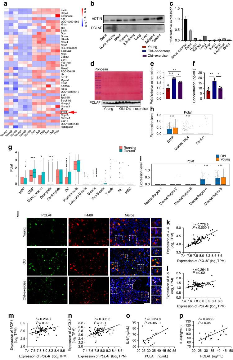
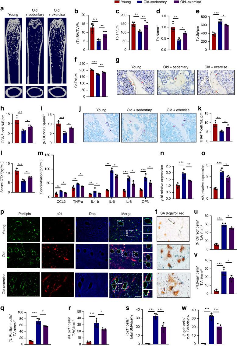
Bone marrow adipocytes (BMAds) affect bone homeostasis, but the mechanism remains unclear. Here, we showed that exercise inhibited PCNA clamp-associated factor (PCLAF) secretion from the bone marrow macrophages to inhibit BMAds senescence and thus alleviated skeletal aging. The genetic deletion of PCLAF in macrophages inhibited BMAds senescence and delayed skeletal aging. In contrast, the transplantation of PCLAF-mediated senescent BMAds into the bone marrow of healthy mice suppressed bone turnover. Mechanistically, PCLAF bound to the ADGRL2 receptor to inhibit AKT/mTOR signaling that triggered BMAds senescence and subsequently spread senescence among osteogenic and osteoclastic cells. Of note, we developed a PCLAF-neutralizing antibody and showed its therapeutic effects on skeletal health in old mice. Together, these findings identify PCLAF as an inducer of BMAds senescence and provide a promising way to treat age-related osteoporosis.
骨髓脂肪细胞(BMAds)影响骨稳态,但机制尚不清楚。在这里,我们表明,运动抑制了来自骨髓巨噬细胞的 PCNA 夹相关因子(PCLAF)的分泌,从而抑制了 BMAds 的衰老,从而缓解了骨骼衰老。巨噬细胞中 PCLAF 的基因缺失抑制了 BMAds 的衰老并延缓了骨骼衰老。相比之下,将 PCLAF 介导的衰老 BMAds 移植到健康小鼠的骨髓中会抑制骨转换。在机制上,PCLAF 与 ADGRL2 受体结合,抑制 AKT/mTOR 信号通路,从而引发 BMAds 衰老,并随后在成骨细胞和破骨细胞之间传播衰老。值得注意的是,我们开发了一种 PCLAF 中和抗体,并在老年小鼠中显示了其对骨骼健康的治疗效果。总之,这些发现确定了 PCLAF 是 BMAds 衰老的诱导剂,并为治疗与年龄相关的骨质疏松症提供了一种有前途的方法。