Suppr超能文献

使用下一代 CRISPR 工具从成体干细胞衍生类器官中创建同基因疾病模型的方案。

Protocol to create isogenic disease models from adult stem cell-derived organoids using next-generation CRISPR tools.

机构信息

Hubrecht Institute, Royal Netherlands Academy of Arts and Sciences (KNAW) and University Medical Center Utrecht, 3584 CT Utrecht, the Netherlands; Oncode Institute, 3521 AL Utrecht, the Netherlands.

Oncode Institute, 3521 AL Utrecht, the Netherlands; Princess Maxima Center for Pediatric Oncology, 3584 CS Utrecht, the Netherlands.

出版信息

STAR Protoc. 2024 Sep 20;5(3):103189. doi: 10.1016/j.xpro.2024.103189. Epub 2024 Jul 12.

Abstract

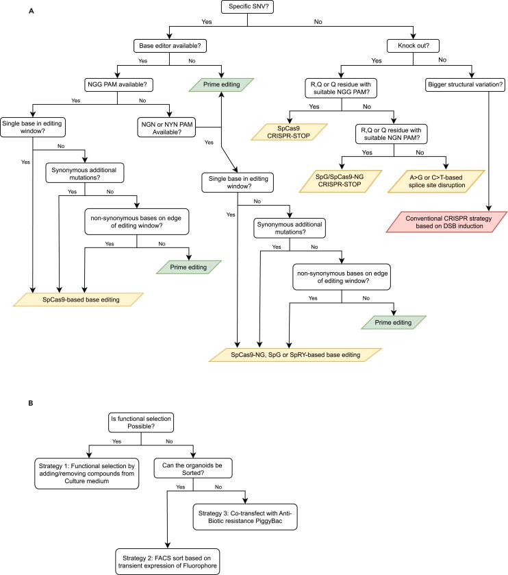
Isogenic disease models, such as genetically engineered organoids, provide insight into the impact of genetic variants on organ function. Here, we present a protocol to create isogenic disease models from adult stem cell-derived organoids using next-generation CRISPR tools. We describe steps for single guide RNA (sgRNA) design and cloning, electroporation, and selecting electroporated cells. We then detail procedures for clonal line generation. Next-generation CRISPR tools do not require double-stranded break (DSB) induction for their function, thus simplifying in vitro disease model generation. For complete details on the use and execution of this protocol, please refer to Geurts et al..

摘要

同基因疾病模型,如基因工程类器官,可深入了解遗传变异对器官功能的影响。在此,我们使用下一代 CRISPR 工具,提供了一种从成体干细胞衍生的类器官中创建同基因疾病模型的方案。我们描述了单指导 RNA(sgRNA)设计和克隆、电穿孔以及选择电穿孔细胞的步骤。然后,我们详细介绍了克隆系生成的过程。下一代 CRISPR 工具不需要双链断裂(DSB)诱导就能发挥作用,因此简化了体外疾病模型的生成。如需了解本方案的使用和执行的完整详细信息,请参考 Geurts 等人的研究。

https://cdn.ncbi.nlm.nih.gov/pmc/blobs/9ffb/11298932/e39ee9678ec4/fx1.jpg

文献检索

告别复杂PubMed语法,用中文像聊天一样搜索,搜遍4000万医学文献。AI智能推荐,让科研检索更轻松。

立即免费搜索

文件翻译

保留排版,准确专业,支持PDF/Word/PPT等文件格式,支持 12+语言互译。

免费翻译文档

深度研究

AI帮你快速写综述,25分钟生成高质量综述,智能提取关键信息,辅助科研写作。

立即免费体验