Suppr超能文献

再生农业增强细菌群落结构,以实现更健康的土壤和农业。

Regenerative agriculture augments bacterial community structure for a healthier soil and agriculture.

作者信息

Singh Indira, Hussain Meeran, Manjunath G, Chandra Nagasuma, Ravikanth G

机构信息

Ashoka Trust for Research in Ecology and the Environment, Bangalore, India.

Indian Institute of Science, Bangalore, India.

出版信息

Front Agron. 2023 May 5;5:1134514. doi: 10.3389/fagro.2023.1134514.

Abstract

INTRODUCTION

Use of chemical fertilization and pesticides not only harm the environment but also have detrimental consequences on human health. In recent years, there has been a major emphasis worldwide on natural agriculture methods. Regenerative agriculture is known across the world as a combination of nature-friendly farming practices such as no-till, cover cropping, crop-rotation, agroforestry and use of organic home-based/farm-based ingredients to revive soil health. In India, a number of farmers are slowly adopting these practices using home-based mixtures and farmyard manure for soil rejuvenation and pest management. In order to evaluate the efficacy of the regenerative agriculture practices, this study compared conventional and regenerative agriculture plots for their soil bacterial and nutrient profiles.

METHODS

Two crops - ragi (Finger millet, an old world cereal eaten in India) and vegetable (tomato/beans), and different lengths (≤3 and >5 years) of regenerative practices were additional metrics considered to understand variabilities due to crop-type and period of application. The common regenerative agriculture practices used by farmers in this study included a mix of practices such as mulching, minimal-till, inter-cropping, crop-rotation, along with application of farmyard manure and other home-based concoctions rich in nutrients and microbes for enriching the soil.

RESULTS

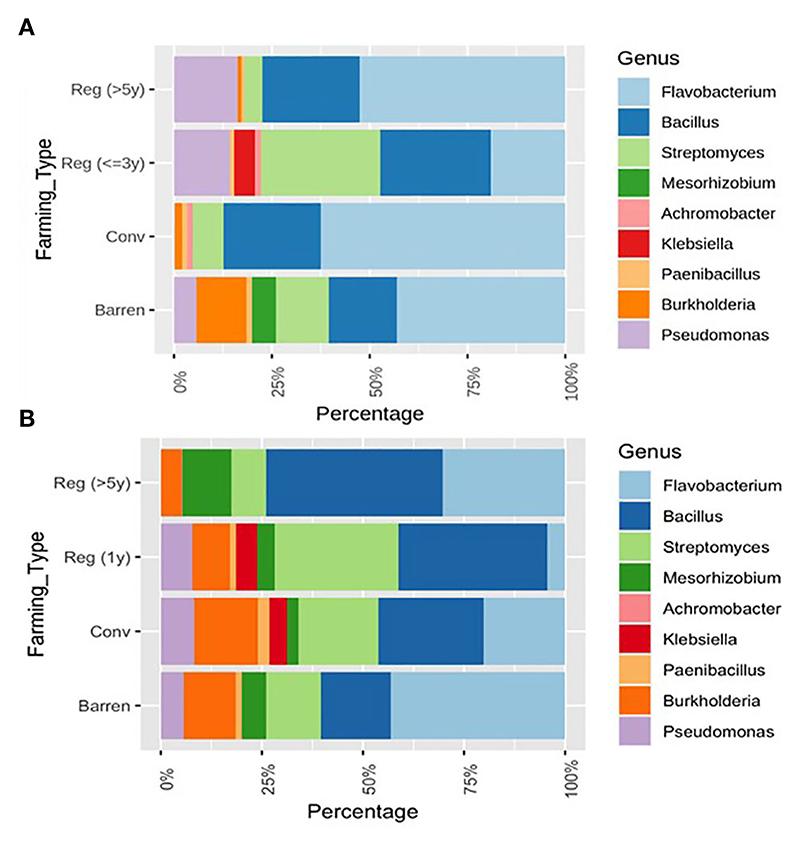
We found that all regenerative practices were effective in bringing about an enrichment for soil bacteria with a more heterogeneous composition. Additionally, in regenerative vegetable (RV) versus conventional vegetable (CV) and barren land (BL) plots the relative percentage abundance of Actinobacteriota (RV-7.47%/ CV-6.24%/BL -7.02%) and Chloroflexi (RV-9.37%/ CV-6.63%/BL-8.75%) was slightly higher. In contrast, levels of Acidobacteriota (RV-8.1%/ CV-9.88%/BL-9.62%) was significantly lower. Similarly, regenerative ragi (RR) in comparison with conventional ragi (CR) and barren land (BL) plots saw higher representation of Firmicutes (RR-5.45%/ CR-2.38%/BL-1.45%) and Actinobacteriota (RR-11.53%/ CR-7.08%/BL-7.15%) and a concurrent reduction in Acidobacteriota (RR-6.91%/CR-7.39%/ BL-9.79%). The RV plots were found to be enriched for Plant Growth Promoting Rhizobacteria (PGPRs) - sp. (RV-0.51%/CV-0.01%/BL-0.21%), and RR plots were enriched for sp. (RR-1.35%/CR-0.95%/BL-0.61%), and sp. (0.30%/0.12%/0.21%), which are known to play significant roles in vegetable and ragi growth respectively.

DISCUSSION

Interestingly, long-term regenerative agriculture was able to support good nutrient composition while enhancing Soil Organic Carbon (SOC) levels. In all, the regenerative agriculture practices were found to be effective in improving bacterial community structure and simultaneously improving soil health. We found that BL soil with eucalyptus plantation showed among the least bacterial diversity suggesting detrimental impact on soil health.

摘要

引言

使用化肥和农药不仅会危害环境,还会对人类健康产生不利影响。近年来,全球主要强调自然农业方法。再生农业在全球范围内被认为是一种对自然友好的耕作方式的组合,如免耕、覆盖作物种植、作物轮作、农林业以及使用家庭自制/农场自制的有机成分来恢复土壤健康。在印度,许多农民正逐渐采用这些做法,使用家庭自制混合物和农家肥来改良土壤和进行病虫害管理。为了评估再生农业做法的效果,本研究比较了传统农业和再生农业地块的土壤细菌和养分状况。

方法

两种作物——拉吉(黍,一种在印度食用的古老谷物)和蔬菜(番茄/豆类),以及不同时长(≤3年和>5年)的再生农业做法,是为了解作物类型和施用时长导致的变异性而考虑的额外指标。本研究中农民采用的常见再生农业做法包括多种做法的组合,如覆盖、少耕、间作、作物轮作,以及施用农家肥和其他富含养分和微生物的家庭自制混合物来肥沃土壤。

结果

我们发现所有再生农业做法都能有效地使土壤细菌丰富,且组成更加多样化。此外,在再生蔬菜(RV)地块与传统蔬菜(CV)地块和荒地(BL)地块相比,放线菌门(RV - 7.47%/ CV - 6.24%/BL - 7.02%)和绿弯菌门(RV - 9.37%/ CV - 6.63%/BL - 8.75%)的相对丰度百分比略高。相比之下,酸杆菌门(RV - 8.1%/ CV - 9.88%/BL - 9.62%)的水平显著较低。同样,与传统黍(CR)地块和荒地(BL)地块相比,再生黍(RR)地块中厚壁菌门(RR - 5.45%/ CR - 2.38%/BL - 1.45%)和放线菌门(RR - 11.53%/ CR - 7.08%/BL - 7.15%)的占比更高,同时酸杆菌门(RR - 6.91%/CR - 7.39%/ BL - 9.79%)减少。发现RV地块富含促进植物生长的根际细菌(PGPRs)—— 种(RV - 0.51%/CV - 0.01%/BL - 0.21%),RR地块富含 种(RR - 1.35%/CR - 0.95%/BL - 0.61%)和 种(0.30%/0.12%/0.21%),它们分别在蔬菜和黍的生长中发挥重要作用。

讨论

有趣的是,长期的再生农业能够在提高土壤有机碳(SOC)水平的同时维持良好的养分组成。总体而言,发现再生农业做法在改善细菌群落结构以及同时改善土壤健康方面是有效的。我们发现种植桉树的BL土壤细菌多样性最低,表明对土壤健康有不利影响。

https://cdn.ncbi.nlm.nih.gov/pmc/blobs/133b/7616306/2a72e487f330/EMS197627-f001.jpg

文献检索

告别复杂PubMed语法,用中文像聊天一样搜索,搜遍4000万医学文献。AI智能推荐,让科研检索更轻松。

立即免费搜索

文件翻译

保留排版,准确专业,支持PDF/Word/PPT等文件格式,支持 12+语言互译。

免费翻译文档

深度研究

AI帮你快速写综述,25分钟生成高质量综述,智能提取关键信息,辅助科研写作。

立即免费体验