• 文献检索
  • 文档翻译
  • 深度研究
  • 学术资讯
  • Suppr Zotero 插件Zotero 插件
  • 邀请有礼
  • 套餐&价格
  • 历史记录
应用&插件
Suppr Zotero 插件Zotero 插件浏览器插件Mac 客户端Windows 客户端微信小程序
定价
高级版会员购买积分包购买API积分包
服务
文献检索文档翻译深度研究API 文档MCP 服务
关于我们
关于 Suppr公司介绍联系我们用户协议隐私条款
关注我们

Suppr 超能文献

核心技术专利:CN118964589B侵权必究
粤ICP备2023148730 号-1Suppr @ 2026

文献检索

告别复杂PubMed语法,用中文像聊天一样搜索,搜遍4000万医学文献。AI智能推荐,让科研检索更轻松。

立即免费搜索

文件翻译

保留排版,准确专业,支持PDF/Word/PPT等文件格式,支持 12+语言互译。

免费翻译文档

深度研究

AI帮你快速写综述,25分钟生成高质量综述,智能提取关键信息,辅助科研写作。

立即免费体验

利用深度学习破解端粒酶启动子突变对动态转移性形态的影响。

Using deep learning to decipher the impact of telomerase promoter mutations on the dynamic metastatic morpholome.

机构信息

Department of Molecular Biology, School of Biological Sciences, University of California San Diego, La Jolla, California, United States of America.

出版信息

PLoS Comput Biol. 2024 Jul 30;20(7):e1012271. doi: 10.1371/journal.pcbi.1012271. eCollection 2024 Jul.

DOI:10.1371/journal.pcbi.1012271
PMID:39078811
原文链接:https://pmc.ncbi.nlm.nih.gov/articles/PMC11288469/
Abstract

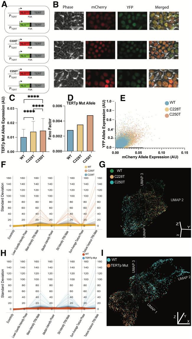
Melanoma showcases a complex interplay of genetic alterations and intra- and inter-cellular morphological changes during metastatic transformation. While pivotal, the role of specific mutations in dictating these changes still needs to be fully elucidated. Telomerase promoter mutations (TERTp mutations) significantly influence melanoma's progression, invasiveness, and resistance to various emerging treatments, including chemical inhibitors, telomerase inhibitors, targeted therapy, and immunotherapies. We aim to understand the morphological and phenotypic implications of the two dominant monoallelic TERTp mutations, C228T and C250T, enriched in melanoma metastasis. We developed isogenic clonal cell lines containing the TERTp mutations and utilized dual-color expression reporters steered by the endogenous Telomerase promoter, giving us allelic resolution. This approach allowed us to monitor morpholomic variations induced by these mutations. TERTp mutation-bearing cells exhibited significant morpholome differences from their wild-type counterparts, with increased allele expression patterns, augmented wound-healing rates, and unique spatiotemporal dynamics. Notably, the C250T mutation exerted more pronounced changes in the morpholome than C228T, suggesting a differential role in metastatic potential. Our findings underscore the distinct influence of TERTp mutations on melanoma's cellular architecture and behavior. The C250T mutation may offer a unique morpholomic and systems-driven advantage for metastasis. These insights provide a foundational understanding of how a non-coding mutation in melanoma metastasis affects the system, manifesting in cellular morpholome.

摘要

黑色素瘤在转移转化过程中表现出遗传改变以及细胞内和细胞间形态变化的复杂相互作用。虽然至关重要,但特定突变在决定这些变化中的作用仍需要充分阐明。端粒酶启动子突变(TERTp 突变)显著影响黑色素瘤的进展、侵袭性以及对各种新兴治疗方法的耐药性,包括化学抑制剂、端粒酶抑制剂、靶向治疗和免疫疗法。我们旨在了解在富含黑色素瘤转移的两种主要单等位基因 TERTp 突变 C228T 和 C250T 中的形态和表型影响。我们开发了含有 TERTp 突变的同基因克隆细胞系,并利用由内源性端粒酶启动子驱动的双色表达报告基因,实现了等位基因分辨率。这种方法使我们能够监测这些突变诱导的形态变化。与野生型相比,携带 TERTp 突变的细胞表现出明显的形态差异,表现出增加的等位基因表达模式、增强的伤口愈合率和独特的时空动力学。值得注意的是,C250T 突变比 C228T 突变在形态变化上表现出更为显著的差异,表明其在转移潜能方面存在差异作用。我们的研究结果强调了 TERTp 突变对黑色素瘤细胞结构和行为的独特影响。C250T 突变可能为转移提供了独特的形态和系统驱动优势。这些发现为了解黑色素瘤转移中非编码突变如何影响系统,表现为细胞形态变化提供了基础理解。

https://cdn.ncbi.nlm.nih.gov/pmc/blobs/abfa/11288469/327dce1a5aaf/pcbi.1012271.g004.jpg
https://cdn.ncbi.nlm.nih.gov/pmc/blobs/abfa/11288469/ddc3d3dd362a/pcbi.1012271.g001.jpg
https://cdn.ncbi.nlm.nih.gov/pmc/blobs/abfa/11288469/0ac3c89a165e/pcbi.1012271.g002.jpg
https://cdn.ncbi.nlm.nih.gov/pmc/blobs/abfa/11288469/c3634b9b29ec/pcbi.1012271.g003.jpg
https://cdn.ncbi.nlm.nih.gov/pmc/blobs/abfa/11288469/327dce1a5aaf/pcbi.1012271.g004.jpg
https://cdn.ncbi.nlm.nih.gov/pmc/blobs/abfa/11288469/ddc3d3dd362a/pcbi.1012271.g001.jpg
https://cdn.ncbi.nlm.nih.gov/pmc/blobs/abfa/11288469/0ac3c89a165e/pcbi.1012271.g002.jpg
https://cdn.ncbi.nlm.nih.gov/pmc/blobs/abfa/11288469/c3634b9b29ec/pcbi.1012271.g003.jpg
https://cdn.ncbi.nlm.nih.gov/pmc/blobs/abfa/11288469/327dce1a5aaf/pcbi.1012271.g004.jpg

相似文献

1
Using deep learning to decipher the impact of telomerase promoter mutations on the dynamic metastatic morpholome.利用深度学习破解端粒酶启动子突变对动态转移性形态的影响。
PLoS Comput Biol. 2024 Jul 30;20(7):e1012271. doi: 10.1371/journal.pcbi.1012271. eCollection 2024 Jul.
2
Interplay between TERT promoter mutations and methylation culminates in chromatin accessibility and TERT expression.端粒酶逆转录酶启动子突变与甲基化相互作用最终导致染色质可及性和端粒酶逆转录酶表达。
PLoS One. 2020 Apr 8;15(4):e0231418. doi: 10.1371/journal.pone.0231418. eCollection 2020.
3
TERT promoter mutations are associated with poor prognosis in cutaneous squamous cell carcinoma.TERT 启动子突变与皮肤鳞状细胞癌的不良预后相关。
J Am Acad Dermatol. 2019 Mar;80(3):660-669.e6. doi: 10.1016/j.jaad.2018.08.032. Epub 2018 Aug 28.
4
TERT Promoter Mutational Status in the Management of Cutaneous Melanoma: Comparison with Sentinel Lymph Node Biopsy.TERT 启动子突变状态在皮肤黑色素瘤管理中的作用:与前哨淋巴结活检的比较。
Dermatology. 2022;238(3):507-516. doi: 10.1159/000518219. Epub 2021 Sep 21.
5
Acquired TERT promoter mutations stimulate TERT transcription in mantle cell lymphoma.获得性 TERT 启动子突变刺激套细胞淋巴瘤中的 TERT 转录。
Am J Hematol. 2016 May;91(5):481-5. doi: 10.1002/ajh.24324. Epub 2016 Apr 4.
6
Telomerase reverse transcriptase promoter mutations and solar elastosis in cutaneous melanoma.端粒酶逆转录酶启动子突变与皮肤黑色素瘤中的日光性弹力组织变性
Melanoma Res. 2018 Oct;28(5):398-409. doi: 10.1097/CMR.0000000000000446.
7
Heterogeneity of telomerase reverse transcriptase mutation and expression, telomerase activity and telomere length across human cancer cell lines cultured in vitro.人癌细胞系体外培养中端粒酶逆转录酶突变和表达、端粒酶活性和端粒长度的异质性。
Exp Cell Res. 2020 Nov 1;396(1):112298. doi: 10.1016/j.yexcr.2020.112298. Epub 2020 Sep 21.
8
Distinct TERT promoter C228T and C250T mutations in a patient with an oligodendroglioma: A case report.患者患有少突胶质细胞瘤,存在 TERT 启动子 C228T 和 C250T 突变:病例报告。
Neuropathology. 2021 Jun;41(3):236-242. doi: 10.1111/neup.12727. Epub 2021 Apr 26.
9
TERT promoter mutation in adult granulosa cell tumor of the ovary.卵巢成人颗粒细胞瘤中的 TERT 启动子突变。
Mod Pathol. 2018 Jul;31(7):1107-1115. doi: 10.1038/s41379-018-0007-9. Epub 2018 Feb 15.
10
TERT promoter mutation in sebaceous neoplasms.TERT 启动子突变与皮脂肿瘤。
Virchows Arch. 2021 Sep;479(3):551-558. doi: 10.1007/s00428-021-03083-9. Epub 2021 Mar 25.

本文引用的文献

1
ETV4 is a mechanical transducer linking cell crowding dynamics to lineage specification.ETV4 是一种机械换能器,将细胞拥挤动力学与谱系特化联系起来。
Nat Cell Biol. 2024 Jun;26(6):903-916. doi: 10.1038/s41556-024-01415-w. Epub 2024 May 3.
2
COSMOS: a platform for real-time morphology-based, label-free cell sorting using deep learning.COSMOS:一个基于深度学习的实时形态学、无标记细胞分选平台。
Commun Biol. 2023 Sep 22;6(1):971. doi: 10.1038/s42003-023-05325-9.
3
C250T mutation: A potential biomarker of poor prognosis in metastatic melanoma.
C250T突变:转移性黑色素瘤预后不良的潜在生物标志物。
Heliyon. 2023 Aug 6;9(8):e18953. doi: 10.1016/j.heliyon.2023.e18953. eCollection 2023 Aug.
4
Quantitative cell imaging approaches to metastatic state profiling.用于转移状态分析的定量细胞成像方法。
Front Cell Dev Biol. 2022 Oct 25;10:1048630. doi: 10.3389/fcell.2022.1048630. eCollection 2022.
5
Cellpose 2.0: how to train your own model.Cellpose 2.0:如何训练自己的模型。
Nat Methods. 2022 Dec;19(12):1634-1641. doi: 10.1038/s41592-022-01663-4. Epub 2022 Nov 7.
6
TERT Promoter Mutations and Telomerase in Melanoma.黑色素瘤中的端粒酶逆转录酶(TERT)启动子突变与端粒酶
J Oncol. 2022 Jul 19;2022:6300329. doi: 10.1155/2022/6300329. eCollection 2022.
7
Telomerase in Cancer: Function, Regulation, and Clinical Translation.癌症中的端粒酶:功能、调控及临床转化
Cancers (Basel). 2022 Feb 5;14(3):808. doi: 10.3390/cancers14030808.
8
High-speed fluorescence image-enabled cell sorting.高速荧光图像引导的细胞分选。
Science. 2022 Jan 21;375(6578):315-320. doi: 10.1126/science.abj3013. Epub 2022 Jan 20.
9
CellProfiler 4: improvements in speed, utility and usability.CellProfiler 4:在速度、实用性和易用性方面的改进。
BMC Bioinformatics. 2021 Sep 10;22(1):433. doi: 10.1186/s12859-021-04344-9.
10
Deepometry, a framework for applying supervised and weakly supervised deep learning to imaging cytometry.深度计量学,一种将监督学习和弱监督学习应用于成像细胞术的框架。
Nat Protoc. 2021 Jul;16(7):3572-3595. doi: 10.1038/s41596-021-00549-7. Epub 2021 Jun 18.