Suppr超能文献

年龄相关的波瓦桑病毒致死性与胶质细胞激活和在小鼠模型中的不同神经炎症细胞因子反应有关。

Age-dependent Powassan virus lethality is linked to glial cell activation and divergent neuroinflammatory cytokine responses in a murine model.

机构信息

Department of Microbiology and Immunology, Center for Infectious Disease, Stony Brook, New York, USA.

Department of Pathology, Renaissance School of Medicine, Stony Brook University, Stony Brook, New York, USA.

出版信息

J Virol. 2024 Aug 20;98(8):e0056024. doi: 10.1128/jvi.00560-24. Epub 2024 Aug 1.

Abstract

UNLABELLED

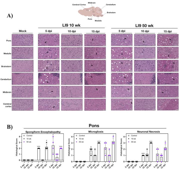
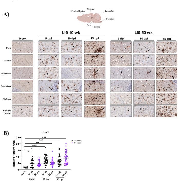
Powassan virus (POWV) is an emergent tick-borne flavivirus that causes fatal encephalitis in the elderly and long-term neurologic sequelae in survivors. How age contributes to severe POWV encephalitis remains an enigma, and no animal models have assessed age-dependent POWV neuropathology. Inoculating C57BL/6 mice with a POWV strain (LI9) currently circulating in ticks resulted in age-dependent POWV lethality 10-20 dpi. POWV infection of 50-week-old mice was 82% fatal with lethality sequentially reduced by age to 7.1% in 10-week-old mice. POWV LI9 was neuroinvasive in mice of all ages, causing acute spongiform CNS pathology and reactive gliosis 5-15 dpi that persisted in survivors 30 dpi. High CNS viral loads were found in all mice 10 dpi. However, by 15 dpi, viral loads decreased by 2-4 logs in 10- to 40-week-old mice, while remaining at high levels in 50-week-old mice. Age-dependent differences in CNS viral loads 15 dpi occurred concomitantly with striking changes in CNS cytokine responses. In the CNS of 50-week-old mice, POWV induced Th1-type cytokines (IFNγ, IL-2, IL-12, IL-4, TNFα, IL-6), suggesting a neurodegenerative pro-inflammatory M1 microglial program. By contrast, in 10-week-old mice, POWV-induced Th2-type cytokines (IL-10, TGFβ, IL-4) were consistent with a neuroprotective M2 microglial phenotype. These findings correlate age-dependent CNS cytokine responses and viral loads with POWV lethality and suggest potential neuroinflammatory therapeutic targets. Our results establish the age-dependent lethality of POWV in a murine model that mirrors human POWV severity and long-term CNS pathology in the elderly.

IMPORTANCE

Powassan virus is an emerging tick-borne flavivirus causing lethal encephalitis in aged individuals. We reveal an age-dependent POWV murine model that mirrors human POWV encephalitis and long-term CNS damage in the elderly. We found that POWV is neuroinvasive and directs reactive gliosis in all age mice, but at acute stages selectively induces pro-inflammatory Th1 cytokine responses in 50-week-old mice and neuroprotective Th2 cytokine responses in 10-week-old mice. Our findings associate CNS viral loads and divergent cytokine responses with age-dependent POWV lethality and survival outcomes. Responses of young mice suggest potential therapeutic targets and approaches for preventing severe POWV encephalitis that may be broadly applicable to other neurodegenerative diseases. Our age-dependent murine POWV model permits analysis of vaccines that prevent POWV lethality, and therapeutics that resolve severe POWV encephalitis.

摘要

未加标签

波瓦桑病毒(POWV)是一种新兴的蜱传黄病毒,可导致老年人致命性脑炎和幸存者长期神经后遗症。年龄如何导致严重的波瓦桑病毒脑炎仍然是一个谜,并且没有动物模型评估年龄依赖性波瓦桑病毒神经病理学。用目前在蜱中循环的波瓦桑病毒(LI9)株感染 C57BL/6 小鼠,导致 10-20dpi 时依赖年龄的波瓦桑病毒致死率。50 周龄小鼠的波瓦桑病毒感染致死率为 82%,随着年龄的增加,10 周龄小鼠的致死率依次降低至 7.1%。LI9 波瓦桑病毒在所有年龄段的小鼠中均具有神经侵袭性,导致急性海绵状中枢神经系统病理学和反应性神经胶质增生,在 30dpi 的幸存者中持续存在。在所有小鼠中,10dpi 时 CNS 病毒载量很高。然而,到 15dpi 时,10 至 40 周龄小鼠的病毒载量减少了 2-4 个对数,但 50 周龄小鼠的病毒载量仍保持在高水平。15dpi 时 CNS 病毒载量的年龄依赖性差异与中枢神经系统细胞因子反应的显著变化同时发生。在 50 周龄小鼠的中枢神经系统中,波瓦桑病毒诱导 Th1 型细胞因子(IFNγ、IL-2、IL-12、IL-4、TNFα、IL-6),表明存在神经退行性炎症 M1 小胶质细胞程序。相比之下,在 10 周龄小鼠中,波瓦桑病毒诱导的 Th2 型细胞因子(IL-10、TGFβ、IL-4)与神经保护 M2 小胶质细胞表型一致。这些发现将年龄依赖性中枢神经系统细胞因子反应和病毒载量与波瓦桑病毒致死率和存活结果相关联,并提示潜在的神经炎症治疗靶点。我们的研究结果建立了依赖年龄的 POWV 在一种模拟人类 POWV 严重程度和老年人长期中枢神经系统病理学的小鼠模型中的致死性。

https://cdn.ncbi.nlm.nih.gov/pmc/blobs/f05b/11334436/8ddc41c0d59f/jvi.00560-24.f001.jpg

文献检索

告别复杂PubMed语法,用中文像聊天一样搜索,搜遍4000万医学文献。AI智能推荐,让科研检索更轻松。

立即免费搜索

文件翻译

保留排版,准确专业,支持PDF/Word/PPT等文件格式,支持 12+语言互译。

免费翻译文档

深度研究

AI帮你快速写综述,25分钟生成高质量综述,智能提取关键信息,辅助科研写作。

立即免费体验