Suppr超能文献

硬壳贻贝 Gould 中 HECT E3 泛素连接酶基因家族的全基因组鉴定、特征分析和转录谱

Genome-Wide Identification, Characterization, and Transcriptional Profile of the HECT E3 Ubiquitin Ligase Gene Family in the Hard-Shelled Mussel Gould.

机构信息

National Engineering Research Center for Marine Aquaculture, Zhejiang Ocean University, Zhoushan 316022, China.

Marine Science and Technology College, Zhejiang Ocean University, Zhoushan 316022, China.

出版信息

Genes (Basel). 2024 Aug 16;15(8):1085. doi: 10.3390/genes15081085.

Abstract

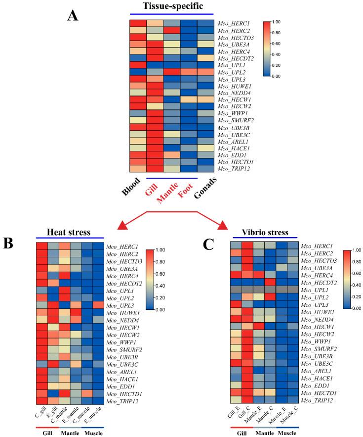
The homologous E6-AP carboxy-terminal structural domain (HECT) contained in E3 ubiquitin ligases (E3s) is a key factor in protein degradation and maintenance of cellular homeostasis in animals. However, the functional roles and evolutionary aspects of the HECT gene family in bivalve mussels remain unclear and warrant further investigation. In this study, we identified 22 HECT genes within the genome of Gould, all containing a conserved HECT structural domain derived from dispersed repeats, distributed unevenly across 11 chromosomes. Phylogenetic analysis classified HECT genes into six major classes, with amino acid sequences within the same evolutionary clade displaying similar conserved motifs. Homology analysis with HECT genes of four bivalve species revealed that and possessed the largest number of homologous gene pairs, showing a significant correlation between the two in the evolution of the HECT gene family. Homology analysis with HECT genes of four bivalve species revealed that and possessed the largest number of homologous gene pairs, showing a significant correlation between the two in the evolution of the HECT gene family. exhibited pronounced and specific expression in gills and blood tissues. Notably, gene expression was significantly upregulated after 12 h of acute heat stress (33 °C) and 24 h of injection (0.4 OD). Gene ontology analysis of the HECT genes in revealed that it is primarily enriched in protein modification and degradation functions. This suggests that HECT genes may play a key role in protein degradation and immunomodulation in . These findings offer valuable insights for the breeding of stress-tolerant traits in . In summary, our data shed light on the potential functions of HECT E3 ligases in response to heat stress and infection, providing practical guidance for enhancing resilience through breeding in .

摘要

在动物中,E3 泛素连接酶(E3s)中的同源 E6-AP 羧基末端结构域(HECT)是蛋白质降解和维持细胞内稳态的关键因素。然而,双壳贝类贻贝类 HECT 基因家族的功能作用和进化方面尚不清楚,值得进一步研究。在本研究中,我们在 基因组中鉴定了 22 个 HECT 基因,它们都含有一个保守的 HECT 结构域,源自分散的重复序列,不均匀分布在 11 条染色体上。系统发育分析将 HECT 基因分为六大类,同一进化枝内的氨基酸序列显示出相似的保守基序。与四种双壳贝类的 HECT 基因的同源性分析表明, 和 拥有最多的同源基因对,在 HECT 基因家族的进化中,两者之间存在显著的相关性。与四种双壳贝类的 HECT 基因的同源性分析表明, 和 拥有最多的同源基因对,在 HECT 基因家族的进化中,两者之间存在显著的相关性。 在鳃和血液组织中表现出明显和特异的表达。值得注意的是, 基因在急性热应激(33°C)后 12 小时和 24 小时的 注射(0.4 OD)后显著上调。 的 HECT 基因的基因本体分析表明,它主要富集在蛋白质修饰和降解功能上。这表明 HECT 基因可能在蛋白质降解和 中的免疫调节中发挥关键作用。这些发现为 中应激耐受性状的选育提供了有价值的见解。总之,我们的数据揭示了 HECT E3 连接酶在应对热应激和 感染中的潜在功能,为通过选育增强弹性提供了实际指导。

https://cdn.ncbi.nlm.nih.gov/pmc/blobs/b36d/11353290/e168f8a1e52a/genes-15-01085-g001.jpg

文献检索

告别复杂PubMed语法,用中文像聊天一样搜索,搜遍4000万医学文献。AI智能推荐,让科研检索更轻松。

立即免费搜索

文件翻译

保留排版,准确专业,支持PDF/Word/PPT等文件格式,支持 12+语言互译。

免费翻译文档

深度研究

AI帮你快速写综述,25分钟生成高质量综述,智能提取关键信息,辅助科研写作。

立即免费体验