• 文献检索
  • 文档翻译
  • 深度研究
  • 学术资讯
  • Suppr Zotero 插件Zotero 插件
  • 邀请有礼
  • 套餐&价格
  • 历史记录
应用&插件
Suppr Zotero 插件Zotero 插件浏览器插件Mac 客户端Windows 客户端微信小程序
定价
高级版会员购买积分包购买API积分包
服务
文献检索文档翻译深度研究API 文档MCP 服务
关于我们
关于 Suppr公司介绍联系我们用户协议隐私条款
关注我们

Suppr 超能文献

核心技术专利:CN118964589B侵权必究
粤ICP备2023148730 号-1Suppr @ 2026

文献检索

告别复杂PubMed语法,用中文像聊天一样搜索,搜遍4000万医学文献。AI智能推荐,让科研检索更轻松。

立即免费搜索

文件翻译

保留排版,准确专业,支持PDF/Word/PPT等文件格式,支持 12+语言互译。

免费翻译文档

深度研究

AI帮你快速写综述,25分钟生成高质量综述,智能提取关键信息,辅助科研写作。

立即免费体验

利用光对驱动蛋白驱动的微管聚集进行局部控制。

Localized Control of the Swarming of Kinesin-Driven Microtubules Using Light.

作者信息

Akter Mousumi, Kabir Arif Md Rashedul, Keya Jakia Jannat, Sada Kazuki, Asanuma Hiroyuki, Kakugo Akira

机构信息

Department of Mechanical Engineering, University of Michigan, Ann Arbor, 48108, Michigan United States.

Faculty of Science, Hokkaido University, Sapporo, 060-0810, Japan.

出版信息

ACS Omega. 2024 Aug 23;9(36):37748-37753. doi: 10.1021/acsomega.4c03216. eCollection 2024 Sep 10.

DOI:10.1021/acsomega.4c03216
PMID:39281908
原文链接:https://pmc.ncbi.nlm.nih.gov/articles/PMC11391547/
Abstract

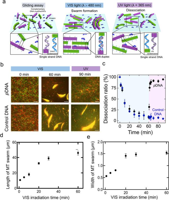
The swarming of self-propelled cytoskeletal filaments has emerged as a new aspect in the field of molecular machines or robotics, as it has overcome one of the major challenges of controlling the mutual interaction of a large number of individuals at a time. Recently, we reported on the photoregulated swarming of kinesin-driven cytoskeletal microtubule filaments in which visible (VIS) and ultraviolet (UV) light triggered the association and dissociation of the swarm, respectively. However, systematic control of this potential system has yet to be achieved to optimize swarming for further applications in molecular machines or robotics. Here, we demonstrate the precise and localized control of a biomolecular motor-based swarm system by varying different parameters related to photoirradiation. We control the reversibility of the swarming by changing the wavelength or intensity of light and the number of azobenzenes in DNA. In addition, we regulate the swarming in local regions by introducing different-sized or shaped patterns in the UV light system. Such a detailed study of the precise control of swarming would provide new perspectives for developing a molecular swarm system for further applications in engineering systems.

摘要

自驱动细胞骨架细丝的群体行为已成为分子机器或机器人领域的一个新方向,因为它克服了一次控制大量个体之间相互作用的一个主要挑战。最近,我们报道了驱动蛋白驱动的细胞骨架微管细丝的光调控群体行为,其中可见光(VIS)和紫外光(UV)分别触发了群体的聚集和解离。然而,为了在分子机器或机器人领域进一步应用而优化群体行为,对这个潜在系统的系统控制尚未实现。在这里,我们通过改变与光照射相关的不同参数,展示了对基于生物分子马达的群体系统的精确和局部控制。我们通过改变光的波长或强度以及DNA中偶氮苯的数量来控制群体行为的可逆性。此外,我们通过在紫外光系统中引入不同尺寸或形状的图案来调节局部区域的群体行为。对群体行为精确控制的如此详细的研究将为开发用于工程系统进一步应用的分子群体系统提供新的视角。

https://cdn.ncbi.nlm.nih.gov/pmc/blobs/cf95/11391547/3bc80c4d37f4/ao4c03216_0004.jpg
https://cdn.ncbi.nlm.nih.gov/pmc/blobs/cf95/11391547/53c488644dec/ao4c03216_0001.jpg
https://cdn.ncbi.nlm.nih.gov/pmc/blobs/cf95/11391547/f7a4894837b3/ao4c03216_0002.jpg
https://cdn.ncbi.nlm.nih.gov/pmc/blobs/cf95/11391547/31e93237d464/ao4c03216_0003.jpg
https://cdn.ncbi.nlm.nih.gov/pmc/blobs/cf95/11391547/3bc80c4d37f4/ao4c03216_0004.jpg
https://cdn.ncbi.nlm.nih.gov/pmc/blobs/cf95/11391547/53c488644dec/ao4c03216_0001.jpg
https://cdn.ncbi.nlm.nih.gov/pmc/blobs/cf95/11391547/f7a4894837b3/ao4c03216_0002.jpg
https://cdn.ncbi.nlm.nih.gov/pmc/blobs/cf95/11391547/31e93237d464/ao4c03216_0003.jpg
https://cdn.ncbi.nlm.nih.gov/pmc/blobs/cf95/11391547/3bc80c4d37f4/ao4c03216_0004.jpg

相似文献

1
Localized Control of the Swarming of Kinesin-Driven Microtubules Using Light.利用光对驱动蛋白驱动的微管聚集进行局部控制。
ACS Omega. 2024 Aug 23;9(36):37748-37753. doi: 10.1021/acsomega.4c03216. eCollection 2024 Sep 10.
2
Control of swarming of molecular robots.分子机器人的集群控制。
Sci Rep. 2018 Aug 6;8(1):11756. doi: 10.1038/s41598-018-30187-1.
3
Construction of Molecular Robots from Microtubules for Programmable Swarming.基于微管构建分子机器人用于可编程群体运动
Methods Mol Biol. 2022;2430:219-230. doi: 10.1007/978-1-0716-1983-4_14.
4
DNA-assisted swarm control in a biomolecular motor system.生物分子马达系统中的DNA辅助群体控制
Nat Commun. 2018 Jan 31;9(1):453. doi: 10.1038/s41467-017-02778-5.
5
Molecular swarm robots: recent progress and future challenges.分子群机器人:近期进展与未来挑战。
Sci Technol Adv Mater. 2020 Jun 16;21(1):323-332. doi: 10.1080/14686996.2020.1761761.
6
Depletion force induced collective motion of microtubules driven by kinesin.驱动蛋白驱动的微管耗尽力诱导集体运动。
Nanoscale. 2015 Nov 21;7(43):18054-61. doi: 10.1039/c5nr02213d.
7
Controlling the Rigidity of Kinesin-Propelled Microtubules in an Gliding Assay Using the Deep-Sea Osmolyte Trimethylamine -Oxide.在使用深海渗透剂三甲胺氧化物的滑行试验中控制驱动蛋白推进的微管的刚性。
ACS Omega. 2022 Jan 24;7(4):3796-3803. doi: 10.1021/acsomega.1c06699. eCollection 2022 Feb 1.
8
Reversibly Bound Kinesin-1 Motor Proteins Propelling Microtubules Demonstrate Dynamic Recruitment of Active Building Blocks.可逆结合的驱动蛋白-1 马达蛋白推动微管,表现出活性构建块的动态募集。
Nano Lett. 2018 Feb 14;18(2):1530-1534. doi: 10.1021/acs.nanolett.7b05361. Epub 2018 Jan 24.
9
Microtubule Detachment in Gliding Motility Assays Limits the Performance of Kinesin-Driven Molecular Shuttles.滑动运动分析中的微管脱离限制了驱动蛋白驱动的分子穿梭器的性能。
Langmuir. 2020 Jul 14;36(27):7901-7907. doi: 10.1021/acs.langmuir.0c01002. Epub 2020 Jul 2.
10
Cooperative cargo transportation by a swarm of molecular machines.群体分子机器协同货物运输。
Sci Robot. 2022 Apr 20;7(65):eabm0677. doi: 10.1126/scirobotics.abm0677.

引用本文的文献

1
Nonequilibrium Self-Assembly of Microtubules Through Stepwise Sequential Interactions of DNA.通过DNA的逐步顺序相互作用实现微管的非平衡自组装。
Small. 2025 Jul;21(26):e2408364. doi: 10.1002/smll.202408364. Epub 2024 Dec 23.

本文引用的文献

1
Autonomous assembly and disassembly of gliding molecular robots regulated by a DNA-based molecular controller.基于 DNA 的分子控制器调控的滑行分子机器人的自主组装和拆卸。
Sci Adv. 2024 May 31;10(22):eadn4490. doi: 10.1126/sciadv.adn4490.
2
Functionalization of Tubulin: Approaches to Modify Tubulin with Biotin and DNA.微管蛋白的功能化:用生物素和 DNA 修饰微管蛋白的方法。
Methods Mol Biol. 2022;2430:47-59. doi: 10.1007/978-1-0716-1983-4_3.
3
Purification of Tubulin from Porcine Brain and its Fluorescence Dye Modification.从猪脑中纯化微管蛋白及其荧光染料修饰。
Methods Mol Biol. 2022;2430:3-16. doi: 10.1007/978-1-0716-1983-4_1.
4
Cooperative cargo transportation by a swarm of molecular machines.群体分子机器协同货物运输。
Sci Robot. 2022 Apr 20;7(65):eabm0677. doi: 10.1126/scirobotics.abm0677.
5
Orthogonal Control of DNA Nanoswitches with Mixed Physical and Biochemical Cues.正交控制 DNA 纳米开关的混合物理和生化线索。
Biochemistry. 2021 Feb 2;60(4):250-253. doi: 10.1021/acs.biochem.0c00952. Epub 2021 Jan 19.
6
Photo-regulated trajectories of gliding microtubules conjugated with DNA.光控的与 DNA 连接的滑行微管轨迹。
Chem Commun (Camb). 2020 Jul 17;56(57):7953-7956. doi: 10.1039/d0cc03124k.
7
Neutrophil Swarming in Damaged Tissue Is Orchestrated by Connexins and Cooperative Calcium Alarm Signals.中性粒细胞在受损组织中的聚集由连接蛋白和协同的钙警报信号协调。
Curr Biol. 2020 Jul 20;30(14):2761-2776.e7. doi: 10.1016/j.cub.2020.05.030. Epub 2020 Jun 4.
8
Survival chances of a prey swarm: how the cooperative interaction range affects the outcome.猎物群的生存机会:合作互动范围如何影响结果。
Sci Rep. 2020 May 20;10(1):8362. doi: 10.1038/s41598-020-64084-3.
9
Orthogonal regulation of DNA nanostructure self-assembly and disassembly using antibodies.利用抗体实现 DNA 纳米结构的自组装和拆卸的正交调控。
Nat Commun. 2019 Dec 3;10(1):5509. doi: 10.1038/s41467-019-13104-6.
10
Light-activated inorganic CsPbBrI perovskite for room-temperature self-powered chemical sensing.用于室温自供电化学传感的光激活无机 CsPbBrI 钙钛矿
Phys Chem Chem Phys. 2019 Nov 7;21(43):24187-24193. doi: 10.1039/c9cp03059j.