Suppr超能文献

探索泰国职前教师学生多元文化能力的组成部分:一种运用验证性因素分析的方法。

Exploring the Components of Multicultural Competence among Pre-Service Teacher Students in Thailand: An Approach Utilizing Confirmatory Factor Analysis.

作者信息

Choompunuch Bovornpot, Kamdee Khanika, Taksino Prakittiya

机构信息

Faculty of Education, Khon Kaen University, Khon Kaen 40002, Thailand.

Faculty of Humanities and Social Sciences, Khon Kaen University, Khon Kaen 40002, Thailand.

出版信息

Eur J Investig Health Psychol Educ. 2024 Aug 29;14(9):2476-2490. doi: 10.3390/ejihpe14090164.

Abstract

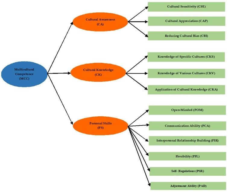
The aim of this study is to examine the components of multicultural competence among pre-service teacher students in Thailand and to develop and assess the reliability of a model of multicultural competence for pre-service teacher students in Thailand. Multistage stratified random sampling was utilized to recruit 600 pre-service teacher students from undergraduate education programs at the Faculty of Education in Thailand. Data were collected through self-report questionnaires. The data analysis employed descriptive statistics and second-order confirmatory factor analysis (CFA). The findings indicate that multicultural competence among pre-service teacher students comprises three components: cultural awareness, cultural knowledge, and personal skills. Furthermore, this study identified that the model of multicultural competence among pre-service teacher students demonstrated good fit indices for the modified model (χ = 30.902, df = 21, -value = 0.0753, χ/df = 1.472; root mean square error of approximation (RMSEA) = 0.028; standardized root means square residual (SRMR) = 0.013; Tucker-Lewis index (TLI) = 0.996; comparative fit index (CFI) = 0.999). Based on these findings, effective teaching in diverse environments necessitates a thorough understanding of multicultural competence.

摘要

本研究旨在考察泰国职前教师学生多元文化能力的构成要素,并开发和评估泰国职前教师学生多元文化能力模型的可靠性。采用多阶段分层随机抽样方法,从泰国教育学院本科教育项目中招募了600名职前教师学生。通过自填问卷收集数据。数据分析采用描述性统计和二阶验证性因子分析(CFA)。研究结果表明,职前教师学生的多元文化能力包括三个组成部分:文化意识、文化知识和个人技能。此外,本研究还发现,职前教师学生的多元文化能力模型对修正模型显示出良好的拟合指数(χ = 30.902,df = 21,p值 = 0.0753,χ/df = 1.472;近似均方根误差(RMSEA) = 0.028;标准化均方根残差(SRMR) = 0.013;塔克-刘易斯指数(TLI) = 0.996;比较拟合指数(CFI) = 0.999)。基于这些发现,在多元环境中进行有效教学需要对多元文化能力有透彻的理解。

https://cdn.ncbi.nlm.nih.gov/pmc/blobs/86ee/11430941/ffd8bd0c9937/ejihpe-14-00164-g001.jpg

文献AI研究员

20分钟写一篇综述,助力文献阅读效率提升50倍。

立即体验

用中文搜PubMed

大模型驱动的PubMed中文搜索引擎

马上搜索

文档翻译

学术文献翻译模型,支持多种主流文档格式。

立即体验