Suppr超能文献

探索代谢组学和脂质组学分析有助于了解姜黄素如何提高热带地区 16°C 贮存山羊精液的质量。

Exploratory Metabolomics and Lipidomics Profiling Contributes to Understanding How Curcumin Improves Quality of Goat Semen Stored at 16 °C in Tropical Areas.

机构信息

Tropical Crops Genetic Resources Institute, Chinese Academy of Tropical Agricultural Sciences, Haikou 571100, China.

School of Tropical Agriculture and Forestry, Hainan University, Haikou 570228, China.

出版信息

Int J Mol Sci. 2024 Sep 23;25(18):10200. doi: 10.3390/ijms251810200.

Abstract

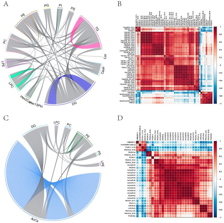
Reactive oxygen species (ROS) exert a vital role in sperm quality during semen preservation, where excessive ROS leads to oxidative damage and undermines sperm integrity. Curcumin, a botanical extract, is capable of neutralizing ROS and enhancing the activity of antioxidant enzymes. This study was aimed at evaluating the effects of curcumin on sperm viability, acrosome integrity, and antioxidant levels, as well as metabolomic and lipidomic profiles. The results demonstrated that curcumin at 25 µmol/L significantly enhanced sperm motility, plasma membrane, and acrosome integrity, elevated the levels of antioxidant enzymes (T-AOC, CAT, SOD), and decreased ROS production ( < 0.05). Metabolomic analysis identified 93 distinct metabolites that showed significant differences between the control and curcumin-treated groups. KEGG pathways emphasized the participation of these metabolites in key metabolic processes such as the citric acid cycle, cholesterol metabolism, and fatty acid metabolism. Curcumin treatment brought about notable variations in lipid profiles, including increased levels of phosphatidylcholine, acylcarnitine, and triglyceride over the storage time, suggesting enhanced lipid anabolic activity. Overall, the supplementation of curcumin at 25 µmol/L effectively mitigates oxidative stress and prolongs the viability of semen storage at 16 °C by modulating specific metabolic and lipid profiles.

摘要

活性氧(ROS)在精液保存过程中对精子质量起着至关重要的作用,过多的 ROS 会导致氧化损伤,破坏精子的完整性。姜黄素是一种植物提取物,能够中和 ROS 并增强抗氧化酶的活性。本研究旨在评估姜黄素对精子活力、顶体完整性和抗氧化水平以及代谢组学和脂质组学谱的影响。结果表明,25µmol/L 的姜黄素显著提高了精子的运动能力、质膜和顶体的完整性,提高了抗氧化酶(总抗氧化能力、CAT、SOD)的水平,并降低了 ROS 的产生(<0.05)。代谢组学分析鉴定出 93 种不同的代谢物,它们在对照组和姜黄素处理组之间存在显著差异。KEGG 途径强调了这些代谢物参与柠檬酸循环、胆固醇代谢和脂肪酸代谢等关键代谢过程。姜黄素处理后,脂质谱发生了显著变化,包括储存时间内磷脂酰胆碱、酰基辅酶 A 和甘油三酯水平的增加,表明脂质合成活性增强。总之,在 16°C 下储存精液时,25µmol/L 的姜黄素补充剂通过调节特定的代谢和脂质谱,有效地减轻了氧化应激并延长了精液的活力。

https://cdn.ncbi.nlm.nih.gov/pmc/blobs/79a9/11432619/a6d5d44f13d4/ijms-25-10200-g001.jpg

文献检索

告别复杂PubMed语法,用中文像聊天一样搜索,搜遍4000万医学文献。AI智能推荐,让科研检索更轻松。

立即免费搜索

文件翻译

保留排版,准确专业,支持PDF/Word/PPT等文件格式,支持 12+语言互译。

免费翻译文档

深度研究

AI帮你快速写综述,25分钟生成高质量综述,智能提取关键信息,辅助科研写作。

立即免费体验