Suppr超能文献

阿尔茨海默病和前驱期阿尔茨海默病的 EEG 生物标志物:频谱和连通性特征的综合分析。

EEG biomarkers in Alzheimer's and prodromal Alzheimer's: a comprehensive analysis of spectral and connectivity features.

机构信息

Centre for Brain Research, Indian Institute of Science, CV Raman Avenue, Bangalore, 560 012, India.

Manipal Academy of Higher Education, Manipal, 576104, India.

出版信息

Alzheimers Res Ther. 2024 Oct 24;16(1):236. doi: 10.1186/s13195-024-01582-w.

Abstract

BACKGROUND

Biomarkers of Alzheimer's disease (AD) and mild cognitive impairment (MCI, or prodromal AD) are highly significant for early diagnosis, clinical trials and treatment outcome evaluations. Electroencephalography (EEG), being noninvasive and easily accessible, has recently been the center of focus. However, a comprehensive understanding of EEG in dementia is still needed. A primary objective of this study is to investigate which of the many EEG characteristics could effectively differentiate between individuals with AD or prodromal AD and healthy individuals.

METHODS

We collected resting state EEG data from individuals with AD, prodromal AD, and normal cognition. Two distinct preprocessing pipelines were employed to study the reliability of the extracted measures across different datasets. We extracted 41 different EEG features. We have also developed a stand-alone software application package, Feature Analyzer, as a comprehensive toolbox for EEG analysis. This tool allows users to extract 41 EEG features spanning various domains, including complexity measures, wavelet features, spectral power ratios, and entropy measures. We performed statistical tests to investigate the differences in AD or prodromal AD from age-matched cognitively normal individuals based on the extracted EEG features, power spectral density (PSD), and EEG functional connectivity.

RESULTS

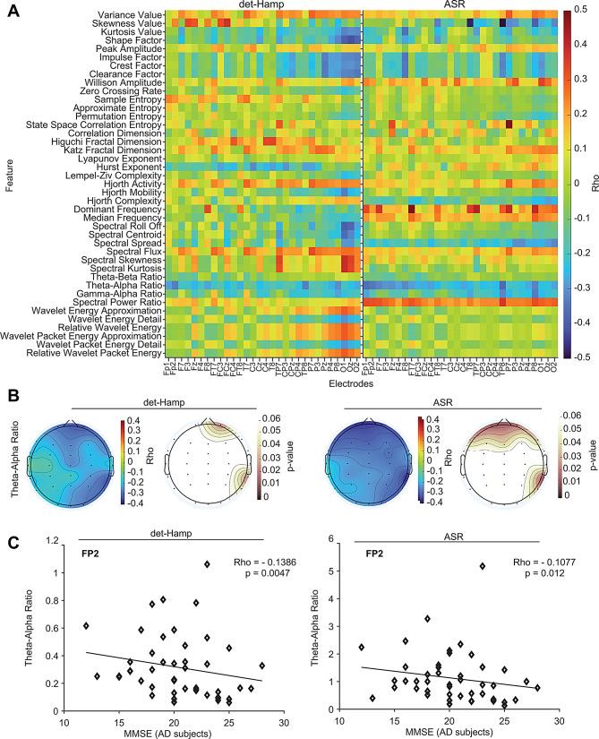
Spectral power ratio measures such as theta/alpha and theta/beta power ratios showed significant differences between cognitively normal and AD individuals. Theta power was higher in AD, suggesting a slowing of oscillations in AD; however, the functional connectivity of the theta band was decreased in AD individuals. In contrast, we observed increased gamma/alpha power ratio, gamma power, and gamma functional connectivity in prodromal AD. Entropy and complexity measures after correcting for multiple electrode comparisons did not show differences in AD or prodromal AD groups. We thus catalogued AD and prodromal AD-specific EEG features.

CONCLUSIONS

Our findings reveal that the changes in power and connectivity in certain frequency bands of EEG differ in prodromal AD and AD. The spectral power, power ratios, and the functional connectivity of theta and gamma could be biomarkers for diagnosis of AD and prodromal AD, measure the treatment outcome, and possibly a target for brain stimulation.

摘要

背景

阿尔茨海默病(AD)和轻度认知障碍(MCI,或 AD 前驱期)的生物标志物对于早期诊断、临床试验和治疗效果评估具有重要意义。脑电图(EEG)作为一种非侵入性且易于获取的方法,最近成为了研究的焦点。然而,对于痴呆症中的 EEG 仍需要更全面的理解。本研究的主要目的之一是研究 EEG 的众多特征中哪些可以有效地将 AD 或前驱期 AD 患者与健康个体区分开来。

方法

我们收集了 AD 患者、前驱期 AD 患者和认知正常个体的静息状态 EEG 数据。我们使用了两种不同的预处理管道来研究从不同数据集提取的测量结果的可靠性。我们提取了 41 种不同的 EEG 特征。我们还开发了一个独立的软件应用程序包 Feature Analyzer,作为一个全面的 EEG 分析工具包。该工具允许用户提取跨越多个领域的 41 种 EEG 特征,包括复杂度度量、小波特征、频谱功率比和熵度量。我们根据提取的 EEG 特征、功率谱密度(PSD)和 EEG 功能连接进行了统计检验,以研究 AD 或前驱期 AD 与年龄匹配的认知正常个体之间的差异。

结果

θ/α和θ/β等频谱功率比测量显示了认知正常个体和 AD 个体之间的显著差异。AD 个体的θ波功率较高,表明 AD 中振荡减慢;然而,AD 个体的θ波段功能连接减少。相反,我们观察到前驱期 AD 中γ/α波功率比、γ波功率和γ功能连接增加。在 AD 或前驱期 AD 组中,经过多个电极比较校正后,熵和复杂度测量没有差异。因此,我们列出了 AD 和前驱期 AD 特有的 EEG 特征。

结论

我们的发现表明,在前驱期 AD 和 AD 中,特定脑电频率带的功率和连接变化不同。θ和γ的频谱功率、功率比以及功能连接可能成为 AD 和前驱期 AD 诊断的生物标志物,可用于测量治疗效果,并可能成为脑刺激的靶点。

https://cdn.ncbi.nlm.nih.gov/pmc/blobs/098d/11515355/6ff1657542bc/13195_2024_1582_Fig1_HTML.jpg

文献检索

告别复杂PubMed语法,用中文像聊天一样搜索,搜遍4000万医学文献。AI智能推荐,让科研检索更轻松。

立即免费搜索

文件翻译

保留排版,准确专业,支持PDF/Word/PPT等文件格式,支持 12+语言互译。

免费翻译文档

深度研究

AI帮你快速写综述,25分钟生成高质量综述,智能提取关键信息,辅助科研写作。

立即免费体验