Suppr超能文献

极低频电磁场(ELF-EMF)增加线粒体电子传递链活性并改善小鼠的抑郁行为。

Extremely Low-Frequency Electromagnetic Field (ELF-EMF) Increases Mitochondrial Electron Transport Chain Activities and Ameliorates Depressive Behaviors in Mice.

机构信息

Division of Neurogenetics, Center for Neurological Diseases and Cancer, Nagoya University Graduate School of Medicine, Nagoya 466-8550, Japan.

Division of Material Science (Physics), Graduate School of Science, Nagoya University, Nagoya 464-8602, Japan.

出版信息

Int J Mol Sci. 2024 Oct 21;25(20):11315. doi: 10.3390/ijms252011315.

Abstract

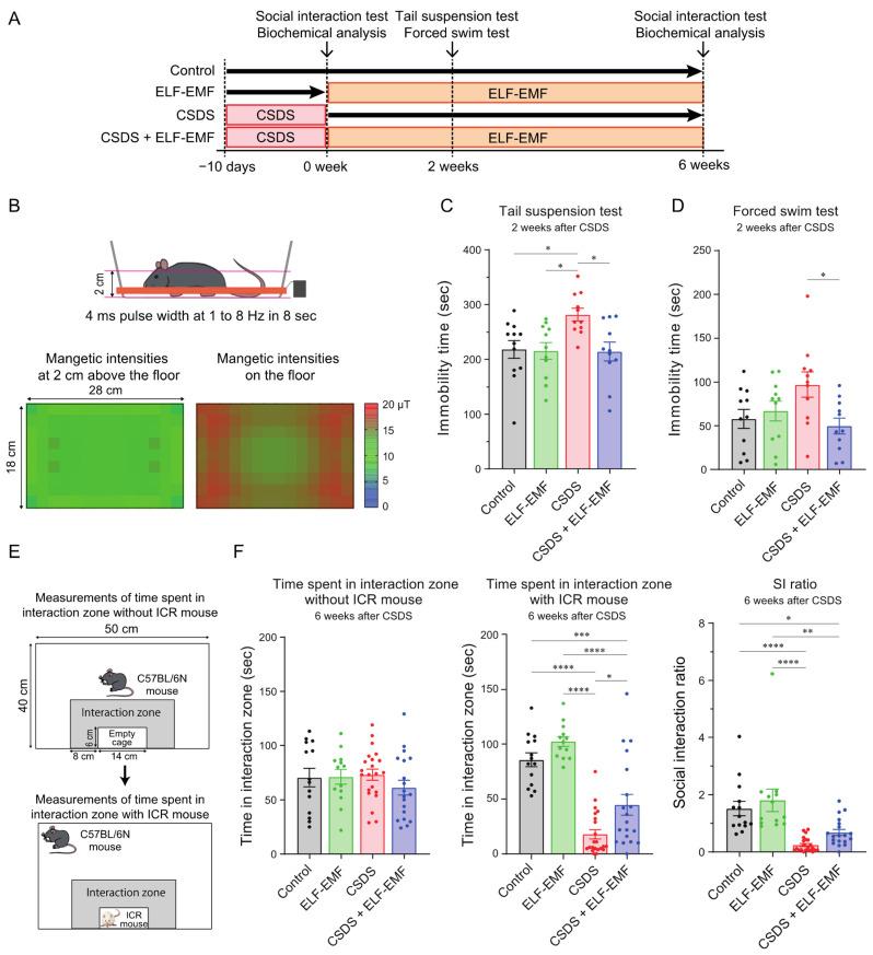
Compromised mitochondrial electron transport chain (ETC) activities are associated with depression in humans and rodents. However, the effects of the enhancement of mitochondrial ETC activities on depression remain elusive. We recently reported that an extremely low-frequency electromagnetic field (ELF-EMF) of as low as 10 μT induced hormetic activation of mitochondrial ETC complexes in human/mouse cultured cells and mouse livers. Chronic social defeat stress (CSDS) for 10 consecutive days caused behavioral defects mimicking depression in mice, and using an ELF-EMF for two to six weeks ameliorated them. CSDS variably decreased the mitochondrial ETC proteins in the prefrontal cortex (PFC) in 10 days, which were increased by an ELF-EMF in six weeks. CSDS had no effect on the mitochondrial oxygen consumption rate in the PFC in 10 days, but using an ELF-EMF for six weeks enhanced it. CSDS inactivated SOD2 by enhancing its acetylation and increased lipid peroxidation in the PFC. In contrast, the ELF-EMF activated the Sirt3-FoxO3a-SOD2 pathway and suppressed lipid peroxidation. Furthermore, CSDS increased markers for mitophagy, which was suppressed by the ELF-EMF in six weeks. The ELF-EMF exerted beneficial hormetic effects on mitochondrial energy production, mitochondrial antioxidation, and mitochondrial dynamics in a mouse model of depression. We envisage that an ELF-EMF is a promising therapeutic option for depression.

摘要

线粒体电子传递链(ETC)活性受损与人类和啮齿动物的抑郁症有关。然而,增强线粒体 ETC 活性对抑郁症的影响仍不清楚。我们最近报道,低至 10 μT 的极低频电磁场(ELF-EMF)在人/鼠培养细胞和鼠肝中诱导了线粒体 ETC 复合物的适应性激活。连续 10 天的慢性社交挫败应激(CSDS)导致小鼠出现类似抑郁症的行为缺陷,而使用 ELF-EMF 治疗 2 至 6 周可改善这些缺陷。CSDS 在 10 天内使前额叶皮层(PFC)中的线粒体 ETC 蛋白减少,而 ELF-EMF 在 6 周内增加了这些蛋白。CSDS 在 10 天内对 PFC 中的线粒体耗氧量没有影响,但使用 ELF-EMF 治疗 6 周可增强其耗氧量。CSDS 通过增强 SOD2 的乙酰化作用使其失活,并增加 PFC 中的脂质过氧化。相比之下,ELF-EMF 激活了 Sirt3-FoxO3a-SOD2 通路并抑制了脂质过氧化。此外,CSDS 增加了线粒体自噬的标志物,而 ELF-EMF 在 6 周内抑制了这些标志物。ELF-EMF 对抑郁症小鼠模型中线粒体能量产生、线粒体抗氧化和线粒体动态产生了有益的适应性效应。我们预计,ELF-EMF 是治疗抑郁症的一种有前途的选择。

https://cdn.ncbi.nlm.nih.gov/pmc/blobs/5491/11508854/d0fa21524b12/ijms-25-11315-g001.jpg

文献检索

告别复杂PubMed语法,用中文像聊天一样搜索,搜遍4000万医学文献。AI智能推荐,让科研检索更轻松。

立即免费搜索

文件翻译

保留排版,准确专业,支持PDF/Word/PPT等文件格式,支持 12+语言互译。

免费翻译文档

深度研究

AI帮你快速写综述,25分钟生成高质量综述,智能提取关键信息,辅助科研写作。

立即免费体验