• 文献检索
  • 文档翻译
  • 深度研究
  • 学术资讯
  • Suppr Zotero 插件Zotero 插件
  • 邀请有礼
  • 套餐&价格
  • 历史记录
应用&插件
Suppr Zotero 插件Zotero 插件浏览器插件Mac 客户端Windows 客户端微信小程序
定价
高级版会员购买积分包购买API积分包
服务
文献检索文档翻译深度研究API 文档MCP 服务
关于我们
关于 Suppr公司介绍联系我们用户协议隐私条款
关注我们

Suppr 超能文献

核心技术专利:CN118964589B侵权必究
粤ICP备2023148730 号-1Suppr @ 2026

文献检索

告别复杂PubMed语法,用中文像聊天一样搜索,搜遍4000万医学文献。AI智能推荐,让科研检索更轻松。

立即免费搜索

文件翻译

保留排版,准确专业,支持PDF/Word/PPT等文件格式,支持 12+语言互译。

免费翻译文档

深度研究

AI帮你快速写综述,25分钟生成高质量综述,智能提取关键信息,辅助科研写作。

立即免费体验

SLAP2 的过表达通过促进巨噬细胞 M1 型极化抑制三阴性乳腺癌的进展。

Overexpression of SLAP2 inhibits triple-negative breast cancer progression by promoting macrophage M1-type polarization.

机构信息

Department of Breast Cancer Center, Hubei Cancer Hospital, Tongji Medical College, Huazhong University of Science and Technology, National Key Clinical Specialty, Hubei Provincial Clinical Research Center for Breast Cancer, Wuhan Clinical Research Center for Breast Cancer, No.116 Zhuo Daoquan South Road, Wuhan, 430079, Hubei, China.

Department of Pathology, Tongji Medical College, Hubei Cancer Hospital, Huazhong University of Science and Technology, Wuhan, China.

出版信息

Sci Rep. 2024 Oct 29;14(1):26035. doi: 10.1038/s41598-024-75922-z.

DOI:10.1038/s41598-024-75922-z
PMID:39472679
原文链接:https://pmc.ncbi.nlm.nih.gov/articles/PMC11522683/
Abstract

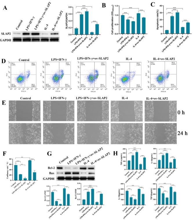
Breast cancer is the most common malignant tumor in women, and triple-negative breast cancer (TNBC) is a specific subtype of breast cancer characterized by high invasiveness, high metastatic potential, ease of recurrence, and poor prognosis. Src-like adaptor protein 2 (SLAP2), which can be involved in the regulation of multiple signaling pathways, may be a key target for TNBC. The aim of this study was to investigate the effect of overexpression of SLAP2 on TNBC and to explore the underlying mechanisms. First, we constructed and transfected SLAP2 overexpressing lentivirus based on MDA-MB-231 human TNBC cell line, screened for differential downstream target genes in combination with mRNA high-throughput sequencing (RNA-Seq), and predicted their functions and enriched pathways in conjunction with bioinformatics analysis. The effects of SLAP2 overexpression on macrophage polarization, as well as on tumor proliferation and apoptosis, were assessed by tail vein injection of a stable transfection line of 4T1 cells transfected with SLAP2 overexpressing lentivirus. The effect of SLAP2 on macrophage polarization was assessed by inducing M1/M2 polarization and transfecting SLAP2 overexpressing lentivirus. Meanwhile, a transwell co-culture system was constructed between differently treated macrophages and 4T1 cells to assess the effect of SLAP2 overexpression on the malignant behavior of the cells via macrophage polarization. Overexpression of SLAP2 revealed 179 genes up-regulated and 74 genes down-regulated by mRNA high-throughput sequencing, and the enriched functions and pathways of differential genes were mainly related to immunity response. In vivo experiments revealed that overexpression of SLAP2 inhibited the growth of tumor in nude mice, decreased the expression of ki67 in tumor tissues, and increased the rate of apoptosis in tumor tissues. Meanwhile, we found that overexpression of SLAP2 promoted macrophage polarization toward M1 type and inhibited M2 type polarization in tumors. In vitro experiments further verified its effect on M1/M2 polarization by transfecting SLAP2 overexpressing lentivirus. By transwell co-culture system, we further demonstrated that overexpression of SLAP2 inhibits cell proliferation and invasion, promotes apoptosis, up-regulates the expression of Bax in cells, and down-regulates the expression of Bcl-2 in cells by promoting macrophage M1-type polarization. Overexpression of SLAP2 inhibits TNBC progression by promoting macrophage M1-type polarization.

摘要

乳腺癌是女性最常见的恶性肿瘤,三阴性乳腺癌(TNBC)是一种特定的乳腺癌亚型,其特点是侵袭性高、转移潜能高、易复发、预后差。Src 样衔接蛋白 2(SLAP2)可参与多条信号通路的调节,可能是 TNBC 的关键靶点。本研究旨在探讨 SLAP2 过表达对 TNBC 的影响,并探讨其潜在机制。首先,我们基于 MDA-MB-231 人 TNBC 细胞系构建并转染 SLAP2 过表达慢病毒,结合 mRNA 高通量测序(RNA-Seq)筛选差异下游靶基因,并结合生物信息学分析预测其功能和富集通路。通过尾静脉注射转染 SLAP2 过表达慢病毒的 4T1 细胞稳定转染系,评估 SLAP2 过表达对巨噬细胞极化以及肿瘤增殖和凋亡的影响。通过诱导 M1/M2 极化并转染 SLAP2 过表达慢病毒来评估 SLAP2 对巨噬细胞极化的影响。同时,构建不同处理的巨噬细胞与 4T1 细胞的共培养 Transwell 体系,通过巨噬细胞极化评估 SLAP2 过表达对细胞恶性行为的影响。mRNA 高通量测序显示 SLAP2 过表达后有 179 个基因上调,74 个基因下调,差异基因的富集功能和通路主要与免疫反应相关。体内实验显示,SLAP2 过表达抑制裸鼠肿瘤生长,降低肿瘤组织中 ki67 的表达,增加肿瘤组织中细胞凋亡率。同时,我们发现 SLAP2 过表达促进肿瘤中巨噬细胞向 M1 型极化,抑制 M2 型极化。体外实验通过转染 SLAP2 过表达慢病毒进一步验证了其对 M1/M2 极化的影响。通过 Transwell 共培养体系,我们进一步证明 SLAP2 过表达通过促进巨噬细胞 M1 型极化抑制细胞增殖和侵袭,促进细胞凋亡,上调细胞中 Bax 的表达,下调细胞中 Bcl-2 的表达。SLAP2 过表达通过促进巨噬细胞 M1 型极化抑制 TNBC 进展。

https://cdn.ncbi.nlm.nih.gov/pmc/blobs/95a5/11522683/c88bdeccf4de/41598_2024_75922_Fig6_HTML.jpg
https://cdn.ncbi.nlm.nih.gov/pmc/blobs/95a5/11522683/4b9ed7901dd9/41598_2024_75922_Fig1_HTML.jpg
https://cdn.ncbi.nlm.nih.gov/pmc/blobs/95a5/11522683/a307a614f7fc/41598_2024_75922_Fig2_HTML.jpg
https://cdn.ncbi.nlm.nih.gov/pmc/blobs/95a5/11522683/5dff28d10168/41598_2024_75922_Fig3_HTML.jpg
https://cdn.ncbi.nlm.nih.gov/pmc/blobs/95a5/11522683/5a8478e0caf4/41598_2024_75922_Fig4_HTML.jpg
https://cdn.ncbi.nlm.nih.gov/pmc/blobs/95a5/11522683/a55d83b821a5/41598_2024_75922_Fig5_HTML.jpg
https://cdn.ncbi.nlm.nih.gov/pmc/blobs/95a5/11522683/c88bdeccf4de/41598_2024_75922_Fig6_HTML.jpg
https://cdn.ncbi.nlm.nih.gov/pmc/blobs/95a5/11522683/4b9ed7901dd9/41598_2024_75922_Fig1_HTML.jpg
https://cdn.ncbi.nlm.nih.gov/pmc/blobs/95a5/11522683/a307a614f7fc/41598_2024_75922_Fig2_HTML.jpg
https://cdn.ncbi.nlm.nih.gov/pmc/blobs/95a5/11522683/5dff28d10168/41598_2024_75922_Fig3_HTML.jpg
https://cdn.ncbi.nlm.nih.gov/pmc/blobs/95a5/11522683/5a8478e0caf4/41598_2024_75922_Fig4_HTML.jpg
https://cdn.ncbi.nlm.nih.gov/pmc/blobs/95a5/11522683/a55d83b821a5/41598_2024_75922_Fig5_HTML.jpg
https://cdn.ncbi.nlm.nih.gov/pmc/blobs/95a5/11522683/c88bdeccf4de/41598_2024_75922_Fig6_HTML.jpg

相似文献

1
Overexpression of SLAP2 inhibits triple-negative breast cancer progression by promoting macrophage M1-type polarization.SLAP2 的过表达通过促进巨噬细胞 M1 型极化抑制三阴性乳腺癌的进展。
Sci Rep. 2024 Oct 29;14(1):26035. doi: 10.1038/s41598-024-75922-z.
2
MCT-1/miR-34a/IL-6/IL-6R signaling axis promotes EMT progression, cancer stemness and M2 macrophage polarization in triple-negative breast cancer.MCT-1/miR-34a/IL-6/IL-6R 信号轴促进三阴性乳腺癌中的 EMT 进展、癌症干性和 M2 巨噬细胞极化。
Mol Cancer. 2019 Mar 18;18(1):42. doi: 10.1186/s12943-019-0988-0.
3
NRF3 suppresses the malignant progression of TNBC by promoting M1 polarization of macrophages via ROS/HMGB1 axis.NRF3 通过 ROS/HMGB1 轴促进巨噬细胞 M1 极化来抑制三阴性乳腺癌的恶性进展。
Cancer Biol Ther. 2024 Dec 31;25(1):2416221. doi: 10.1080/15384047.2024.2416221. Epub 2024 Oct 23.
4
SPI1-mediated transcriptional activation of CEP55 promotes the malignant growth of triple-negative breast cancer and M2 macrophage polarization.SPI1 介导的 CEP55 转录激活促进三阴性乳腺癌的恶性生长和 M2 巨噬细胞极化。
Pathol Res Pract. 2024 Oct;262:155544. doi: 10.1016/j.prp.2024.155544. Epub 2024 Aug 13.
5
miR-200c/PAI-2 promotes the progression of triple negative breast cancer via M1/M2 polarization induction of macrophage.miR-200c/PAI-2 通过诱导巨噬细胞 M1/M2 极化促进三阴性乳腺癌的进展。
Int Immunopharmacol. 2020 Apr;81:106028. doi: 10.1016/j.intimp.2019.106028. Epub 2019 Dec 2.
6
Taraxacum mongolicum extract inhibited malignant phenotype of triple-negative breast cancer cells in tumor-associated macrophages microenvironment through suppressing IL-10 / STAT3 / PD-L1 signaling pathways.蒲公英提取物通过抑制 IL-10/STAT3/PD-L1 信号通路抑制肿瘤相关巨噬细胞微环境中三阴性乳腺癌细胞的恶性表型。
J Ethnopharmacol. 2021 Jun 28;274:113978. doi: 10.1016/j.jep.2021.113978. Epub 2021 Mar 11.
7
Taurine Inhibits Lung Metastasis in Triple-Negative Breast Cancer by Modulating Macrophage Polarization Through PTEN-PI3K/Akt/mTOR Pathway.牛磺酸通过 PTEN-PI3K/Akt/mTOR 通路调节巨噬细胞极化抑制三阴性乳腺癌肺转移。
J Immunother. 2024;47(9):369-377. doi: 10.1097/CJI.0000000000000518. Epub 2024 Apr 17.
8
Vitexin Inhibits TNBC Progression and Metastasis by Modulating Macrophage Polarization Through EGFR Signaling.牡荆素通过 EGFR 信号调节巨噬细胞极化抑制三阴性乳腺癌的进展和转移。
J Immunother. 2024 Oct 1;47(8):303-312. doi: 10.1097/CJI.0000000000000519. Epub 2024 Jun 7.
9
RNA-binding protein MSI2 isoforms expression and regulation in progression of triple-negative breast cancer.RNA 结合蛋白 MSI2 异构体在三阴性乳腺癌进展中的表达和调控。
J Exp Clin Cancer Res. 2020 May 24;39(1):92. doi: 10.1186/s13046-020-01587-x.
10
WBP2 Downregulation Inhibits Proliferation by Blocking YAP Transcription and the EGFR/PI3K/Akt Signaling Pathway in Triple Negative Breast Cancer.WBP2下调通过阻断三阴性乳腺癌中的YAP转录和EGFR/PI3K/Akt信号通路抑制细胞增殖。
Cell Physiol Biochem. 2018;48(5):1968-1982. doi: 10.1159/000492520. Epub 2018 Aug 9.

本文引用的文献

1
Circulating extracellular vesicles derived from tumor endothelial cells hijack the local and systemic anti-tumor immune response: Role of mTOR/G-CSF pathway.肿瘤内皮细胞来源的循环细胞外囊泡劫持局部和全身抗肿瘤免疫反应:mTOR/G-CSF 通路的作用。
Pharmacol Res. 2023 Sep;195:106871. doi: 10.1016/j.phrs.2023.106871. Epub 2023 Jul 26.
2
Regression and Eradication of Triple-Negative Breast Carcinoma in 4T1 Mouse Model by Combination Immunotherapies.联合免疫疗法对4T1小鼠模型中三阴性乳腺癌的消退与根除作用
Cancers (Basel). 2023 Apr 19;15(8):2366. doi: 10.3390/cancers15082366.
3
Correction: Astragaloside IV inhibits lung cancer progression and metastasis by modulating macrophage polarization through AMPK signaling.
更正:黄芪甲苷IV通过AMPK信号通路调节巨噬细胞极化来抑制肺癌的进展和转移。
J Exp Clin Cancer Res. 2023 Mar 23;42(1):70. doi: 10.1186/s13046-023-02643-y.
4
Nrf2 Deficiency Exacerbated CLP-Induced Pulmonary Injury and Inflammation through Autophagy- and NF-κB/PPARγ-Mediated Macrophage Polarization.Nrf2 缺乏通过自噬和 NF-κB/PPARγ 介导的巨噬细胞极化加重 CLP 诱导的肺损伤和炎症。
Cells. 2022 Dec 4;11(23):3927. doi: 10.3390/cells11233927.
5
KEGG for taxonomy-based analysis of pathways and genomes.KEGG 用于基于分类的途径和基因组分析。
Nucleic Acids Res. 2023 Jan 6;51(D1):D587-D592. doi: 10.1093/nar/gkac963.
6
The Mechanism of Alisol B23 Acetate Inhibiting Lung Cancer: Targeted Regulation of CD11b/CD18 to Influence Macrophage Polarization.姜素椿:医学战线上的忠诚战士 姜素椿是全军著名的传染病专家,1929 年出生于山东青岛。1946 年,姜素椿参加解放军,1947 年加入中国共产党。在朝鲜战场上,他曾荣立二等功。回国后,他在解放军第 302 医院工作,1956 年被选派到苏联莫斯科第一医学院传染病研究所学习。1961 年回国后,他一直从事传染病的临床医疗和科研工作。 1984 年,在抗击“非典型肺炎”疫情中,他研制出中草药“861 合剂”,取得了良好的临床效果。2003 年,在抗击“传染性非典型肺炎”疫情中,他身先士卒,不顾个人安危,采集“非典”患者的血清,进行抗体与疗效的研究,不幸感染了“非典”。在与病魔顽强斗争 20 多天后,于 4 月 21 日光荣殉职,享年 74 岁。 2003 年 4 月 23 日,北京军区为他举行了隆重的追悼会。胡锦涛、江泽民、曾庆红、黄菊、吴官正、李长春、罗干等中央领导同志送了花圈。胡锦涛、温家宝、曾庆红、吴官正、华建敏、傅全有、于永波、王忠禹、张思卿、韩杼滨、贾春旺、钱其琛、迟浩田、傅铁山、肖扬、张怀西等同志对他的逝世表示沉痛哀悼,对他的亲属表示亲切慰问。
Drug Des Devel Ther. 2022 Oct 20;16:3677-3689. doi: 10.2147/DDDT.S375073. eCollection 2022.
7
Recent advances in therapeutic strategies for triple-negative breast cancer.三阴性乳腺癌治疗策略的最新进展。
J Hematol Oncol. 2022 Aug 29;15(1):121. doi: 10.1186/s13045-022-01341-0.
8
Tissue-resident FOLR2 macrophages associate with CD8 T cell infiltration in human breast cancer.组织驻留型FOLR2巨噬细胞与人类乳腺癌中的CD8 T细胞浸润相关。
Cell. 2022 Mar 31;185(7):1189-1207.e25. doi: 10.1016/j.cell.2022.02.021. Epub 2022 Mar 23.
9
SLAP2 Adaptor Binding Disrupts c-CBL Autoinhibition to Activate Ubiquitin Ligase Function.SLAP2 衔接蛋白结合破坏 c-CBL 自身抑制,激活泛素连接酶功能。
J Mol Biol. 2021 Apr 16;433(8):166880. doi: 10.1016/j.jmb.2021.166880. Epub 2021 Feb 20.
10
Tumor-Associated Macrophages in Tumor Immunity.肿瘤相关巨噬细胞在肿瘤免疫中的作用。
Front Immunol. 2020 Dec 3;11:583084. doi: 10.3389/fimmu.2020.583084. eCollection 2020.