• 文献检索
  • 文档翻译
  • 深度研究
  • 学术资讯
  • Suppr Zotero 插件Zotero 插件
  • 邀请有礼
  • 套餐&价格
  • 历史记录
应用&插件
Suppr Zotero 插件Zotero 插件浏览器插件Mac 客户端Windows 客户端微信小程序
定价
高级版会员购买积分包购买API积分包
服务
文献检索文档翻译深度研究API 文档MCP 服务
关于我们
关于 Suppr公司介绍联系我们用户协议隐私条款
关注我们

Suppr 超能文献

核心技术专利:CN118964589B侵权必究
粤ICP备2023148730 号-1Suppr @ 2026

文献检索

告别复杂PubMed语法,用中文像聊天一样搜索,搜遍4000万医学文献。AI智能推荐,让科研检索更轻松。

立即免费搜索

文件翻译

保留排版,准确专业,支持PDF/Word/PPT等文件格式,支持 12+语言互译。

免费翻译文档

深度研究

AI帮你快速写综述,25分钟生成高质量综述,智能提取关键信息,辅助科研写作。

立即免费体验

人诱导多能干细胞衍生的间充质干细胞在急性神经元损伤模型中诱导神经营养作用并改善代谢活性。

Human iPSC-Derived MSCs Induce Neurotrophic Effects and Improve Metabolic Activity in Acute Neuronal Injury Models.

作者信息

Kawatani Keiji, Omana Suarez Genesis, Perkerson Ralph B, Parent Ephraim E, Nambara Toshihiko, Knight Joshua A, Parsons Tammee M, Gupta Kshama, Shue Francis, Alnobani Alla, Vibhute Prasanna, Cai Hancheng, Guerrero-Cázares Hugo, Copland John A, Quiñones-Hinojosa Alfredo, Kanekiyo Takahisa

机构信息

Department of Neuroscience, Mayo Clinic, Jacksonville, Florida 32224.

Neuroscience Graduate Program, Mayo Clinic Graduate School of Biomedical Sciences, Mayo Clinic, Jacksonville, Florida 32224.

出版信息

J Neurosci. 2025 Jan 1;45(1):e0606242024. doi: 10.1523/JNEUROSCI.0606-24.2024.

DOI:10.1523/JNEUROSCI.0606-24.2024
PMID:39496487
原文链接:https://pmc.ncbi.nlm.nih.gov/articles/PMC11694398/
Abstract

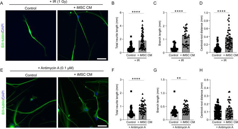
Mesenchymal stromal cell (MSC) therapy has regenerative potentials to treat various pathological conditions including neurological diseases. MSCs isolated from various organs can differentiate into specific cell types to repair organ damages. However, their paracrine mechanisms are predicted to predominantly mediate their immunomodulatory, proangiogenic, and regenerative properties. While preclinical studies highlight the significant potential of MSC therapy in mitigating neurological damage from stroke and traumatic brain injury, the variability in clinical trial outcomes may stem from the inherent heterogeneity of somatic MSCs. Accumulating evidence has demonstrated that induced pluripotent stem cells (iPSCs) are an ideal alternative resource for the unlimited expansion and biomanufacturing of MSCs. Thus, we investigated how iPSC-derived MSCs (iMSCs) influence properties of iPSC-derived neurons. Our findings demonstrate that the secretome from iMSCs possesses neurotrophic effects, improving neuronal survival and promoting neuronal outgrowth and synaptic activity in vitro. Additionally, the iMSCs enhance metabolic activity via mitochondrial respiration in neurons, both in vitro and in mouse models. Glycolytic pathways also increased following the administration of iMSC secretome to iPSC-derived neurons. Consistently, in vivo experiments showed that intravenous administration of iMSCs compensated for the elevated energetic demand in male mice with irradiation-induced brain injury by restoring synaptic metabolic activity during acute brain damage. F-FDG PET imaging also detected an increase in brain glucose uptake following iMSC administration. Together, our results highlight the potential of iMSC-based therapy in treating neuronal damage in various neurological disorders, while paving the way for future research and potential clinical applications of iMSCs in regenerative medicine.

摘要

间充质基质细胞(MSC)疗法具有治疗包括神经疾病在内的各种病理状况的再生潜力。从各种器官分离的间充质基质细胞可分化为特定细胞类型以修复器官损伤。然而,预计它们的旁分泌机制主要介导其免疫调节、促血管生成和再生特性。虽然临床前研究突出了间充质基质细胞疗法在减轻中风和创伤性脑损伤所致神经损伤方面的巨大潜力,但临床试验结果的变异性可能源于体细胞间充质基质细胞固有的异质性。越来越多的证据表明,诱导多能干细胞(iPSC)是间充质基质细胞无限扩增和生物制造的理想替代资源。因此,我们研究了iPSC来源的间充质基质细胞(iMSC)如何影响iPSC来源神经元的特性。我们的研究结果表明,iMSC的分泌组具有神经营养作用,可改善神经元存活,并在体外促进神经元生长和突触活动。此外,iMSC在体外和小鼠模型中均通过神经元中的线粒体呼吸增强代谢活性。将iMSC分泌组给予iPSC来源的神经元后,糖酵解途径也增加。同样,体内实验表明,静脉注射iMSC可通过在急性脑损伤期间恢复突触代谢活性来补偿辐射诱导脑损伤雄性小鼠中升高的能量需求。F-FDG PET成像还检测到注射iMSC后脑葡萄糖摄取增加。总之,我们的结果突出了基于iMSC的疗法在治疗各种神经疾病中的神经元损伤方面的潜力,同时为iMSC在再生医学中的未来研究和潜在临床应用铺平了道路。

https://cdn.ncbi.nlm.nih.gov/pmc/blobs/b6d4/11694398/54b1e7e4323f/jneuro-45-e0606242024-g006.jpg
https://cdn.ncbi.nlm.nih.gov/pmc/blobs/b6d4/11694398/fee58fcf82e0/jneuro-45-e0606242024-g001.jpg
https://cdn.ncbi.nlm.nih.gov/pmc/blobs/b6d4/11694398/0e73d62e96cf/jneuro-45-e0606242024-g002.jpg
https://cdn.ncbi.nlm.nih.gov/pmc/blobs/b6d4/11694398/c1d111b5406a/jneuro-45-e0606242024-g003.jpg
https://cdn.ncbi.nlm.nih.gov/pmc/blobs/b6d4/11694398/2b188a266c02/jneuro-45-e0606242024-g004.jpg
https://cdn.ncbi.nlm.nih.gov/pmc/blobs/b6d4/11694398/9d4ca2bab4d7/jneuro-45-e0606242024-g005.jpg
https://cdn.ncbi.nlm.nih.gov/pmc/blobs/b6d4/11694398/54b1e7e4323f/jneuro-45-e0606242024-g006.jpg
https://cdn.ncbi.nlm.nih.gov/pmc/blobs/b6d4/11694398/fee58fcf82e0/jneuro-45-e0606242024-g001.jpg
https://cdn.ncbi.nlm.nih.gov/pmc/blobs/b6d4/11694398/0e73d62e96cf/jneuro-45-e0606242024-g002.jpg
https://cdn.ncbi.nlm.nih.gov/pmc/blobs/b6d4/11694398/c1d111b5406a/jneuro-45-e0606242024-g003.jpg
https://cdn.ncbi.nlm.nih.gov/pmc/blobs/b6d4/11694398/2b188a266c02/jneuro-45-e0606242024-g004.jpg
https://cdn.ncbi.nlm.nih.gov/pmc/blobs/b6d4/11694398/9d4ca2bab4d7/jneuro-45-e0606242024-g005.jpg
https://cdn.ncbi.nlm.nih.gov/pmc/blobs/b6d4/11694398/54b1e7e4323f/jneuro-45-e0606242024-g006.jpg

相似文献

1
Human iPSC-Derived MSCs Induce Neurotrophic Effects and Improve Metabolic Activity in Acute Neuronal Injury Models.人诱导多能干细胞衍生的间充质干细胞在急性神经元损伤模型中诱导神经营养作用并改善代谢活性。
J Neurosci. 2025 Jan 1;45(1):e0606242024. doi: 10.1523/JNEUROSCI.0606-24.2024.
2
Secretome from iPSC-derived MSCs exerts proangiogenic and immunosuppressive effects to alleviate radiation-induced vascular endothelial cell damage.iPSC 来源的间充质干细胞的分泌组可发挥促血管生成和免疫抑制作用,减轻辐射诱导的血管内皮细胞损伤。
Stem Cell Res Ther. 2024 Jul 29;15(1):230. doi: 10.1186/s13287-024-03847-5.
3
Mesenchymal stem/stromal cells from human pluripotent stem cell-derived brain organoid enhance the ex vivo expansion and maintenance of hematopoietic stem/progenitor cells.人多能干细胞衍生脑类器官中的间充质干细胞/基质细胞增强了造血干/祖细胞的体外扩增和维持。
Stem Cell Res Ther. 2024 Mar 5;15(1):68. doi: 10.1186/s13287-023-03624-w.
4
Mesenchymal Stem Cells (MSC) Derived from Induced Pluripotent Stem Cells (iPSC) Equivalent to Adipose-Derived MSC in Promoting Intestinal Healing and Microbiome Normalization in Mouse Inflammatory Bowel Disease Model.诱导多能干细胞(iPSC)衍生的间充质干细胞(MSC)在促进小鼠炎症性肠病模型的肠道愈合和微生物组正常化方面与脂肪来源的 MSC 相当。
Stem Cells Transl Med. 2018 Jun;7(6):456-467. doi: 10.1002/sctm.17-0305. Epub 2018 Apr 10.
5
Human Infrapatellar Fat Pad Mesenchymal Stem Cell-derived Extracellular Vesicles Purified by Anion Exchange Chromatography Suppress Osteoarthritis Progression in a Mouse Model.阴离子交换层析法纯化的人髌下脂肪垫间充质干细胞来源细胞外囊泡抑制骨关节炎在小鼠模型中的进展。
Clin Orthop Relat Res. 2024 Jul 1;482(7):1246-1262. doi: 10.1097/CORR.0000000000003067. Epub 2024 Apr 19.
6
How to differentiate induced pluripotent stem cells into sensory neurons for disease modelling: a functional assessment.如何将诱导多能干细胞分化为感觉神经元用于疾病建模:功能评估。
Stem Cell Res Ther. 2024 Apr 5;15(1):99. doi: 10.1186/s13287-024-03696-2.
7
Safety and immune regulatory properties of canine induced pluripotent stem cell-derived mesenchymal stem cells.犬诱导多能干细胞来源的间充质干细胞的安全性及免疫调节特性
Stem Cell Res. 2017 Dec;25:221-232. doi: 10.1016/j.scr.2017.11.010. Epub 2017 Nov 14.
8
Cell Sheets Formation Enhances Therapeutic Effects of Human Umbilical Cord Mesenchymal Stem Cells on Spinal Cord Injury.细胞片层形成增强人脐带间充质干细胞对脊髓损伤的治疗效果。
CNS Neurosci Ther. 2024 Dec;30(12):e70163. doi: 10.1111/cns.70163.
9
Endothelial cell-derived extracellular vesicles modulate the therapeutic efficacy of mesenchymal stem cells through IDH2/TET pathway in ARDS.内皮细胞衍生的细胞外囊泡通过 IDH2/TET 通路调节骨髓间充质干细胞在急性呼吸窘迫综合征中的治疗效果。
Cell Commun Signal. 2024 May 27;22(1):293. doi: 10.1186/s12964-024-01672-0.
10
Mesenchymal stem cell transplantation alleviated TBI-induced lung injury by inhibiting PAD4-dependent NET formation.间充质干细胞移植通过抑制肽基精氨酸脱亚氨酶4(PAD4)依赖性中性粒细胞胞外陷阱(NET)形成减轻创伤性脑损伤(TBI)诱导的肺损伤。
J Adv Res. 2025 Jun 14. doi: 10.1016/j.jare.2025.06.029.

引用本文的文献

1
Induced pluripotent stem cells in the treatment of ischemic stroke.诱导多能干细胞在缺血性脑卒中治疗中的应用
J Transl Int Med. 2025 Jul 30;13(4):311-313. doi: 10.1515/jtim-2024-0043. eCollection 2025 Aug.
2
Advances in the Research of Mesenchymal Stromal Cells in the Treatment of Maxillofacial Neurological Disorders and the Promotion of Facial Nerve Regeneration.间充质基质细胞治疗颌面部神经疾病及促进面神经再生的研究进展
Mol Neurobiol. 2025 Apr 28. doi: 10.1007/s12035-025-04981-8.
3
Uremic Toxins, CKD, and Cognitive Dysfunction.

本文引用的文献

1
Secretome from iPSC-derived MSCs exerts proangiogenic and immunosuppressive effects to alleviate radiation-induced vascular endothelial cell damage.iPSC 来源的间充质干细胞的分泌组可发挥促血管生成和免疫抑制作用,减轻辐射诱导的血管内皮细胞损伤。
Stem Cell Res Ther. 2024 Jul 29;15(1):230. doi: 10.1186/s13287-024-03847-5.
2
Phase 1, Dose Escalation, Nonrandomized, Open-Label, Clinical Trial Evaluating the Safety and Preliminary Efficacy of Allogenic Adipose-Derived Mesenchymal Stem Cells for Recurrent Glioblastoma: A Clinical Trial Protocol.1期剂量递增、非随机、开放标签的临床试验,评估同种异体脂肪间充质干细胞治疗复发性胶质母细胞瘤的安全性和初步疗效:一项临床试验方案。
Neurosurg Pract. 2023 Dec;4(4). doi: 10.1227/neuprac.0000000000000062. Epub 2023 Oct 13.
3
尿毒症毒素、慢性肾脏病与认知功能障碍
J Am Soc Nephrol. 2025 Jun 1;36(6):1208-1226. doi: 10.1681/ASN.0000000675. Epub 2025 Feb 26.
ABCA7 deficiency causes neuronal dysregulation by altering mitochondrial lipid metabolism.ABCA7 缺陷通过改变线粒体脂质代谢引起神经元失调。
Mol Psychiatry. 2024 Mar;29(3):809-819. doi: 10.1038/s41380-023-02372-w. Epub 2023 Dec 22.
4
A mutant methionyl-tRNA synthetase-based toolkit to assess induced-mesenchymal stromal cell secretome in mixed-culture disease models.基于突变甲硫氨酰-tRNA 合成酶的工具包,用于评估混合培养疾病模型中诱导间充质基质细胞的分泌组。
Stem Cell Res Ther. 2023 Oct 5;14(1):289. doi: 10.1186/s13287-023-03515-0.
5
iPSC-derived mesenchymal stem cells attenuate cerebral ischemia-reperfusion injury by inhibiting inflammatory signaling and oxidative stress.诱导多能干细胞衍生的间充质干细胞通过抑制炎症信号传导和氧化应激减轻脑缺血再灌注损伤。
Mol Ther Methods Clin Dev. 2023 Jul 15;30:333-349. doi: 10.1016/j.omtm.2023.07.005. eCollection 2023 Sep 14.
6
Hallmarks of neurodegenerative diseases.神经退行性疾病的特征。
Cell. 2023 Feb 16;186(4):693-714. doi: 10.1016/j.cell.2022.12.032.
7
Mitochondria metabolism sets the species-specific tempo of neuronal development.线粒体代谢设定了神经元发育的物种特异性节奏。
Science. 2023 Feb 10;379(6632):eabn4705. doi: 10.1126/science.abn4705.
8
Feasibility and safety of intranasally administered mesenchymal stromal cells after perinatal arterial ischaemic stroke in the Netherlands (PASSIoN): a first-in-human, open-label intervention study.经鼻给予间质基质细胞治疗围生期动脉缺血性卒中的可行性和安全性(PASSIoN):首例人体、开放性干预研究。
Lancet Neurol. 2022 Jun;21(6):528-536. doi: 10.1016/S1474-4422(22)00117-X.
9
The secretion profile of mesenchymal stem cells and potential applications in treating human diseases.间充质干细胞的分泌谱及其在治疗人类疾病中的潜在应用。
Signal Transduct Target Ther. 2022 Mar 21;7(1):92. doi: 10.1038/s41392-022-00932-0.
10
Advances in stem cell therapy in Alzheimer's disease: a comprehensive clinical trial review.阿尔茨海默病干细胞治疗的进展:全面的临床试验综述
Stem Cell Investig. 2022 Feb 21;9:2. doi: 10.21037/sci-2021-063. eCollection 2022.