Suppr超能文献

WRKY家族转录因子GmWRKY72抑制大豆中植保素黄豆素的生物合成。

The WRKY Family Transcription Factor GmWRKY72 Represses Glyceollin Phytoalexin Biosynthesis in Soybean.

作者信息

Lin Jie, Monsalvo Ivan, Kwon Hyejung, Pullano Sarah, Kovinich Nik

机构信息

Department of Biology, Faculty of Science, York University, 4700 Keele St., Toronto, ON M3J 1P3, Canada.

出版信息

Plants (Basel). 2024 Oct 30;13(21):3036. doi: 10.3390/plants13213036.

Abstract

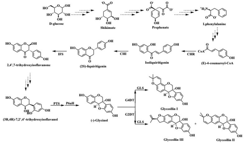
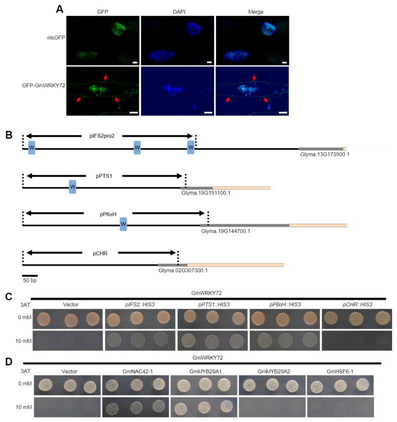
Phytoalexins are plant defense metabolites that are biosynthesized transiently in response to pathogens. Despite that their biosynthesis is highly restricted in plant tissues, the transcription factors that negatively regulate phytoalexin biosynthesis remain largely unknown. Glyceollins are isoflavonoid-derived phytoalexins that have critical roles in protecting soybean crops from the oomycete pathogen . To identify regulators of glyceollin biosynthesis, we used a transcriptomics approach to search for transcription factors that are co-expressed with glyceollin biosynthesis in soybean and stilbene synthase phytoalexin genes in grapevine. We identified and functionally characterized the WRKY family protein GmWRKY72, which is one of four WRKY72-type transcription factors of soybean. Overexpressing and RNA interference silencing of in the soybean hairy root system decreased and increased expression of glyceollin biosynthetic genes and metabolites, respectively, in response to wall glucan elicitor from . A translational fusion with green fluorescent protein demonstrated that GFP-GmWRKY72 localizes mainly to the nucleus of soybean cells. The GmWRKY72 protein directly interacts with several glyceollin biosynthetic gene promoters and the glyceollin transcription factor proteins GmNAC42-1 and GmMYB29A1 in yeast hybrid systems. The results show that GmWRKY72 is a negative regulator of glyceollin biosynthesis that may repress biosynthetic gene expression by interacting with transcription factor proteins and the DNA of glyceollin biosynthetic genes.

摘要

植保素是植物防御代谢产物,在受到病原体刺激时会短暂生物合成。尽管它们的生物合成在植物组织中受到高度限制,但负调控植保素生物合成的转录因子仍 largely 未知。大豆抗毒素是异黄酮衍生的植保素,在保护大豆作物免受卵菌病原体侵害方面发挥着关键作用。为了鉴定大豆抗毒素生物合成的调节因子,我们采用转录组学方法来寻找与大豆中大豆抗毒素生物合成以及葡萄中芪合酶植保素基因共表达的转录因子。我们鉴定并对 WRKY 家族蛋白 GmWRKY72 进行了功能表征,它是大豆四种 WRKY72 型转录因子之一。在大豆毛状根系统中过表达和 RNA 干扰沉默分别降低和增加了大豆抗毒素生物合成基因和代谢产物的表达,以响应来自[具体来源未提及]的细胞壁葡聚糖激发子。与绿色荧光蛋白的翻译融合表明 GFP - GmWRKY72 主要定位于大豆细胞的细胞核。在酵母杂交系统中,GmWRKY72 蛋白直接与几个大豆抗毒素生物合成基因启动子以及大豆抗毒素转录因子蛋白 GmNAC42 - 并且 GmMYB29A1 相互作用。结果表明,GmWRKY72 是大豆抗毒素生物合成的负调节因子,可能通过与转录因子蛋白以及大豆抗毒素生物合成基因的 DNA 相互作用来抑制生物合成基因的表达。 (注:“largely”原翻译为“很大程度上”,这里保留英文是因为不确定是否是特定专业术语未翻译完整,如果是特定专业术语,可根据实际情况修正;“并且”原翻译错误,这里修正为“以及”;“[具体来源未提及]”是因为原文未明确该内容的具体信息)

https://cdn.ncbi.nlm.nih.gov/pmc/blobs/f065/11548433/1d1bdaf648eb/plants-13-03036-g001.jpg

文献AI研究员

20分钟写一篇综述,助力文献阅读效率提升50倍。

立即体验

用中文搜PubMed

大模型驱动的PubMed中文搜索引擎

马上搜索

文档翻译

学术文献翻译模型,支持多种主流文档格式。

立即体验