Suppr超能文献

重编程为人类原始态和始发态多能性过程中的染色质景观动态变化揭示了PRDM1亚型的不同功能。

Chromatin landscape dynamics during reprogramming towards human naïve and primed pluripotency reveals the divergent function of PRDM1 isoforms.

作者信息

Zhou Jianfeng, Guo Mingyue, Yang Guang, Cui Xinyu, Hu Jindian, Lin Tan, Wang Hong, Gao Shaorong, Jiang Cizhong, Wang Liping, Wang Yixuan

机构信息

Shanghai Key Laboratory of Maternal and Fetal Medicine, Clinical and Translational Research Center of Shanghai First Maternity and Infant Hospital, School of Life Sciences and Technology, Tongji University, 200092, Shanghai, China.

Frontier Science Center for Stem Cell Research, Tongji University, 200092, Shanghai, China.

出版信息

Cell Death Discov. 2024 Nov 19;10(1):474. doi: 10.1038/s41420-024-02230-w.

Abstract

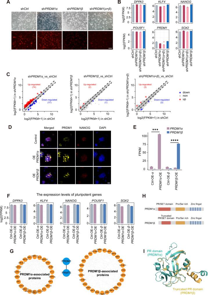
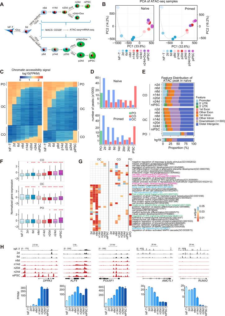
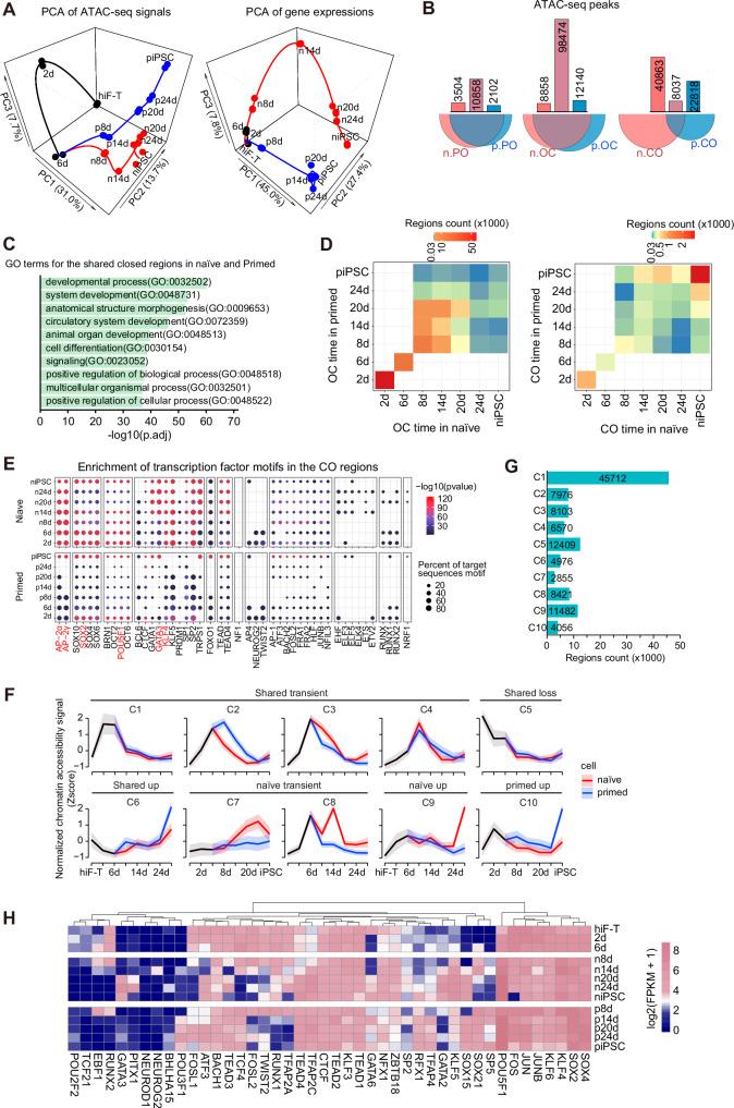
Induced pluripotent stem cells (iPSCs) technology holds great potential in both scientific research and clinical applications. It enables the generation of naïve and primed iPSCs from various cell types through different strategies. Despite extensive characterizations of transcriptional and epigenetic factors, the intricacies of chromatin landscape dynamics during naïve and primed reprogramming, particularly in humans, remain poorly understood. In this study, we employed ATAC-seq and RNA-seq analyses to delineate and compare the chromatin landscape of naïve and primed pluripotency through the human secondary reprogramming system. Our investigations revealed several key transcriptional and epigenetic factors pivotal for reprogramming-associated chromatin remodeling. Notably, we found two isoforms of PRDM1, PRDM1α, and PRDM1β, bind to distinct genomic loci and play different roles in the naïve reprogramming process. We proposed an auto-regulatory model explaining the distinct functions of PRDM1α and PRDM1β. Overall, our findings highlight the complexity and diversity of transcription factors in shaping chromatin landscape dynamics and directing the fates of pluripotent cells.

摘要

诱导多能干细胞(iPSCs)技术在科学研究和临床应用中都具有巨大潜力。它能够通过不同策略从多种细胞类型生成原始态和始发态iPSCs。尽管对转录和表观遗传因子进行了广泛表征,但在原始态和始发态重编程过程中,尤其是在人类中,染色质景观动态的复杂性仍知之甚少。在本研究中,我们采用ATAC-seq和RNA-seq分析,通过人类二次重编程系统描绘并比较原始态和始发态多能性的染色质景观。我们的研究揭示了几个对重编程相关染色质重塑至关重要的关键转录和表观遗传因子。值得注意的是,我们发现PRDM1的两种异构体PRDM1α和PRDM1β与不同的基因组位点结合,并在原始态重编程过程中发挥不同作用。我们提出了一个自调控模型来解释PRDM1α和PRDM1β的不同功能。总体而言,我们的研究结果突出了转录因子在塑造染色质景观动态和指导多能细胞命运方面的复杂性和多样性。

https://cdn.ncbi.nlm.nih.gov/pmc/blobs/8275/11576854/35ab637d67bb/41420_2024_2230_Fig1_HTML.jpg

文献检索

告别复杂PubMed语法,用中文像聊天一样搜索,搜遍4000万医学文献。AI智能推荐,让科研检索更轻松。

立即免费搜索

文件翻译

保留排版,准确专业,支持PDF/Word/PPT等文件格式,支持 12+语言互译。

免费翻译文档

深度研究

AI帮你快速写综述,25分钟生成高质量综述,智能提取关键信息,辅助科研写作。

立即免费体验