• 文献检索
  • 文档翻译
  • 深度研究
  • 学术资讯
  • Suppr Zotero 插件Zotero 插件
  • 邀请有礼
  • 套餐&价格
  • 历史记录
应用&插件
Suppr Zotero 插件Zotero 插件浏览器插件Mac 客户端Windows 客户端微信小程序
定价
高级版会员购买积分包购买API积分包
服务
文献检索文档翻译深度研究API 文档MCP 服务
关于我们
关于 Suppr公司介绍联系我们用户协议隐私条款
关注我们

Suppr 超能文献

核心技术专利:CN118964589B侵权必究
粤ICP备2023148730 号-1Suppr @ 2026

文献检索

告别复杂PubMed语法,用中文像聊天一样搜索,搜遍4000万医学文献。AI智能推荐,让科研检索更轻松。

立即免费搜索

文件翻译

保留排版,准确专业,支持PDF/Word/PPT等文件格式,支持 12+语言互译。

免费翻译文档

深度研究

AI帮你快速写综述,25分钟生成高质量综述,智能提取关键信息,辅助科研写作。

立即免费体验

微流控工程化中草药纳米复合水凝胶微球用于糖尿病创面组织再生。

Microfluidic-engineered Chinese herbal nanocomposite hydrogel microspheres for diabetic wound tissue regeneration.

机构信息

State Key Laboratory of Southwestern Chinese Medicine Resources, School of Pharmacy, Chengdu University of Traditional Chinese Medicine, Chengdu, 611137, China.

Sichuan Nursing Vocational College, Chengdu, 610100, China.

出版信息

J Nanobiotechnology. 2024 Nov 20;22(1):724. doi: 10.1186/s12951-024-02998-0.

DOI:10.1186/s12951-024-02998-0
PMID:39568066
原文链接:https://pmc.ncbi.nlm.nih.gov/articles/PMC11580364/
Abstract

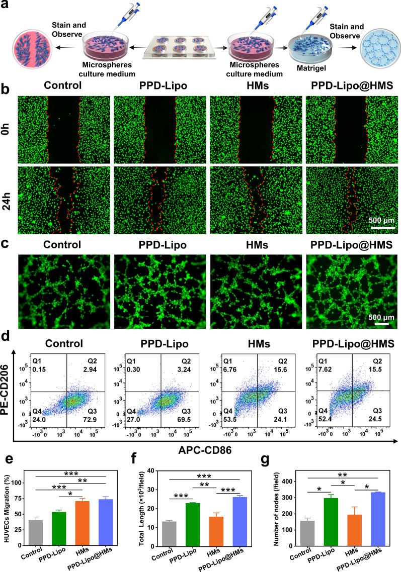
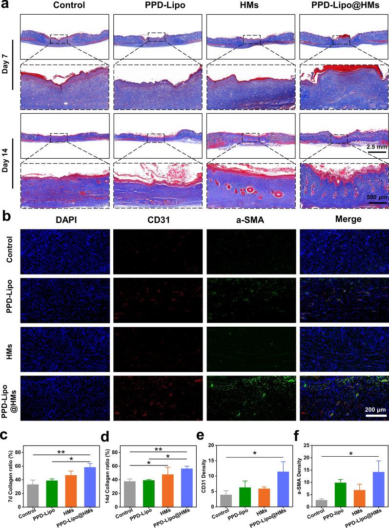
Microfluidic-engineered hydrogel microspheres have emerged as a promising avenue for advancements in tissue engineering and regenerative medicine, particularly through the precise manipulation of fluids to achieve personalized composite biomaterials. In this study, we employed microfluidic technology to fabricate hydrogel microspheres (HMs) using Chinese herbal Bletilla striata polysaccharide (BSP) as the primary material. Concurrently, the natural active ingredient 20(S)-protopanaxadiol (PPD) was encapsulated within the HMs in the form of liposomes (PPD-Lipo), resulting in the formation of nanocomposite hydrogel microspheres (PPD-Lipo@HMs) intended for diabetic wound tissue repair. PPD-Lipo@HMs are characterized by the expansive specific surface area, adjustable mechanical properties, and exceptional biocompatibility. PPD-Lipo@HMs can stimulate the production of vascular endothelial factors, which in turn enhances the migration of endothelial cells, the creation of tubes, angiogenesis, and tissue repair. Moreover, the PPD-Lipo@HMs accumulation produces a microsphere scaffold that effectively covers damaged tissues, promoting the attachment, spread, and multiplication of fibroblast and endothelial cells. The polysaccharide material BSP within PPD-Lipo@HMs can modulate the immune microenvironment of the damaged tissue, reducing inflammation, encouraging re-epithelialization and granulation tissue formation, accelerating angiogenesis and collagen deposition, ultimately leading to tissue repair. The findings highlight the superior therapeutic efficacy of the microfluidic-engineered PPD-Lipo@HMs in addressing the complex challenges of diabetic wound tissue repair, thereby affirming the significant potential of microfluidic engineering technology in tissue repair applications.

摘要

微流控工程水凝胶微球在组织工程和再生医学领域的发展中具有广阔的应用前景,特别是通过对流体的精确操控实现个性化复合生物材料的制备。在本研究中,我们采用微流控技术,以中草药白芨多糖(BSP)为主要原料制备水凝胶微球(HMs)。同时,将天然活性成分 20(S)-原人参二醇(PPD)包封于 HMs 中的脂质体(PPD-Lipo)中,形成用于糖尿病创面组织修复的纳米复合水凝胶微球(PPD-Lipo@HMs)。PPD-Lipo@HMs 的特点是具有较大的比表面积、可调的机械性能和优异的生物相容性。PPD-Lipo@HMs 可以刺激血管内皮因子的产生,从而促进内皮细胞的迁移、管腔的形成、血管生成和组织修复。此外,PPD-Lipo@HMs 的聚集产生了微球支架,可以有效地覆盖受损组织,促进成纤维细胞和内皮细胞的黏附、铺展和增殖。PPD-Lipo@HMs 中的多糖材料 BSP 可以调节受损组织的免疫微环境,减轻炎症反应,促进再上皮化和肉芽组织形成,加速血管生成和胶原沉积,最终实现组织修复。这些发现突显了微流控工程 PPD-Lipo@HMs 在解决糖尿病创面组织修复复杂挑战方面的优越治疗效果,从而肯定了微流控工程技术在组织修复应用中的重要潜力。

https://cdn.ncbi.nlm.nih.gov/pmc/blobs/1b91/11580364/e586fa6a2fa3/12951_2024_2998_Fig9_HTML.jpg
https://cdn.ncbi.nlm.nih.gov/pmc/blobs/1b91/11580364/c0b6f69bda1d/12951_2024_2998_Fig1_HTML.jpg
https://cdn.ncbi.nlm.nih.gov/pmc/blobs/1b91/11580364/e9e093d02332/12951_2024_2998_Fig2_HTML.jpg
https://cdn.ncbi.nlm.nih.gov/pmc/blobs/1b91/11580364/7b384c8cc0eb/12951_2024_2998_Fig3_HTML.jpg
https://cdn.ncbi.nlm.nih.gov/pmc/blobs/1b91/11580364/bf8be4496c5b/12951_2024_2998_Fig4_HTML.jpg
https://cdn.ncbi.nlm.nih.gov/pmc/blobs/1b91/11580364/5bcfef22a2c9/12951_2024_2998_Fig5_HTML.jpg
https://cdn.ncbi.nlm.nih.gov/pmc/blobs/1b91/11580364/e39e26f8480c/12951_2024_2998_Fig6_HTML.jpg
https://cdn.ncbi.nlm.nih.gov/pmc/blobs/1b91/11580364/e85aa0a43198/12951_2024_2998_Fig7_HTML.jpg
https://cdn.ncbi.nlm.nih.gov/pmc/blobs/1b91/11580364/43c437914aa1/12951_2024_2998_Fig8_HTML.jpg
https://cdn.ncbi.nlm.nih.gov/pmc/blobs/1b91/11580364/e586fa6a2fa3/12951_2024_2998_Fig9_HTML.jpg
https://cdn.ncbi.nlm.nih.gov/pmc/blobs/1b91/11580364/c0b6f69bda1d/12951_2024_2998_Fig1_HTML.jpg
https://cdn.ncbi.nlm.nih.gov/pmc/blobs/1b91/11580364/e9e093d02332/12951_2024_2998_Fig2_HTML.jpg
https://cdn.ncbi.nlm.nih.gov/pmc/blobs/1b91/11580364/7b384c8cc0eb/12951_2024_2998_Fig3_HTML.jpg
https://cdn.ncbi.nlm.nih.gov/pmc/blobs/1b91/11580364/bf8be4496c5b/12951_2024_2998_Fig4_HTML.jpg
https://cdn.ncbi.nlm.nih.gov/pmc/blobs/1b91/11580364/5bcfef22a2c9/12951_2024_2998_Fig5_HTML.jpg
https://cdn.ncbi.nlm.nih.gov/pmc/blobs/1b91/11580364/e39e26f8480c/12951_2024_2998_Fig6_HTML.jpg
https://cdn.ncbi.nlm.nih.gov/pmc/blobs/1b91/11580364/e85aa0a43198/12951_2024_2998_Fig7_HTML.jpg
https://cdn.ncbi.nlm.nih.gov/pmc/blobs/1b91/11580364/43c437914aa1/12951_2024_2998_Fig8_HTML.jpg
https://cdn.ncbi.nlm.nih.gov/pmc/blobs/1b91/11580364/e586fa6a2fa3/12951_2024_2998_Fig9_HTML.jpg

相似文献

1
Microfluidic-engineered Chinese herbal nanocomposite hydrogel microspheres for diabetic wound tissue regeneration.微流控工程化中草药纳米复合水凝胶微球用于糖尿病创面组织再生。
J Nanobiotechnology. 2024 Nov 20;22(1):724. doi: 10.1186/s12951-024-02998-0.
2
Application of Bletilla striata polysaccharide hydrogel for wound healing among in diabetes.白及多糖水凝胶在糖尿病创面愈合中的应用。
Colloids Surf B Biointerfaces. 2024 Sep;241:114033. doi: 10.1016/j.colsurfb.2024.114033. Epub 2024 Jun 19.
3
Injectable self-assembling peptide nanofiber hydrogel as a bioactive 3D platform to promote chronic wound tissue regeneration.可注射自组装肽纳米纤维水凝胶作为一种促进慢性伤口组织再生的生物活性 3D 支架。
Acta Biomater. 2021 Nov;135:100-112. doi: 10.1016/j.actbio.2021.08.008. Epub 2021 Aug 10.
4
Dynamic monitoring soft tissue healing via visualized Gd-crosslinked double network MRI microspheres.通过可视化 Gd 交联双网络 MRI 微球对软组织愈合进行动态监测。
J Nanobiotechnology. 2024 May 27;22(1):289. doi: 10.1186/s12951-024-02549-7.
5
Engineering Titanium-Hydroxyapatite Nanocomposite Hydrogels for Enhanced Antibacterial and Wound Healing Efficacy.用于增强抗菌和伤口愈合功效的工程化钛-羟基磷灰石纳米复合水凝胶
ACS Biomater Sci Eng. 2024 Aug 12;10(8):5068-5079. doi: 10.1021/acsbiomaterials.4c00277. Epub 2024 Jun 28.
6
The effect of polysaccharide on the physical and healing properties of curdlan-based hydrogel for wound healing.多糖对基于凝结多糖的水凝胶的物理和愈合性能及其在伤口愈合中的作用。
J Biomater Appl. 2024 Apr;38(9):943-956. doi: 10.1177/08853282241238409. Epub 2024 Mar 11.
7
Polysaccharide-/Chitosan-Based Self-Healing Hydrogel with Enhanced Photothermal Effect for Rapid Healing of Diabetic Infected Wounds via the Regulation of Microenvironment.基于多糖/壳聚糖的自修复水凝胶,具有增强的光热效应,可通过调节微环境实现糖尿病感染伤口的快速愈合。
Biomacromolecules. 2024 Jun 10;25(6):3345-3359. doi: 10.1021/acs.biomac.4c00013. Epub 2024 May 3.
8
Self-assembled ROS-triggered Bletilla striata polysaccharide-releasing hydrogel dressing for inflammation-regulation and enhanced tissue-healing.自组装的活性氧触发的白及多糖释放水凝胶敷料,用于炎症调节和增强组织愈合。
Int J Biol Macromol. 2024 Oct;278(Pt 4):135194. doi: 10.1016/j.ijbiomac.2024.135194. Epub 2024 Sep 10.
9
Mechanical biomimetic silk nano fiber-magnesium ion complex/hydroxyethylcellulose/glycerol hydrogel dressing with angiogenic capacity for accelerating scarless diabetic wound healing.具有促血管生成能力的机械仿生丝纳米纤维-镁离子复合物/羟乙基纤维素/甘油水凝胶敷料,可加速无瘢痕糖尿病创面愈合。
J Colloid Interface Sci. 2024 Aug;667:624-639. doi: 10.1016/j.jcis.2024.03.142. Epub 2024 Apr 9.
10
A Berberine-Loaded Polysaccharide Hydrogel as a New Medical Dressing for Diabetic Wound Healing.载黄连素的多糖水凝胶作为一种新型医用敷料用于糖尿病创面愈合。
Int J Mol Sci. 2023 Nov 14;24(22):16286. doi: 10.3390/ijms242216286.

引用本文的文献

1
Polydopamine Nanoparticle-Integrated Smart Polysaccharide Hydrogel: Photothermal-Triggered CO Release for Diabetic Wound Microenvironment Modulation.聚多巴胺纳米颗粒集成的智能多糖水凝胶:用于糖尿病伤口微环境调节的光热触发CO释放
Int J Nanomedicine. 2025 Jul 8;20:8873-8890. doi: 10.2147/IJN.S525172. eCollection 2025.
2
Multifunctional DNA hydrogels with light-triggered gas-therapy and controlled G-Exos release for infected wound healing.具有光触发气体疗法和可控G-外泌体释放功能的多功能DNA水凝胶用于感染伤口愈合
Bioact Mater. 2025 Jun 14;52:422-437. doi: 10.1016/j.bioactmat.2025.06.004. eCollection 2025 Oct.
3
A 3R (remove-remodel-repair)-integrated self-assembled -gelatin-PEG hydrogel for diabetic wound healing.

本文引用的文献

1
Multifunctional Effect of Carbon Matrix with Sulfur Dopant Inspires Mixed Metal Sulfide as Freestanding Anode in Sodium-Ion Batteries.含硫掺杂碳基体的多功能效应激发混合金属硫化物作为钠离子电池的独立阳极
Small. 2025 Jan;21(2):e2405560. doi: 10.1002/smll.202405560. Epub 2024 Nov 19.
2
Multifunctional Nanofibrous Hollow Microspheres for Enhanced Periodontal Bone Regeneration.多功能纳米纤维中空微球促进牙周骨再生。
Adv Sci (Weinh). 2024 Jul;11(28):e2402335. doi: 10.1002/advs.202402335. Epub 2024 May 17.
3
Logic-Based Strategy for Spatiotemporal Release of Dual Extracellular Vesicles in Osteoarthritis Treatment.
一种用于糖尿病伤口愈合的3R(去除-重塑-修复)整合自组装明胶-聚乙二醇水凝胶。
Mater Today Bio. 2025 Jun 6;33:101935. doi: 10.1016/j.mtbio.2025.101935. eCollection 2025 Aug.
4
Plant-Derived Nanovesicles: A Promising Frontier in Tissue Repair and Antiaging.植物源纳米囊泡:组织修复与抗衰老领域的前沿希望
J Agric Food Chem. 2025 Jun 4;73(22):13159-13177. doi: 10.1021/acs.jafc.5c01547. Epub 2025 May 22.
基于逻辑的策略用于治疗骨关节炎时双重细胞外囊泡的时空释放。
Adv Sci (Weinh). 2024 Jul;11(26):e2403227. doi: 10.1002/advs.202403227. Epub 2024 May 5.
4
A Multifunctional Herb-Derived Glycopeptide Hydrogel for Chronic Wound Healing.一种用于慢性伤口愈合的多功能草本来源糖肽水凝胶。
Small. 2024 Sep;20(36):e2400516. doi: 10.1002/smll.202400516. Epub 2024 Apr 30.
5
Cellular and molecular mechanisms of skin wound healing.皮肤创伤愈合的细胞和分子机制。
Nat Rev Mol Cell Biol. 2024 Aug;25(8):599-616. doi: 10.1038/s41580-024-00715-1. Epub 2024 Mar 25.
6
A Photo-induced Cross-Linking Enhanced A and B Combined Multi-Functional Spray Hydrogel Instantly Protects and Promotes of Irregular Dynamic Wound Healing.光引发交联增强的 A 和 B 联合多功能喷雾水凝胶即时保护和促进不规则动态伤口愈合。
Small. 2024 Jun;20(23):e2309568. doi: 10.1002/smll.202309568. Epub 2024 Mar 10.
7
Elastic porous microspheres/extracellular matrix hydrogel injectable composites releasing dual bio-factors enable tissue regeneration.弹性多孔微球/细胞外基质水凝胶可注射复合材料释放双重生物因子促进组织再生。
Nat Commun. 2024 Feb 14;15(1):1377. doi: 10.1038/s41467-024-45764-4.
8
Recent advances in the adjunctive management of diabetic foot ulcer: Focus on noninvasive technologies.糖尿病足溃疡辅助治疗的新进展:聚焦非侵入性技术。
Med Res Rev. 2024 Jul;44(4):1501-1544. doi: 10.1002/med.22020. Epub 2024 Jan 27.
9
Creating Physicochemical Gradients in Modular Microporous Annealed Particle Hydrogels via a Microfluidic Method.通过微流控方法在模块化微孔退火颗粒水凝胶中创建物理化学梯度
Adv Funct Mater. 2020 Feb 5;30(6). doi: 10.1002/adfm.201907102. Epub 2019 Dec 4.
10
Injectable MSC Spheroid and Microgel Granular Composites for Engineering Tissue.注射型 MSC 球体和微凝胶颗粒复合材料在组织工程中的应用。
Adv Mater. 2024 Apr;36(14):e2312226. doi: 10.1002/adma.202312226. Epub 2024 Jan 4.