Suppr超能文献

膜力学决定轴突上珍珠串样形态和功能。

Membrane mechanics dictate axonal pearls-on-a-string morphology and function.

作者信息

Griswold Jacqueline M, Bonilla-Quintana Mayte, Pepper Renee, Lee Christopher T, Raychaudhuri Sumana, Ma Siyi, Gan Quan, Syed Sarah, Zhu Cuncheng, Bell Miriam, Suga Mitsuo, Yamaguchi Yuuki, Chéreau Ronan, Nägerl U Valentin, Knott Graham, Rangamani Padmini, Watanabe Shigeki

机构信息

Department of Cell Biology, Johns Hopkins University School of Medicine, Baltimore, MD, USA.

Department of Mechanical and Aerospace Engineering, Jacobs School of Engineering, University of California, San Diego, La Jolla, CA, USA.

出版信息

Nat Neurosci. 2025 Jan;28(1):49-61. doi: 10.1038/s41593-024-01813-1. Epub 2024 Dec 2.

Abstract

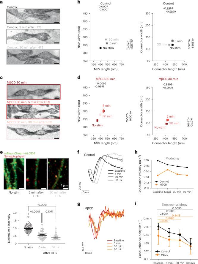
Axons are ultrathin membrane cables that are specialized for the conduction of action potentials. Although their diameter is variable along their length, how their morphology is determined is unclear. Here, we demonstrate that unmyelinated axons of the mouse central nervous system have nonsynaptic, nanoscopic varicosities ~200 nm in diameter repeatedly along their length interspersed with a thin cable ~60 nm in diameter like pearls-on-a-string. In silico modeling suggests that this axon nanopearling can be explained by membrane mechanical properties. Treatments disrupting membrane properties, such as hyper- or hypotonic solutions, cholesterol removal and nonmuscle myosin II inhibition, alter axon nanopearling, confirming the role of membrane mechanics in determining axon morphology. Furthermore, neuronal activity modulates plasma membrane cholesterol concentration, leading to changes in axon nanopearls and causing slowing of action potential conduction velocity. These data reveal that biophysical forces dictate axon morphology and function, and modulation of membrane mechanics likely underlies unmyelinated axonal plasticity.

摘要

轴突是专门用于传导动作电位的超薄膜状电缆。尽管它们的直径在其长度上是可变的,但它们的形态是如何确定的尚不清楚。在这里,我们证明小鼠中枢神经系统的无髓轴突在其长度上反复出现直径约200纳米的非突触性纳米级膨体,其间穿插着直径约60纳米的细电缆,就像串珠一样。计算机模拟表明,这种轴突纳米串珠现象可以用膜的机械特性来解释。破坏膜特性的处理,如高渗或低渗溶液、胆固醇去除和非肌肉肌球蛋白II抑制,会改变轴突纳米串珠现象,证实了膜力学在决定轴突形态中的作用。此外,神经元活动调节质膜胆固醇浓度,导致轴突纳米串珠的变化,并引起动作电位传导速度减慢。这些数据表明,生物物理力决定轴突的形态和功能,膜力学的调节可能是无髓轴突可塑性的基础。

https://cdn.ncbi.nlm.nih.gov/pmc/blobs/29a4/11706780/c9292976d88f/41593_2024_1813_Fig1_HTML.jpg

文献检索

告别复杂PubMed语法,用中文像聊天一样搜索,搜遍4000万医学文献。AI智能推荐,让科研检索更轻松。

立即免费搜索

文件翻译

保留排版,准确专业,支持PDF/Word/PPT等文件格式,支持 12+语言互译。

免费翻译文档

深度研究

AI帮你快速写综述,25分钟生成高质量综述,智能提取关键信息,辅助科研写作。

立即免费体验