Suppr超能文献

一个定时的表观遗传开关平衡胸腺中T细胞和固有淋巴细胞谱系的比例。

A timed epigenetic switch balances T and ILC lineage proportions in the thymus.

作者信息

Pease Nicholas A, Denecke Kathryn M, Chen Lihua, Gerges Peter Habib, Kueh Hao Yuan

机构信息

Department of Bioengineering, University of Washington, Seattle, WA 98105, USA.

Institute for Stem Cell and Regenerative Medicine, University of Washington, Seattle, WA 98105, USA.

出版信息

Development. 2024 Dec 1;151(23). doi: 10.1242/dev.203016. Epub 2024 Dec 10.

Abstract

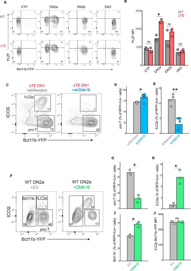
How multipotent progenitors give rise to multiple cell types in defined numbers is a central question in developmental biology. Epigenetic switches, acting at single gene loci, can generate extended delays in the activation of lineage-specifying genes and impact lineage decisions and cell type output. Here, we analyzed a timed epigenetic switch controlling expression of mouse Bcl11b, a transcription factor that drives T-cell commitment, but only after a multi-day delay. To investigate roles for this delay in controlling lineage decision making, we analyzed progenitors with a deletion in a distal Bcl11b enhancer, which extends this delay by ∼3 days. Strikingly, delaying Bcl11b activation reduces T-cell output but enhances innate lymphoid cell (ILC) generation in the thymus by redirecting uncommitted progenitors to the ILC lineages. Mechanistically, delaying Bcl11b activation promoted ILC redirection by enabling upregulation of the ILC-specifying transcription factor PLZF. Despite the upregulation of PLZF, committed ILC progenitors could subsequently express Bcl11b, which is also needed for type 2 ILC differentiation. These results show that epigenetic switches can control the activation timing and order of lineage-specifying genes to modulate cell type numbers and proportions.

摘要

多能祖细胞如何产生特定数量的多种细胞类型是发育生物学中的核心问题。作用于单个基因位点的表观遗传开关可在谱系特异性基因激活过程中产生长时间延迟,并影响谱系决定和细胞类型输出。在此,我们分析了一个控制小鼠Bcl11b表达的定时表观遗传开关,Bcl11b是一种驱动T细胞定向分化的转录因子,但需经过数天延迟才发挥作用。为了研究这种延迟在控制谱系决定中的作用,我们分析了远端Bcl11b增强子缺失的祖细胞,该缺失使延迟延长约3天。令人惊讶的是,延迟Bcl11b激活会减少T细胞输出,但通过将未定向的祖细胞重定向至先天淋巴细胞(ILC)谱系,增强了胸腺中ILC的生成。从机制上讲,延迟Bcl11b激活通过使ILC特异性转录因子PLZF上调,促进了ILC重定向。尽管PLZF上调,但已定向的ILC祖细胞随后仍可表达Bcl11b,这也是2型ILC分化所必需的。这些结果表明,表观遗传开关可控制谱系特异性基因的激活时间和顺序,从而调节细胞类型的数量和比例。

https://cdn.ncbi.nlm.nih.gov/pmc/blobs/f13d/11664168/d28b01d1732c/develop-151-203016-g1.jpg

文献检索

告别复杂PubMed语法,用中文像聊天一样搜索,搜遍4000万医学文献。AI智能推荐,让科研检索更轻松。

立即免费搜索

文件翻译

保留排版,准确专业,支持PDF/Word/PPT等文件格式,支持 12+语言互译。

免费翻译文档

深度研究

AI帮你快速写综述,25分钟生成高质量综述,智能提取关键信息,辅助科研写作。

立即免费体验