Suppr超能文献

解析中性粒细胞动态变化:弹性颗粒吞噬作用增强及其对血管靶向载体性能的影响

Deciphering neutrophil dynamics: Enhanced phagocytosis of elastic particles and impact on vascular-targeted carrier performance.

作者信息

Lee Jonathan K, Guevara M, Akanbi Oluwaseun D, Hoff J Damon, Kupor Daniel, Brannon Emma R, Eniola-Adefeso Omolola

机构信息

Department of Chemical Engineering, University of Michigan, Ann Arbor, MI 48109, USA.

Small Molecule Analysis Group, Department of Chemistry, University of Michigan, Ann Arbor, MI 48109, USA.

出版信息

Sci Adv. 2025 Jan 3;11(1):eadp1461. doi: 10.1126/sciadv.adp1461.

Abstract

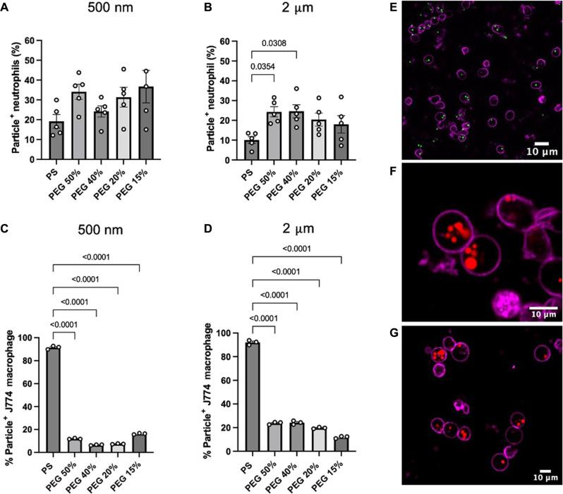
Particle elasticity has widely been established to substantially influence immune cell clearance and circulation time of vascular-targeted carriers (VTCs). However, prior studies have primarily investigated interactions with macrophages, monocytic cell lines, and in vivo murine models. Interactions between particles and human neutrophils remain largely unexplored, although they represent a critical aspect of VTC performance. Here, we explore the impact of particle elasticity on primary human neutrophil phagocytosis using polyethylene glycol-based particles of different elastic moduli. We found that neutrophils effectively phagocytose deformable particles irrespective of their modulus, indicating a departure from established phagocytosis trends seen with other types of immune cells. These findings highlight the observed phenotypic difference between different types of phagocytes and underscore the need to characterize VTC performance using various cell types and animal models that represent human systems closely.

摘要

颗粒弹性已被广泛证实会对血管靶向载体(VTCs)的免疫细胞清除和循环时间产生重大影响。然而,先前的研究主要调查了与巨噬细胞、单核细胞系以及体内小鼠模型的相互作用。尽管颗粒与人类中性粒细胞之间的相互作用是VTC性能的一个关键方面,但在很大程度上仍未得到探索。在这里,我们使用具有不同弹性模量的聚乙二醇基颗粒,探讨颗粒弹性对原代人类中性粒细胞吞噬作用的影响。我们发现,中性粒细胞能有效地吞噬可变形颗粒,而不论其模量如何,这表明与其他类型免疫细胞所观察到的吞噬趋势有所不同。这些发现突出了不同类型吞噬细胞之间观察到的表型差异,并强调需要使用各种能紧密代表人类系统的细胞类型和动物模型来表征VTC的性能。

https://cdn.ncbi.nlm.nih.gov/pmc/blobs/cf4a/11698085/ea46ffb07ce4/sciadv.adp1461-f1.jpg

文献检索

告别复杂PubMed语法,用中文像聊天一样搜索,搜遍4000万医学文献。AI智能推荐,让科研检索更轻松。

立即免费搜索

文件翻译

保留排版,准确专业,支持PDF/Word/PPT等文件格式,支持 12+语言互译。

免费翻译文档

深度研究

AI帮你快速写综述,25分钟生成高质量综述,智能提取关键信息,辅助科研写作。

立即免费体验